3 年
手机商铺
技术资料/正文
61 人阅读发布时间:2025-01-20 13:23

背景介绍
肠内分泌细胞(EEC,enterondocrine cells)是存在于胃、小肠和结肠上皮中的激素分泌细胞。与所有其他上皮细胞系一样,EEC来源于区域特异性的Lgr5+肠干细胞。EEC通过感知营养物质后释放激素调节代谢活动的各个方面,包括胰岛素的水平、饱腹感、以及胃肠分泌和蠕动。EEC可根据其产生的激素进行更加细致的分类,比如分泌5 -羟色胺的肠嗜铬细胞(EC)、分泌肠高血糖素的L细胞、分泌缩胆囊素的I细胞、分泌生长抑素的D细胞、分泌神经降压素的N细胞、分泌促胃液素的G细胞、分泌胃动素和生长激素释放肽的M\X细胞等。从干细胞到EEC不同细胞亚型的分化过程,是一个被高度调控的过程,但不同谱系的肠内分泌细胞产生机制,还不完全清楚。
肠道组织中有许多特异性的转录因子(TF)形成调控网络实现对下游基因表达进行调节,来完成对肠内分泌间细胞的调控分化。通过对调控人类肠内分泌细胞(EEC)谱系分化的转录因子(TF)进行系统性无偏鉴定,发现ZNF800是在内分泌谱系定向分化中起主导作用的转录抑制因子,ZNF800直接抑制内分泌TF调控网络(其靶基因包括该网络中的核心TF:INSM1、SOX4、NEUROG3等),从而抑制肠干细胞向EEC分化;ZNF800还直接抑制PAX4,通过直接控制以PAX4为中心的内分泌TF网络,驱动偏向肠嗜铬细胞的分化轨迹。
结果
1. TFome-wide CRISPR敲除筛选人类SI类器官全基因组
研究团队将类器官技术与高通量CRISPR基因筛选技术结合,以便无偏倚和系统地发现调控人类EEC分化的转录因子。研究团队基于慢病毒载体的CRISPR基因敲除文库进行筛选,该文库包含7210条sgRNA以靶向1800个人类转录因子和100个sgRNA阴性对照。在人肠类器官中建立的三重荧光报告系统(标记EEC的CHGA-IRES-iRFP670,标记杯状细胞的MUC2-mNeongreen,以及标记潘氏()细胞的DEFA5-IRES-dsRed),作者富集了分化后的EEC ,杯状细胞以及报告基因呈阴性的其它细胞,并进一步测序评估其中sgRNA在基因组中的插入水平。作者首先确认了传统上已知的控制EEC分化的TFs(NEUROG3,INSM1,SOX4)。通过富集这些的基因敲除后EEC 细胞的表达量和杯状细胞表达量I(如图1B)。值得注意的是,文献报道的NEUROG3、SOX4和INSM1 NFIC, TEF和ZHX2对EEC细胞分化有影响,因为在类器官中敲除他们的确显示出轻微CHGA EECs减少,但是研究团队发现了新的调控EEC分化强烈的TFs :GFI1 和ZNF800。

图1 在人胃肠道类器官中使用CRISPR敲除筛选的转入因子组敲除
2. ZFN800抑制EEC分化
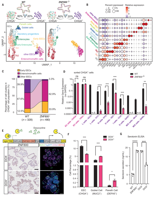
首先,对人类类器官中的GFI1基因进行敲除操作,虽然能够抑制杯状细胞的形成并导致肠内分泌细胞(EEC)数量增加,但这一方法并非最优选择。通过CRISPR筛选技术,研究团队确定ZFN800为EEC分化的最强抑制因子。ZNF800−/−类器官含有增加的EECs,并强烈减少杯状和潘氏(Paneth)细胞数量(图1D和图1E),透射电镜进一步证实杯状和Paneth细胞缺失,具有特征性的顶端分泌囊泡,EECs随基底侧分泌颗粒增加(图1F)。
为了进一步确认这一结果,研究团队从WT类器官和ZNF800-/-类器官中分选的细胞以80%的CHGA-细胞和20%的CHGA+细胞混合进行单细胞测序,聚类分析发现两者在克隆形成效率和细胞周期进展方面无显著型差异,说明ZNF800不影响类器官的ISC稳态。同时,结果显示与WT类器官比较,ZNF800−/−类器官中杯状细胞数量显著减少(2.3%)。值得注意的是,ZNF800−/−类器官中早期EEC和EC增加,而其他EEC亚型被耗尽(图2C和图2D)。表明:ZNF800敲除是以牺牲杯状细胞为代价诱导了EEC分化。
采用多西环素(dox)在ZNF800−/−类器官中重新表达WT ZNF800蛋白(图2E),可以有效地挽救了杯状细胞和paneth细胞分化,同时抑制了EEC谱系承诺(图2F)。值得注意的是,在ZNF800恢复后,EEC偏向的分化模式也被逆转,这导致血清素分泌减少,血清素是ec的标志性激素(图2G)。

图2 ZNF800缺失细胞的表型表征
3. ZNF800抑制内分泌TF调控网络
为了揭示调控EEC细胞中调控因子的作用机制,研究团队通过对WT和ZNF800−/−类器官CHGA+细胞群中的差异基因表达采用scRNA-seq数据集进行单细胞调控网络推断和聚类(SCENIC)分析,发现249个调控EEC分化的激活子,其中表现出更高的活性,包括SOX4、NEUROD2和PAX4(图3A)。通过运用抗体染色质免疫沉淀测序(ChIP-seq)技术,研究团队揭示了ZNF800在野生型(WT)类器官与回补后的ZNF800缺失类器官中的分布情况。如在WT类器官中,鉴定出了11,565个显著的ZNF800结合共识峰(q值<0.01)。相比之下,在回补后的ZNF800缺失类器官中,这一数字减少到了7085个。值得注意的是,大部分的ZNF800结合位点都紧密地定位于转录起始位点(TSS)的±5 kb区域内,这进一步强调了ZNF800在基因转录调控中的潜在作用。进一步地,通过差异基因表达(DGE)分析(P值<0.05)探究了ZNF800对其靶基因表达的影响。分析发现,在敲除ZNF800后,有461个(占15%)的ZNF800结合基因显著上调,而仅有59个(占2%)的基因显著下调(图3A 和图4B)。这一结果强烈暗示,ZNF800主要作为一个转录抑制因子在基因表达调控中发挥作用。

图3 ZFN800参与内分泌分化
4. PAX4直接驱动ZNF800下游的EC分化
通过上述研究,研究团队发现ZNF800和GFI1在CRISPR筛选中被确认为小肠肠内分泌细胞(EEC)分化的关键抑制因子。为了深入理解其作用机制,研究团队在人小肠类器官模型中构建了GFI1和ZNF800的双重敲除模型。实验结果显示,在同时缺失GFI1和ZNF800的类器官中,杯状细胞和潘氏细胞数量进一步减少,而EEC细胞数量则显著增加。然而,值得注意的是,单独敲除GFI1并未导致肠上皮细胞(EC)分化方向的偏移,反而轻微减少了EC细胞数量并略微增加了L细胞(PYY阳性)的比例。
鉴于GFI1在杯状细胞和潘氏细胞中的表达特性,以及ZNF800敲除对这些细胞类型的显著影响,我们进一步探讨了GFI1和ZNF800之间是否存在协同作用。通过在野生型和ZNF800敲除类器官中分选的杯状细胞中检测GFI1的表达,我们发现GFI1的表达水平并无显著差异(图4A 和图4B),这表明ZNF800和GFI1作为EEC分化的抑制因子是独立发挥作用的。
利用anti-ZNF800抗体染色体技术进行基因本体富集分析时,我们确定了NSM1、NEUROG3和PAX4为ZNF800结合活性最高的转录因子(TF)。为了深入研究其中具有更强功能意义的靶基因,作者们选择了Insm1、Sox4和Pax4这三个基因,并在ZNF800敲除类器官中分别进行了敲除实验。实验结果显示,这三个基因的敲除均显著抑制了EEC的诱导分化,但影响程度各不相同。特别地,Insm1的敲除几乎完全逆转了ZNF800敲除导致的EEC偏向分化。
进一步的研究发现,在ZNF800敲除基础上同时敲除INSM1或SOX4会导致CHGA阳性的EC细胞(TPH1阳性)数量轻度减少,同时L细胞(GCG和PYY阳性)和D细胞(SST阳性)的分化也被进一步抑制。然而,这些操作并未逆转ZNF800敲除后的表型。相比之下,PAX4的敲除则显示出EEC向其他EEC亚型稳健分化的趋势,并逆转了ZNF800敲除后EEC分化增加和EC偏向分化的现象。通过检测L细胞和M/X细胞分泌的激素,我们进一步证实了PAX4的这一功能。因此,可以认为PAX4是ZNF800的直接靶标。
此外,研究团队还注意到人类与小鼠在EC分化调控机制上的差异。在小鼠中,EC的分化完全依赖于PAX4,而ARX则对L、G、I和N等肠内分泌细胞类型的分化至关重要。基于这一发现,推测PAX4和ARX之间可能存在相互作用。为此,他们在ZNF800敲除类器官中下调了Arx的表达,并在PAX4敲除类器官和ZNF800/PAX4双敲类器官中上调了Arx的表达(图4D)。实验结果显示,在ZNF800/PAX4双敲类器官中重新表达PAX4可以显著抑制ARX的表达,并将EEC的分化重定向到EC偏向的轨迹中。然而,通过ChIP-qPCR实验发现,与ZNF800不同,ARX并不与PAX4上游的增强子区域结合。这些研究结果为深入理解肠道内分泌细胞分化的调控机制提供了新的视角。

图4 PAX4作为ZNF800的直接下游靶标负责EC偏向分化轨迹
文献来源
Lin Linet al.,Unbiased transcription factor CRISPR screen identifies ZNF800 as master repressor of enteroendocrine differentiation.Science382,451-458(2023).DOI:10.1126/science.adi2246