粒曼生物科技(武汉)有限公司

3

手机商铺

qrcode
商家活跃:
产品热度:
  • NaN
  • 0
  • 0
  • 0
  • 0

粒曼生物科技(武汉)有限公司

入驻年限:3

  • 联系人:

    程经理

  • 所在地区:

    湖北 武汉市 洪山区

  • 业务范围:

    试剂、抗体、细胞库 / 细胞培养、技术服务

  • 经营模式:

    生产厂商

在线沟通

技术资料/正文

粒曼合作 I TRIM56介导I型干扰素的产生从而抑制立克次氏体病原体的复制

111 人阅读发布时间:2024-09-12 20:08

     2024215日,来自病原微生物生物安全国家重点实验室(中国人民解放军军事医学科学院)Xuan ouYang课题组在Microbilogy Spectrum杂志上在线发表了题为“TRIM56-mediated production of type I interferon inhibits intracellular replication of Rickettsia rickettsii”的研究论文。该研究使用粒曼生物在HeLa细胞和THP-1急性单核细胞系中敲除TRIM56基因,获得纯合子敲除细胞系HeLa trim56-/-(货号:LM010125)和THP-1 trim56-/-(货号:LM010058,发现了TRIM56在针对细胞内立克次氏细菌感染的先天免疫反应中的作用提供了新的证据,为落基山斑疹热病(RMSF,又称立氏立克次体斑疹热)治疗提供了新的靶点。

基于E3泛素连接酶(E3 Ubiquitin Ligase)在蛋白降解药物(Targeted protein degradation, TPD)领域的关键作用,粒曼生物提供300+种E3 ligase KO敲除细胞系现货,请咨询我们,加快您的药物研发速度。

前言

      斑疹热群(spotted fever group,简称SFG)立克次氏体Richettsia是一种细胞内生长的细菌,主要由蜱传播,其中高度致病性的立克次体R. conorii可引起落基山斑疹热(Rocky Mountain spotted fever,简称RMSF)。研究表明,宿主细胞如人THP-1巨噬细胞、鼠骨髓源性巨噬细胞(BMDMs)和人微血管内皮细胞(HMECs)在感染立克次体时会分泌I型干扰素(IFN-I)。感染Richettsia THP-1巨噬细胞会产生不同水平的干扰素βIFN-β),并抑制立克次体的复制。同时,感染立克次体R. parkeriBMDM细胞可通过DNA传感器cGAS介导IFN-β产生,诱导干扰素调节因子 IRF5 的表达,并上调编码鸟苷酸结合蛋白和诱导型一氧化氮合酶的基因的表达,从而抑制 R. parkeri 的复制。高致病性立克次体R. conorii感染HMECs同样可以分泌IFN-β并抑制其复制。但IFN-I对高致病性立克次体感染宿主细胞的影响仍不明确。另外,宿主TRIM56蛋白作为多种病毒的限制因子,参与IFN-I信号通路。TRIM56可以刺激 RIG-I MDA5 先天免疫受体,从而调节炎症反应调节炎症反应,然而,TRIM56在抗菌的作用机制,特别是对立克次氏体,尚不清楚。

研究方法     

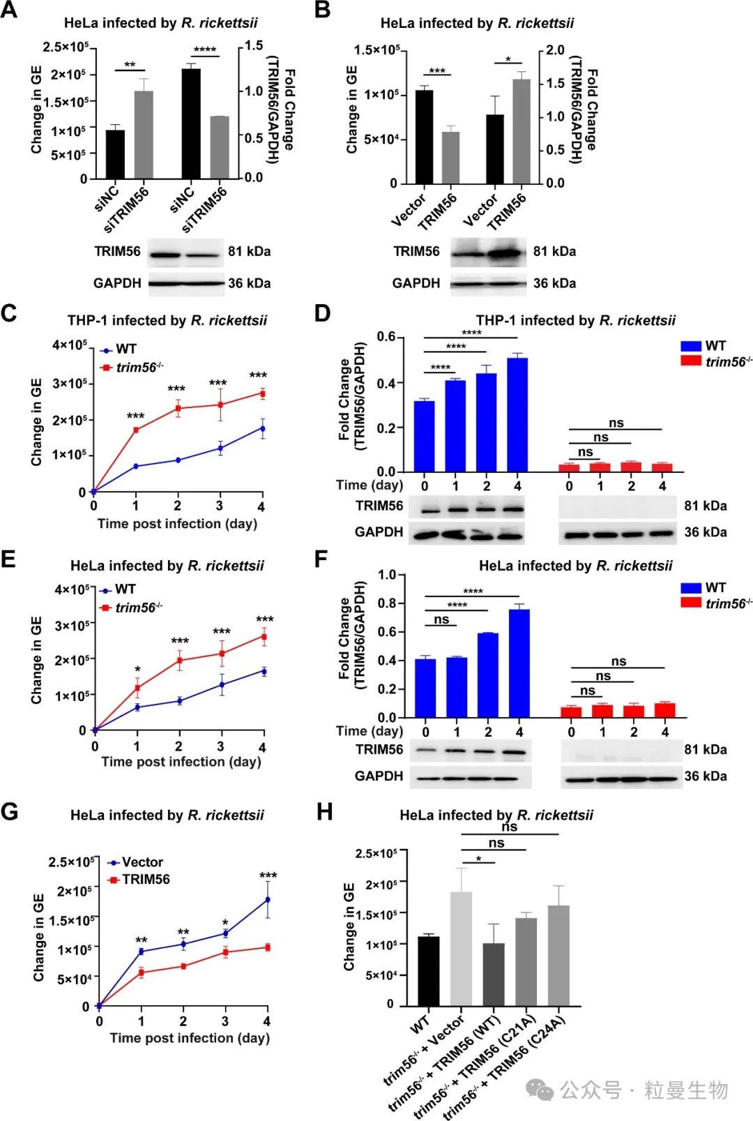
      为了研究TRIM56对立克次氏体细菌复制的影响,作者对在HeLa细胞中沉默TRIM56基因和过表达质粒pcDNA3.1-hTRIM56-HApcTRIM56)后,感染立克次体,使用qPCR对立克次氏体DNA进行定量,发现沉默TRIM56促进了立克次体的复制,过表达具有抑菌作用。用粒曼生物构建的敲除trim56-/-基因的HeLaTHP-1细胞中发现伴有高水平的立克次体。这些发现证明TRIM56对立克次体在细胞内的复制发挥了抑制作用。

技术资料图片1 

TRIM56 敲低/敲除和过表达分别促进和抑制立克次氏体菌细胞内复制

      前期研究表明,IFN-β 在小鼠骨髓来源的巨噬细胞中对立克次体 R. parkeri 生长产生了强烈的剂量依赖性限制。TRIM56 参与先天性抗病毒免疫应答,包括 IFN 应答的启动。为研究TRIM56对立克次体诱导的IFN-β反应的影响,作者在感染了立克次体的野生型(WT)和trim56-/- HeLa细胞以及THP-1细胞分析 IFN-β的转录水平。发现感染后野生型细胞中IFN-βmRNA水平显著升高。同时在转染 TRIM56 全长质粒可诱导 IFN-β 表达水平升高。因此,推测 TRIM56 能够影响立克次体感染后 IFN-β 的分泌。随后,用IFN-β 200 ng/mL) 处理 由PMAphorbol 12-myristate 13-acetate 分化的 WT trim56-/- THP-1 细胞 48 小时,与未处理组相比,立克次体在 IFN β处理的 WT trim56-/- THP-1 细胞中显著降低。综上所述,上述结果表明,TRIM56缺乏特异性抑制了IFN-β的转录和分泌,从而促进了立克次体的细胞内复制。

技术资料图片2 

TRIM56 敲除抑制立克次体感染期间 IFN-β 的转录和分泌

结论     

TRIM56在立克次体感染过程中起着重要的作用,它可通过调控IFN-β的产生和STING的活性来抑制立克次体在细胞内的复制。这一发现对立克次体感染的治疗和预防提供了新的思路和见解。

参考文献

1. Parola P, Paddock CD, Socolovschi C, Labruna MB, Mediannikov O, Kernif T, Abdad MY, Stenos J, Bitam I, Fournier PE, Raoult D. 2013. Update on tick-borne rickettsioses around the world: a geographic approach. Clin Microbiol Rev 26:657–702.

2. Curto P, Santa C, Cortes L, Manadas B, Simões I. 2021. Spotted fever group Rickettsia trigger species-specific alterations in macrophage proteome signatures with different impacts in host innate inflammatory responses. Microbiol Spectr 9: e0081421.

3. Cheng R, Zhou C, Zhao M, Zhang S, Wan W, Yu Y, Wen B, Jiao J, Xiong X, Xu Q, OuYang X.0.TRIM56-mediated production of type I interferon inhibits intracellular replication of Rickettsia rickettsii. Microbiol Spectr0:e03695-23.https://doi.org/10.1128/spectrum.03695-23

(科研文章引用粒曼公司的细胞系,自动加入杞梓计划”,可获得杞梓基金”的相关科研支持政策,请关注视频号“高通量CRISPR工具”或B站UP主“CRISPR大师姐”。

 

粒曼团队提供的基因敲除细胞系(单克隆)产品及服务,提供纯合子KO细胞系,并选择基因大片段丢失+移码突变(非3的倍数)同时发生的单克隆细胞作为内部质控标准,避免产生“截断蛋白问题”以及“转录后调控问题”(详见下述链接)等。 基于E3泛素连接酶在蛋白降解药物(TPD)领域的关键作用,粒曼生物提供300+种E3 ligase KO敲除细胞系现货,请咨询我们,加快您的药物研发速度。

 

 

 

 

 

 

 

 

 

资料格式:

图片1.png

查看详细文档

上一篇

一叶知秋 I A549 KO UPP1基因敲除单克隆纯合子

下一篇

问题解读 I 为什么WB实验不完全适用于KO细胞的敲除效率评估(2)

我的询价