polysome profiling 富集检测
¥6800
血细胞中Polysome profiling的分析研究
2023-12-29 09:50点击次数:979
关键词:广州卿泽生物科技有限公司
~~今天咱们来看看血细胞中翻译组研究案例~~
[01] 外周血B细胞

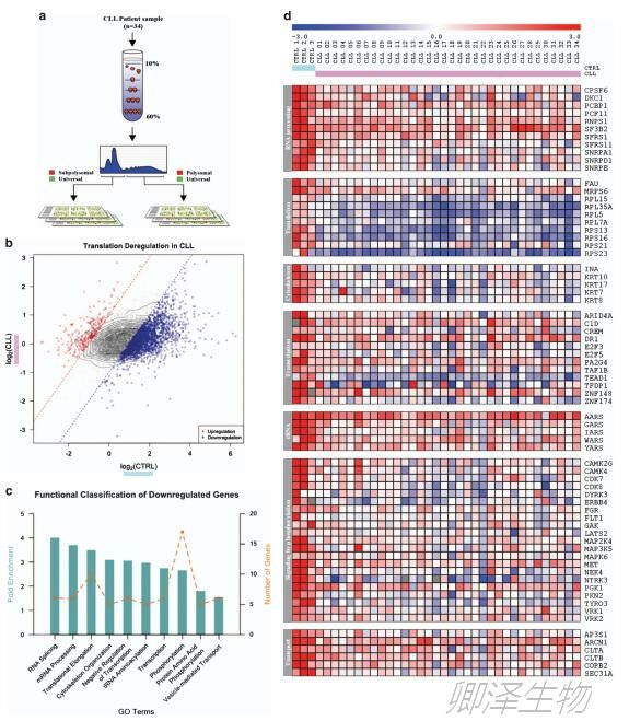
本研究结合Polysome profiling和microarray分析检测了34例慢性淋巴细胞白血病(CLL)患者外周血(PB) B细胞的翻译组。结果在CLL患者中发现了“核糖体相关”的特征,他们编码核糖体蛋白的mRNA和修饰核糖体RNA的因子(如DKC1(编码dyskerin,一种伪尿苷合成酶))与polysome结合减少,且相应蛋白的表达减少。

数据表明,dyskerin失调对CLL患者的翻译有普遍影响。而且,dyskerin水平低的患者在治疗后的总生存期明显较短。因此,dyskerin的翻译失调可能是CLL PB B细胞获得侵袭性表型的原因,从而在肿瘤发生中起主要作用。
[02] T细胞

本研究评估了小分子抑制剂silvestrol对活化T细胞中具有选择性多聚腺苷化(APA)的mRNA翻译的影响。
如今,对免疫检查点抑制剂基因的调节已成为一个越来越重要的研究领域。众知,基因表达在多个转录后水平受到调控,包括前体mRNA3’末端加工和mRNA翻译。eIF4F翻译起始复合物是不同癌症病因学中致癌信号传导的重要枢纽。eIF4F的eIF4A RNA解旋酶成分可以被小分子抑制剂silvestrol 抑制。因此,作者用silvestrol 抑制eIF4A后,来看黑色素瘤细胞系和活化T细胞中选择性聚腺苷化mRNA翻译的变化。结果发现,silvestrol可以选择性地抑制一些编码关键免疫相关蛋白的基因的APA异构体的翻译。

[03] 成熟红细胞

本研究通过Polysome profiling分析、[35S]蛋氨酸标记和嘌呤霉素证明了人成熟红细胞中存在低水平的翻译。
一般认为,人成熟红细胞不具有功能性核糖体,因此不能合成蛋白质。然而,翻译的缺失与成熟红细胞的生命周期并不匹配。[35S]蛋氨酸标记显示成熟红细胞的翻译量约为网织红细胞的10%。透射电镜观察到这些细胞中存在多聚核糖体。Polysome-seq和qPCR显示HBA (α-珠蛋白)和HBB (β-珠蛋白)转录本被翻译。本研究为人类成熟红细胞中珠蛋白mRNA的翻译提供了多种证据。


参考文献
- Sbarrato T, Horvilleur E, Pöyry T, Hill K, Chaplin LC, Spriggs RV, Stoneley M, Wilson L, Jayne S, Vulliamy T, Beck D, Dokal I, Dyer MJ, Yeomans AM, Packham G, Bushell M, Wagner SD, Willis AE. A ribosome-related signature in peripheral blood CLL B cells is linked to reduced survival following treatment. Cell Death Dis. 2016 Jun 2;7(6):e2249. doi: 10.1038/cddis.2016.148. PMID: 27253413; PMCID: PMC5143378.
- Biswas B, Guemiri R, Cadix M, Labbé CM, Chakraborty A, Dutertre M, Robert C, Vagner S. Differential Effects on the Translation of Immune-Related Alternatively Polyadenylated mRNAs in Melanoma and T Cells by eIF4A Inhibition. Cancers (Basel). 2022 Feb 24;14(5):1177. doi: 10.3390/cancers14051177. PMID: 35267483; PMCID: PMC8909304.
- Kumar SD, Kar D, Akhtar MN, Willard B, Roy D, Hussain T, Rajyaguru PI, Eswarappa SM. Evidence for low-level translation in human erythrocytes. Mol Biol Cell. 2022 Oct 1;33(12):br21. doi: 10.1091/mbc.E21-09-0437. Epub 2022 Aug 17. PMID: 35976696; PMCID: PMC9635303.
欢迎致电了解详情或咨询!
广州卿泽生物科技有限公司
地址:广州市黄埔区伴河路96号一栋三层321房
电话:18925086102(微信同号)



