文献解读 | 细胞外核糖核酸对骨关节炎神经血管形成的影响
2023-12-01 14:23点击次数:162
关键词:骨关节炎
2023年7月3日,第四医科大学唐都医院口腔科Kai Jiao团队在《Advanced Science》上发表题为“Effect of Extracellular Ribonucleic Acids on Neurovascularization in Osteoarthritis”的文章,他们的研究结果表明,细胞外RNA(exRNA)可能是在生理和病理关节条件下调节神经和血管向内生长的潜在靶点。

在这篇文章中,云克隆试剂盒【核糖核酸酶A(RNase A)检测试剂盒(酶联免疫吸附试验法),SEA297Mu】受到科研工作者的认可,荣登优秀国际期刊。
骨关节炎(OA)是最常见的关节炎形式,多见于老年人群。骨软骨连接处的神经和血管侵犯是OA特征之一,也是疼痛加剧的主要原因。消炎药治疗和手术是OA的主要治疗方式。然而,长期疾病缓解尚未实现,OA的不确定的病理生理机制限制了治疗选择。许多细胞因子,包括信号素、Netrins和生长因子,如血管内皮生长因子(VEGF)和神经生长因子,已被发现在神经血管形成中发挥重要作用。单个细胞因子的抑制不能完全逆转疼痛和OA的进展,实际上也不可能抑制所有相关的细胞因子。这些问题促使临床科学家质疑是否有其他辅助因子参与OA的神经血管化调节,并从中寻求OA的潜在治疗靶点。
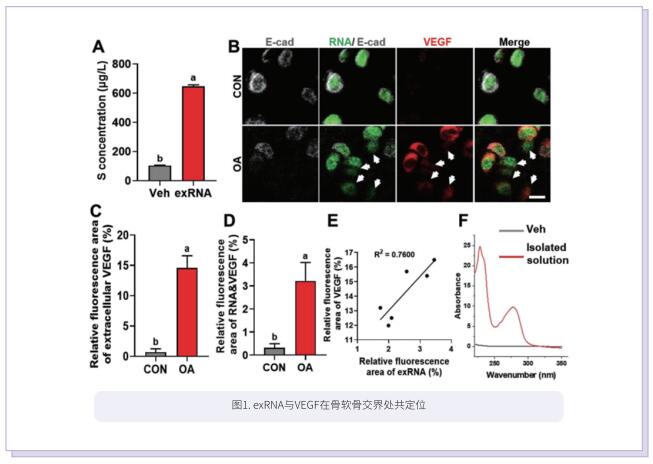
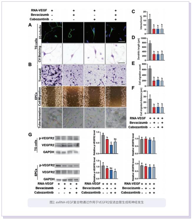
在这项研究中,作者探究了细胞外核糖核酸(exRNA)对OA进展过程中VEGF功能和神经血管向内生长的影响。他们使用一种在骨软骨连接处神经血管化增强的小鼠OA模型来分析相关的退行性关节功能障碍。exRNA含量在神经血管化骨关节炎关节中增加。同时,数据分析显示exRNA的表达量与神经血管化程度及VEGF的表达呈正相关。体外结合实验和分子对接表明,合成RNA通过静电相互作用与VEGF结合。RNA-VEGF复合物促进内皮祖细胞和三叉神经节细胞的迁移和功能。使用VEGF和VEGFR2抑制剂可显著抑制RNA-VEGF复合物的扩增。RNase和聚yi 烯亚胺破坏RNA-VEGF复合物可降低其体外活性,并可防止体内过度神经血管化和骨软骨退化。
综上所述,这项研究表明exRNA具有募集多阳离子神经血管因子(如VEGF)的能力。VEGF的募集增强了其对骨关节炎异常神经发生和血管生成的影响。这项研究为神经血管形成机制提供了新的见解,并进一步提出了通过RNase或阳离子纳米颗粒清除exRNA,进而治疗神经血管形成相关疾病的临床策略。









本周
本月
本年
LetPub发布最新SCI影响因子查询及期刊投稿分析系统
草甘膦(glyphosate)酶联免疫分析(ELISA)试剂盒使用说明书
ELISpot试剂盒限时特惠!一口价低至500元,加赠免费读板服务
单个细胞也能提取核酸?超全干货教你微量样本发高分(含完整电子版宝典资料))
应用gentleMACS™灌流技术从脂肪肝小鼠模型高效分离肝细胞与非实质细胞
LetPub完整SCI影响因子、期刊分区查询系统
Elabscience® 从原料到标记,打造属于中国自己的流式抗体品牌
链脲佐菌素 (Streptozotocin,STZ)-糖尿病动物模型造模
11月Cell重磅:新线粒体细胞死亡方式!或将引爆国自然新热点!先天免疫和代谢信号通过线粒体周膜裂解诱导线粒体依赖性膜裂解
【阿拉丁】免疫荧光实验方案
- 促销公告
- 更多 ›
你可能感兴趣的产品
- MACSPlex人神经细胞外囊泡检测试剂盒-24tests
- EZElisa™人神经细胞外陷阱(NETs)ELISA试剂盒-EZElisa™ Human Neutrophil Extracellular traps (NETs) ELISA Kit
- 人核糖核酸酶,核糖核酸酶A家族,(肝脏,嗜酸性粒细胞源性神经毒素)(RNASE2) ELISA kit
- 人核糖核酸酶,核糖核酸酶A家族,(肝脏,嗜酸性粒细胞源性神经毒素)(RNASE2) ELISA kit
- 小鼠核糖核酸酶,核糖核酸酶A家族(肝脏,嗜酸性粒细胞源性神经毒素)(RNASE2)ELISA试剂盒
- 人核糖核酸酶,核糖核酸酶A家族,(肝脏,嗜酸性粒细胞源性神经毒素)(RNASE2)ELISA科研试剂盒
- 小鼠核糖核酸酶,核糖核酸酶A家族(肝脏,嗜酸性粒细胞源性神经毒素)(RNASE2)检测试剂盒
- 小鼠核糖核酸酶,核糖核酸酶A家族(肝脏,嗜酸性粒细胞源性神经毒素)(RNASE2)定量检测elisa试剂盒
- 人核糖核酸酶,核糖核酸酶A家族,(肝脏,嗜酸性粒细胞源性神经毒素)(RNASE2)elisa检测试剂盒售后服务
- 小鼠核糖核酸酶,核糖核酸酶A家族,(肝脏,嗜酸性粒细胞源性神经毒素)(RNASE2)ELISA试剂盒【Mouse ribonuclease, RNase A family, 2 (liver, eosinophil-derived neurotoxin) (RNASE2) ELISA Kit】
- 嗜酸性粒细胞阳离子型核糖核酸酶4/嗜酸性粒细胞源神经毒素抗体
- 嗜酸性粒细胞阳离子型核糖核酸酶4/嗜酸性粒细胞源神经毒素抗体


