痔疮药竟能治抑郁?上海交大/南医大/华科大等团队研究
2026-04-06 20:00点击次数:17
关键词:抑郁症是全球重大公共卫生挑战之一,据世界卫生组织 2023 年报告,全球约 3.8% 的人口受其影响,患者数量达 2.8~3.5 亿人。中国精神卫生调查结果显示,我国成人抑郁障碍终生患病率为 6.8%,其中抑郁症为 3.4%,目前全国抑郁障碍患者已超过 9500 万人。此外,其发病率还呈现年轻化的趋势,根据中科院心理所发布《中国国民心理健康发展报告(2021~2022)》,中国青少年群体有 14.8% 存在不同程度的抑郁风险。
近期,国内多个团队取得了抑郁症相关领域重大研究成果,既包括抑郁症发病机制的探索,也包括治疗抑郁症新策略的研发等,希望能拯救大家的不开心!
2026 年 3 月 31 日,南方医科大学曹雄团队和赵久波团队在 Cell Metabolism 杂志发表了题为 The gut microbiota alleviates depression by remodeling gut-brain energy metabolism 的研究论文。

来源:Cell Metabolism
https://doi.org/10.1016/j.cmet.2026.03.002
研究人员首先对抑郁症患者的脑脊液、血浆及粪便样本进行代谢组学分析,发现抑郁症患者呈现系统性肌酸代谢失衡:粪便中肌酸水平升高,而血浆和脑脊液中肌酸水平降低。与此同时,在慢性社交挫败应激诱导的抑郁小鼠模型中同样观察到类似现象,且前额叶皮层肌酸水平显著下降。此外,外源性补充肌酸可产生抗抑郁样效应,且该效应依赖于肠道菌群的存在。
通过进一步的宏基因组学分析,研究团队鉴定出假长双歧杆菌(Bifidobacterium pseudolongum)和青春双歧杆菌(Bifidobacterium adolescentis)在抑郁症患者中显著减少,且其丰度降低与肌酸吸收受损密切相关。在无菌小鼠中定植假长双歧杆菌后,可增强肌酸的肠道吸收并改善抑郁样行为。
机制层面上,研究人员发现假长双歧杆菌产生的乙酸通过组蛋白乙酰化修饰,上调肠道上皮细胞中肌酸转运蛋白 Slc6a8 的表达,从而促进肌酸从肠道向血液循环的转运,而通过构建肠道上皮细胞特异性、内皮细胞特异性及神经元特异性 Slc6a8 敲除小鼠,证实肌酸通过肠道吸收、血脑屏障转运及神经元能量代谢调控发挥抗抑郁作用。在神经元中,Slc6a8 缺失导致线粒体功能受损、钙活动异常及突触传递障碍。
此外,在一项探索性临床试验中,抑郁症患者在服用选择性 5-羟色胺再摄取抑制剂的基础上,联合补充青春双歧杆菌和肌酸 28 天后,结果显示联合治疗组患者汉密尔顿抑郁量表评分较安慰剂组显著改善,且血浆肌酸水平显著升高。总之,该研究揭示了肠道菌群通过调控肠 — 脑能量代谢参与抑郁症发病的分子机制,提出了「 菌群 — 肌酸轴」调控情绪的新概念。
第二天,也就是 2026 年 4 月 1 日,上海交通大学医学院松江研究院李亚东团队联合附属松江医院消化内科王静、附属瑞金医院刘瑞欣团队在 Cell Metabolism 杂志发表了题为 Gut microbial metabolism via hippocampal indole-AhR signaling regulates emotional symptoms 的研究论文。

来源:Cell Metabolism
https://doi.org/10.1016/j.cmet.2026.03.003
研究团队发现,肠易激综合征患者及模型小鼠均表现出焦虑和抑郁样行为,且肠道菌群组成发生显著改变。通过宏基因组学分析等策略,研究团队鉴定出 Alistipes shahii(A. shahii)在肠易激综合征患者和小鼠中均显著减少,其丰度与情绪行为指标呈最强负相关。此外,将肠易激综合征患者粪便菌群移植至无菌小鼠可复现情绪障碍,而补充 A. shahii 则可显著改善模型小鼠的焦虑和抑郁样行为。
机制层面的研究表明,A. shahii 缺失导致其编码的色氨酸酶表达下降,该酶是细菌将色氨酸转化为吲哚的限速酶。吲哚水平降低后,减弱了海马腹侧齿状回颗粒细胞中芳香烃受体的核转位和信号激活,进而降低该脑区神经元活性,而向肠易激综合征小鼠补充吲哚、直肠给予色氨酸酶、移植产吲哚菌,均可恢复肠道吲哚水平并改善情绪行为。更加重要的是,临床已获批的芳香烃受体激动剂地奥司明,在肠易激综合征小鼠中可完全逆转焦虑和抑郁样行为。
总之,该研究揭示了肠道菌群通过「A. shahii-色氨酸酶-吲哚-芳香烃受体-腹侧齿状回」这一完整通路调控情绪症状的分子机制,从特定菌种、细菌酶、代谢产物、神经受体到关键脑区,构建了一条清晰的肠-脑轴因果链条。地奥司明作为临床治疗痔疮的一线药物,在肠易激综合征小鼠中表现出良好的改善情感障碍的效果。因此,这种「老药新用」策略可为肠易激综合征的情感症状治疗提供新方法。不过仍然需要指出的是,该研究主要基于肠易激综合征模型和临床患者,其在其他类型情感障碍(如原发性抑郁症、焦虑症)中的适用性尚需进一步验证。
同天,2026 年 4 月 1 日,华中科技大学刘丹教授与朱铃强教授共同通讯在 Neuron 杂志发表了题为 Noninvasive tactile stimulation engaging a thalamic-amygdala circuit ameliorates mood dysfunction in mouse models of depression-like behavior 的研究论文。

来源:Neuron
https://doi.org/10.1016/j.neuron.2026.03.012
研究团队首先构建了模拟中风后抑郁(PSD)的小鼠模型,通过破坏内侧前额叶皮层(mPFC)这一关键情绪调控脑区,导致小鼠出现持续的抑郁与焦虑样行为。为探索非侵入性干预手段,研究人员设计了一种触觉丰富体验(tactile-enriched experience, TEE)装置 —— 在饲养笼中设置塑料珠帘,为小鼠提供持续、温和的触觉刺激。行为学结果显示,经过 TEE 处理后,PSD 小鼠在强迫游泳、悬尾测试中的绝望行为显著减少,在蔗糖偏好测试中的快感缺失也得到逆转,证明丰富的外周触觉输入本身即具有稳定而明确的抗抑郁效应。
在机制探究上,研究团队利用在体电生理记录和膜片钳技术,发现 PSD 小鼠的基底外侧杏仁核(BLA)存在明显的兴奋/抑制(E/I)失衡,TEE 处理则能精准纠正这一失衡。进一步通过光遗传学与跨脑区病毒示踪,他们排除了传统认为的 mPFC 修复路径,转而发现丘脑结合核(Re)在 TEE 刺激下显著激活,且其兴奋性神经元与 BLA 的抑制性神经元形成单突触的谷氨酸能连接,这种连接构成了一个「前馈抑制」微环路:TEE 优先激活丘脑结合核中的兴奋性神经元,这些神经元进一步投射至 BLA,并选择性募集 BLA 局部的抑制性神经元;后者通过强有力的前馈抑制,压制了异常活跃的 BLA 兴奋性神经元,最终实现情绪相关网络的功能纠偏。
这一发现的重要意义在于,它提出了一种不依赖修复受损脑区,而是通过外周感觉刺激调动大脑内源性「旁路代偿」机制的新型干预策略,揭示了触觉等物理干预手段在治疗精神疾病方面的巨大转化潜力,为开发简便、非侵入式的临床疗法奠定了基础。
中国工程院院士、南方医科大学教授高天明,长期从事抗抑郁/焦虑的基础和转化研究,在今年全国两会期间,这位「拯救不开心」的院士还围绕儿童青少年心理健康问题谈看法、谈感受,提出了许多具有实效的举措,受到社会广泛关注。
2026 年 3 月 27 日,南方医科大学高天明院士、陈翌华教授团队在 Molecular Psychiatry 杂志发表了题为 ATP release from the amygdala-prefrontal pathway regulates vulnerability to social stress in male mice 的研究论文。该研究基于慢性社交挫败应激(CSDS)小鼠模型,结合条件性基因敲除及化学遗传学操控等技术,系统探究了内侧前额叶皮层(mPFC)中 ATP 释放调控社交应激易感性的神经环路机制。

研究首先在慢性社交挫败应激小鼠模型中发现,抑郁敏感小鼠在 mPFC 中同时存在基础细胞外 ATP 水平降低和奖赏任务诱发的 ATP 释放缺陷,而抗压小鼠仅表现为诱发释放减弱,亚阈值应激小鼠则仅基础水平降低。与此同时,氟西汀治疗可同时逆转 ATP 双重缺陷与抑郁行为,提示基础与诱发 ATP 水平的联合降低是抑郁发病的关键。
进一步机制研究表明,敏感小鼠 mPFC 中编码囊泡核苷酸转运体(VNUT)的 Slc17a9 基因显著下调。通过条件性敲除和逆行病毒示踪,研究团队证实基底外侧杏仁核(BLA)到 mPFC 投射神经元中的 Slc17a9 缺失,是导致应激后 ATP 释放障碍及抑郁样行为的核心原因。化学遗传学双向操控显示,抑制该通路可诱导抑郁行为,激活则能挽救 ATP 缺陷与行为异常,且向 mPFC 直接注射 ATP 类似物 ATPγS 亦可逆转表型。因此,该研究阐明了 BLA-mPFC 通路中神经元来源的 ATP 释放对社交应激易感性的关键调控作用,为抑郁症的病理机制提供了新的环路与分子靶点。
2026 年 1 月 20 日,高天明院士在南方医科大学学报发表题为《致幻剂抗抑郁治疗的研究进展》的综述文章,系统总结了以裸盖菇素为代表的经典致幻剂在抗抑郁治疗领域的最新进展。临床研究表明,在严格医疗监控和心理辅助下,单次或少量次数的致幻剂干预对难治性抑郁症能产生快速、强效且持久的疗效,多项随机对照试验已证实其显著优于传统药物或安慰剂的效果,裸盖菇素因此被美国 FDA 授予突破性疗法认定。
在机制层面,致幻剂的核心作用在于快速促进神经营养因子释放、增强神经可塑性,并通过激活 5-HT2A 受体或直接结合 TrkB 受体,在脑网络层面引发「熵增」,打破抑郁症相关的病理性僵化状态,为心理干预创造关键的「神经可塑性窗口期」。不过,高院士在文章中还指出,尽管前景广阔,该疗法仍面临致幻风险、作用机制争议、治疗方案标准化缺失及社会污名化等挑战,未来方向将聚焦于研发非致幻型靶向药物、建立精准患者分层及完善监管体系等。
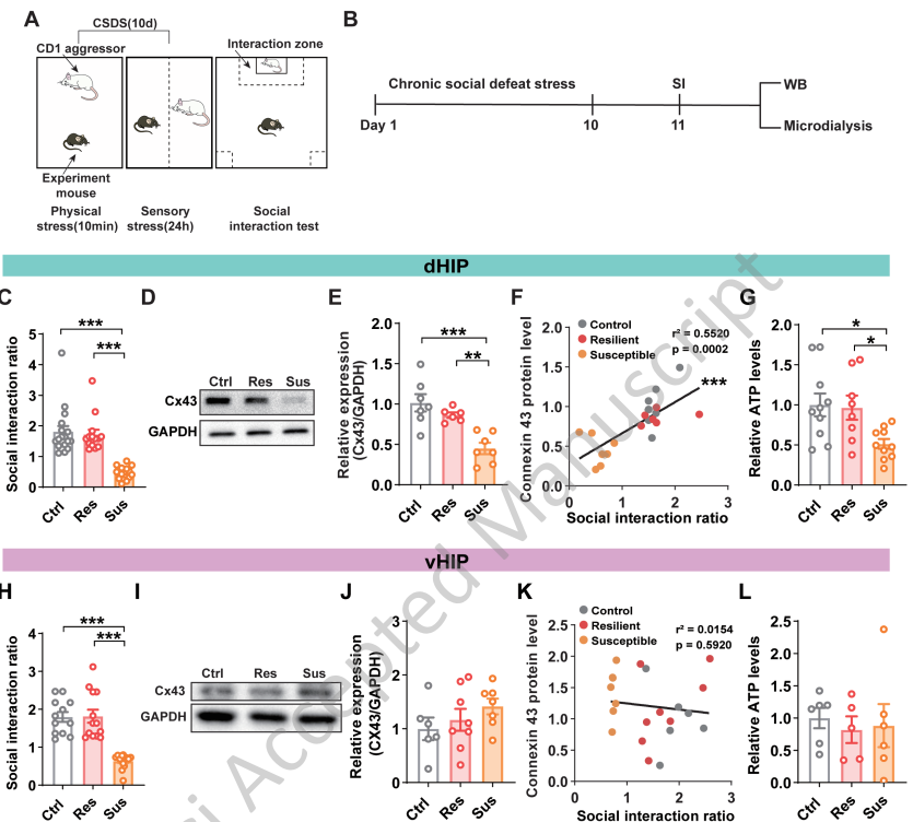
并且,2025 年 11 月 24 日,南方医科大学高天明院士、陈翌华教授团队在 The Journal of Neuroscience 杂志发表了题为 ATP release deficiency through astrocytic connexin 43 in the dorsal hippocampus promotes depressive- and anxiety-like behaviors 的研究论文。

来源:The Journal of Neuroscience
https://doi.org/10.1523/JNEUROSCI.1063-25.2025
该研究基于慢性社交挫败应激(chronic social defeat stress, CSDS)小鼠模型,通过特异性基因的敲除与敲低,并利用药理学干预及多种抑郁与焦虑行为学检测手段等,系统探究了海马背侧区星形胶质细胞 Connexin 43(Cx43)在情绪调节中的作用机制。
研究结果表明,在社交挫败应激诱导的抑郁易感小鼠中,海马背侧区而非腹侧区的星形胶质细胞 Cx43 表达显著下调,细胞外 ATP 水平亦随之降低。条件性敲除或特异性敲低海马背侧区星形胶质细胞的 Cx43,足以引起小鼠出现快感缺失、行为绝望等抑郁样行为以及焦虑样行为,同时伴随细胞外 ATP 水平下降,但神经元特异性敲除 Cx43 则无此效应。
进一步的机制研究表明,Cx43 缺失导致星形胶质细胞 ATP 释放减少、局部网络钙信号传播受损及细胞形态复杂度降低,而向海马背侧区补充外源性 ATP 类似物 ATPγS,可逆转 Cx43 敲除小鼠的行为异常。此外,在抑郁易感小鼠中,单独过表达星形胶质细胞 Cx43 或单独使用 ATP 降解酶抑制剂均不足以完全恢复 ATP 水平及行为表型,而两者联合干预则可有效恢复细胞外 ATP 水平,并显著改善抑郁及焦虑样行为。因此,该研究明确了海马背侧区星形胶质细胞 Cx43 介导的 ATP 释放缺失是抑郁与焦虑发病的重要分子机制,突破了既往对海马背侧区主要参与认知功能的传统认识,为理解抑郁与焦虑共病的机制提供了新靶点。
结语
总的来说,从高天明院士团队揭示的海马背侧区星形胶质细胞 Cx43 介导的 ATP 释放机制,到曹雄团队发现的「菌群-肌酸轴」能量代谢调控通路,再到李亚东团队绘制的「A. shahii-吲哚-AhR」完整肠-脑因果链条,研究者们分别从分子、细胞、菌群等多个维度解析抑郁症的复杂发病机制。在治疗层面,致幻剂疗法通过「神经可塑性窗口期」为难治性抑郁提供新选择,刘丹与朱铃强团队发现的非侵入性触觉刺激「旁路代偿」机制为物理干预提供了新路径。地奥司明、青春双歧杆菌等「老药新用」或微生态干预策略,则让更精准便捷、副作用更低的治疗方案触手可及。最后,也很期待这些源于实验室的「微光」,能尽快转化为拯救「不开心」的独特力量,为亿万抑郁症患者带来新的希望!
【2506】期刊影响因子(2025 年最新版)
【2507】130 种实验室常用试剂配制方法(附全套资料)
【2508】常见信号通路
【2509】限制性核酸内切酶大全


本周
本月
本年
Elabscience® 从原料到标记,打造属于中国自己的流式抗体品牌
Takara 研途相伴,春季促销进行中!
开学季|MP春季特惠,全场满减,速戳→
LetPub完整SCI影响因子、期刊分区查询系统
Rescue回补实验,你设计对了吗?用2张图说清楚。
突破性发现:PHOSPHO1 靶向铁死亡,开辟 AMD 治疗新靶点
导师朝 7 晚 23 盯死学生,女博士果断退学换校,含泪自述:她差点毁了我的人生
【每日皆可乐】单细胞 ATAC 表观遗传组测序 —— 解码单细胞表观遗传调控,赋能精准医学研究
全新! Addgene 病毒定制服务
Nat Aging | 每天0.45g逆转肌肉流失!华西医院千人队列研究发现:补充肌氨酸可增肌10%,减脂15%,同步激活抗炎免疫
- 促销公告
- 更多 ›
你可能感兴趣的产品
- 研究团队节杆菌/研究团队节杆菌/研究团队节杆菌/
- 研究团队节杆菌Arthrobacter arilaitensis
- 复旦大学蛋白质组学研究团队
- Modaline sulfate 是 MAO 抑制剂,用于抑郁症的研究。
- 【以靶找药】院士团队研究:分子互作多技术整合用于药物筛选和验证 SPR、MST、BLI、CETSA、DARTS、Co-IP、分子对接
- 美国PE耗材配件珀金埃尔默GC色谱耗材
- 冷冻研磨仪/低温冷冻研磨仪/组织研磨仪
- FyMeso人间充质干细胞无血清培养基(chemical defined)
- 外泌体提取纯化试剂盒(组织、细胞上清、血液、尿液等)
- 优质润色-大多用户的选择
- BVC professional 真空吸液系统(废液处理器)
- RNA快速提取试剂盒(带DNA清除柱 )


