相关产品推荐更多 >
万千商家帮你免费找货
0 人在求购买到急需产品
- 详细信息
- 文献和实验
- 技术资料
- 库存:
Invitrogen CD3 Monoclonal Antibody (UCHT1), FITC, eBioscience™ 11-0038-41, 11-0038-42
- 英文名:
Invitrogen CD3 Monoclonal Antibody (UCHT1), FITC, eBioscience™ 11-0038-41, 11-0038-42
- CAS号:
Invitrogen CD3 Monoclonal Antibody (UCHT1), FITC, eBioscience™ 11-0038-41, 11-0038-42
- 保质期:
Invitrogen CD3 Monoclonal Antibody (UCHT1), FITC, eBioscience™ 11-0038-41, 11-0038-42
- 供应商:
上海辅泽商贸有限公司
- 规格:
11-0038-41, 25T/11-0038-42,100T
| 规格: | 11-0038-41, 25T | 产品价格: | ¥745.0 |
|---|---|---|---|
| 规格: | 11-0038-42,100T | 产品价格: | ¥1777.0 |
数据图库
- 已发表图片 (27)
- 抗体检测数据 (1)
- 高级验证 (1)
查看全部结果图片
FIGURE 29/29
Relative expression
This Antibody was verified by Relative expression to ensure that the antibody binds to the antigen stated.
CD3 Antibody (11-0038-42)
Staining of human peripheral blood cells. As expected based on known relative expression patterns, CD3 clone UCHT1 stains a subset of lymphocytes (T cells) and does not stain monocytes and granulocytes. Details: Normal human whole blood was surface stained with CD3 (clone UCHT1). After staining, red blood cells were lysed using 1-step Fix/Lyse Buffer. Cells in the lymphocyte (purple histogram), monocyte (or... View more
查看全部结果图片
FIGURE 28/29
CD3 Antibody (11-0038-42) in Flow
Staining of normal human peripheral blood cells with Anti-Human CD19 PE (Product # 12-0199-80) (y-axis, left) or Anti-Human CD150 PE (Product # 12-1509-42) (y-axis, right) and Anti-Human CD3 FITC (x-axis).数据图库
- 已发表图片 (27)
- 抗体检测数据 (1)
- 高级验证 (1)
查看全部结果图片
FIGURE 1/29
CD3 Antibody (11-0038-42)
Oncoimmunology 2018 - Figure 3. Phenotype and endogenous TCR expression of CD34 + HPC-derived transgenic AR + T cells. Flow cytometric analysis of the AR-transgenic T cells. (A) CAR-transgenic GFP + cells of cultures transduced to express either the CAR:zeta or the CAR:28zeta were analyzed on day 26 of OP9-DL1 culture for CD3 and TCRalphabeta expression. As a control, GFP - cells are shown from the OP9-DL1 culture transduced to ... View more查看全部结果图片
点击以上链接,即可跳转到BenchSci网页。免责声明
数据图库
- 已发表图片 (27)
- 抗体检测数据 (1)
- 高级验证 (1)
查看全部结果图片
FIGURE 2/29
CD3 Antibody (11-0038-42)
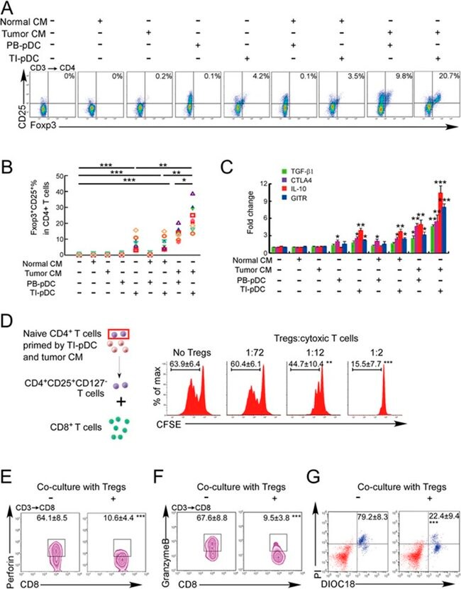
Cell research 2017 - Figure 3 Naive CD4 + T cells are converted to functional Tregs by tumor-infiltrating DCs and tumor conditioned medium (CM). (A-C) Naive CD4 + T cells from peripheral blood of patients with invasive breast carcinoma were co-cultured with or without autologous pDCs isolated from tumor (TI) or peripheral blood (PB) for 9 days in the presence or absence of 30% CM from autologous tumor slices or adjacent normal ... View more查看全部结果图片
点击以上链接,即可跳转到BenchSci网页。免责声明
数据图库
- 已发表图片 (27)
- 抗体检测数据 (1)
- 高级验证 (1)
查看全部结果图片
FIGURE 3/29
CD3 Antibody (11-0038-42)
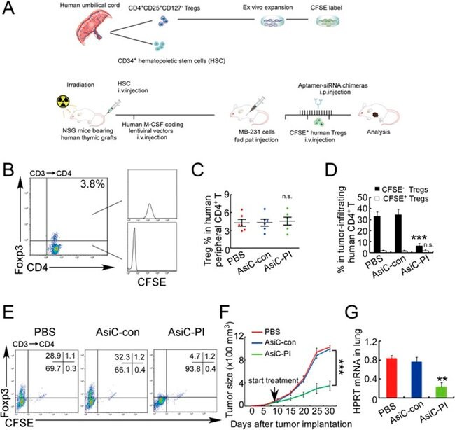
Cell research 2017 - Figure 6 In vivo knockdown of PITPNM3 in CD4 + T cells reverses immunosuppression and inhibits tumor progression in humanized mice. (A) Humanized mice bearing palpable MDA-MB-231 orthotopic xenografts were intraperitoneally injected daily for 14 days with PBS, 1 nmol CD4-aptamer-control siRNA (AsiC-con) or CD4-aptamer-siRNA targeting PITPNM3 (sequence in A , AsiC-PI) to assess the role of PITPNM3 in TI Treg... View more查看全部结果图片
点击以上链接,即可跳转到BenchSci网页。免责声明
数据图库
- 已发表图片 (27)
- 抗体检测数据 (1)
- 高级验证 (1)
查看全部结果图片
FIGURE 4/29
CD3 Antibody (11-0038-42)
Cell research 2017 - Figure 7 CD4-aptamer-siRNA targeting PITPNM3 reduces TI Tregs and inhibits tumor progression in humanized mice with circulating human Tregs. Humanized mice, implanted with MDA-MB-231 tumors and concurrently injected intravenously with autologous Tregs, were intraperitoneally injected daily for 14 days after tumors became palpable with PBS, 1 nmol CD4-aptamer-control siRNA (AsiC-con) or CD4-aptamer-siRNA tar... View more查看全部结果图片
点击以上链接,即可跳转到BenchSci网页。免责声明
数据图库
- 已发表图片 (27)
- 抗体检测数据 (1)
- 高级验证 (1)
查看全部结果图片
FIGURE 5/29
CD3 Antibody (11-0038-42)
Arthritis research and therapy 2016 - Published figure using CD3 monoclonal antibody (Product # 11-0038-42)查看全部结果图片
点击以上链接,即可跳转到BenchSci网页。免责声明
风险提示:丁香通仅作为第三方平台,为商家信息发布提供平台空间。用户咨询产品时请注意保护个人信息及财产安全,合理判断,谨慎选购商品,商家和用户对交易行为负责。对于医疗器械类产品,请先查证核实企业经营资质和医疗器械产品注册证情况。
文献和实验secondary antibody review -- data from 99 publications
cytometry used as a control to detect cell responses targeted antigen 7 Alexa Fluor 488 7 Cy3 8 goat IgG Alexa Fluor 488 1:2000 detect antibody binding in human embryonic kidney 293T cells Invitrogen 9 donkey
Intracellular Cytokine Staining Protocol
Antibody Order Info Comments T Lymphocytes CD3 145-2C11 14-0031 pan, developmentally regulated T Subsets
(杨希峰),Yang CY(杨春瑛) et al. Generation and characterization of monoclonal antibody against HIT3a (抗CD3单克隆抗体HIT3a的制备和特异性鉴定), Acta Academiae Medicinae Sinicae (中国医学科学院学报),1993, 15:157-162.[6] Xiong D S(熊冬生),Yang C Z(杨纯正),Shao X F(邵晓枫)et al. Generation
技术资料暂无技术资料 索取技术资料









