相关产品推荐更多 >
万千商家帮你免费找货
0 人在求购买到急需产品
- 详细信息
- 文献和实验
- 技术资料
- 库存:
99
- 国食药监械注册号:
无
- 保修期:
两年
- 现货状态:
来电咨询
- 供应商:
上海净信
- 规格:
台


上海净信®的JXFSTPRP®系列组织研磨仪是一种特殊的、快速的、高效率的、多试管的一致系统。它能将任何来源(包括土壤、植物和动物的组织/器官、细菌、酵母、真菌、孢子、古生物标本等)的原始DNA、RNA和蛋白质进行提取和纯化。
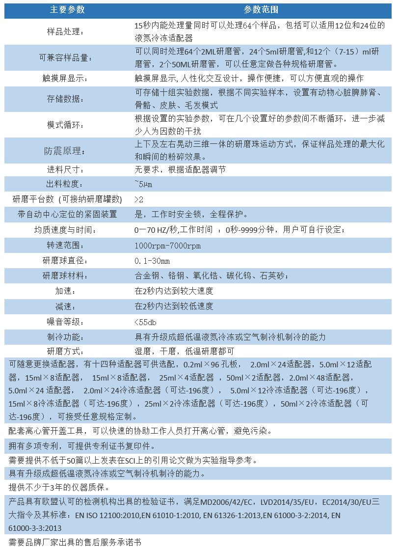
一、产品名称:全自动样品快速研磨仪
三、主要功能和技术指标:

风险提示:丁香通仅作为第三方平台,为商家信息发布提供平台空间。用户咨询产品时请注意保护个人信息及财产安全,合理判断,谨慎选购商品,商家和用户对交易行为负责。对于医疗器械类产品,请先查证核实企业经营资质和医疗器械产品注册证情况。
文献和实验实验目的检测大鼠脚掌给药后的 RNA 基因表达。实验地点:泽生科技实验室实验材料和器具样品:大鼠脚掌仪器:全自动液氮冷冻研磨仪(上海净信,JXFSTPRP-24)耗材:专用 15ml 适配器一套,研磨管一对试剂:液氮若干实验步骤1. 准备好不锈钢研磨管 15ml,将研磨管和研磨球清洗干净,并灭菌灭酶;2. 将需要研磨的样品直接放入准备好的研磨管中,不需要剪短,加入一颗研磨珠。盖好盖子;3. 将装有组织样品的研磨管放入液氮中,冷冻至不沸腾为止;4. 取出已经冷冻的适配器,把冷冻好的不锈钢研磨
长检测和自动扫描。模件式组合,容易扩展。另有GAD-E简易分析系统。 *IAD高效液相色谱分析系统 经济实用的常规分析仪,恒溶济洗脱,手动进样,积分仪即时打印定量分析报告。适合生产质量控制和品质检定。 *Quik-Cat儿茶酚胺分析仪 自动化提取、分离和定量测试尿中游离儿茶酚胺。电脑程控,每次可分析64个样品,无须样品预处理。 *Amino System 1自动氨基酸分析仪 快速灵敏测试各种氨基酸。使用OPA/FMOC柱前衍生及ASTED样品处理技术,直接分析生理体液或蛋白水解液。全自动
仪和电泳槽及其附件,辅助设备指与电泳有关的设备。电泳仪种类很多,按自动化程度可分为半自动和全自动型; 按形式可分为垂直型和水平型; 按分析对象可分为蛋白质分析用、核酸分析用和细胞分析用; 按功能可分为制备型、分析型、转移型、浓缩型等。 目前临床常规使用的自动化电泳仪一般分为两个部分: 电泳可控制单元(这个单元包括了电泳槽,电源和半导体冷却装置)以及染色单元。并且电泳过程,包括点样、固定、染色和脱色全部由微机自动化控制,操作简便和快速,并保证了检测结果的准确性和可重复性。 选择电源须根据电泳
技术资料暂无技术资料 索取技术资料










