相关产品推荐更多 >
万千商家帮你免费找货
0 人在求购买到急需产品
- 详细信息
- 询价记录
- 技术资料
- 库存:
大量
- 国食药监械注册号:
询
- 保修期:
一年
- 现货状态:
来电咨询
- 供应商:
上海净信
- 规格:
台
主要概述:
上海净信JXFSTPRP-CLN-48冷冻研磨仪是一种快速、高效、制冷的研磨系统。它能在非常短的时间内将土壤、植物和动物的组织/器官、细菌、酵母、真菌、孢子、古生物标本等样品完成研磨、粉碎、混合机细胞破壁。
样品处理的三大关键要素:
○可制冷:保护样品成分
○可控温:满足多种实验条件
○高效率研磨:一批处理多达192个样品
应用领域:广泛应用于生命科学、医药、生化、环境、地质、农业、林业、质检、材料等领域。
样品范围:动植物组织、微生物、岩石矿物、土壤、医药、化工多聚物等。

JXFSTPRP-CLN-48产品原理:
将样品和研磨球放入研磨仪内(配置研磨罐或离心管/适配器),在高频摆动作用下,研磨球在研磨仪内来回高速撞击及摩擦,在非常短的时间内便可完成样品的研磨、粉碎、混合及细胞破壁。
产品应用:
1.提取核酸/蛋白质
低温研磨样品能够有效抑制核酸降解、保留蛋白质活性。
2.分析药效成分
药物有效成分的异构体之间常常存在重大区别,低温研磨可预防分子因压力和受热而降解。
3.减少样品挥发
低温研磨能显着减少样品的挥发,更完整保留样品成分含量。
4.研磨韧性/硬性样品
对于高韧塑料、高强塑料、树脂等难研磨样品,低温研磨可大大提高研磨效果及效率。
冷冻研磨仪研磨实验案例效果图:

可选用配件:

性能特点:
1.制冷可调节:-50℃至室温
2.高通量处理样品:一次处理多达192个样品
3.研磨效果好:出料粒度5μm
4.全封闭研磨:无交叉感染
5.重复性稳定:相同研磨程序获得相同效果
6.程序可存储:可存储20组自定义研磨程序
7.省时省力,高速便捷
8.低噪音:<55dB,使用无刷变频电机。
9.无需涉及液氮操作安全性高
10.无易损件设计,电磁锁定保护
11.不锈钢内腔,清洁消毒方便
12.无需定期维护
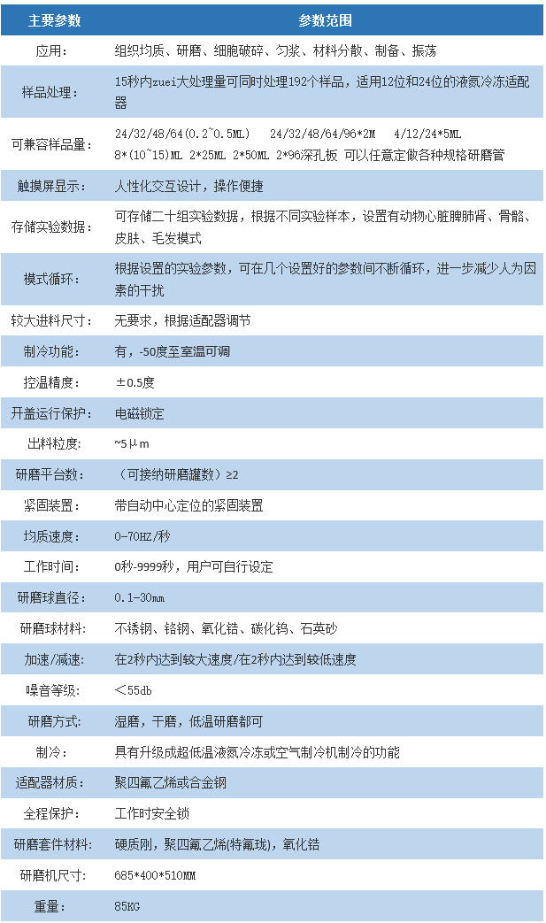
产品参数:

风险提示:丁香通仅作为第三方平台,为商家信息发布提供平台空间。用户咨询产品时请注意保护个人信息及财产安全,合理判断,谨慎选购商品,商家和用户对交易行为负责。对于医疗器械类产品,请先查证核实企业经营资质和医疗器械产品注册证情况。
- 作者
- 内容
- 询问日期
技术资料需要更多技术资料 索取更多技术资料










