万千商家帮你免费找货
0 人在求购买到急需产品
- 详细信息
- 询价记录
- 文献和实验
- 技术资料
- 提供商:
深圳华大基因科技服务有限公司
- 服务名称:
UMI Small RNA 测序
UMI Small RNA测序,文库构建时引入特异性分子标签(UMI),结合高通量测序,研究某物种某组织在特定时空状态下18-30 nt的small RNA片段序列信息,实现精准定量,通过与数据库比对, 可实现small RNA序列的鉴定、靶基因分析和功能分析, 以及包含miRNA、siRNA、piRNA等多种small RNA类型的分析研究需求等。主要应用在动植物生长发育调控研究、抗病抗逆调控研究、生物性状及突变调控研究等;在疾病研究方面,可研究疾病发生调控机制、寻找生物标记、靶向药物研究等。
技术优势
1. 实验方法升级,数据库更新,sRNA定量结果更可靠
建库引入UMI技术,实现无偏向的精确定量,矫正原有70%的reads定量偏差;采用权威miRBase数据库、KEGG数据库;
2. 实验技术经验丰富,低起始量成功率高,技术重复性高
已完成350多种不同物种的项目,常规样本单次建库只需100ng,血清血浆样本只需20ng;小RNA样本实现最低1 ng起始量;低起始量建库成功率达95%;建库、测序技术重复性高;
3. 多样的样品类型,满足多角度研究需求
接收除常规样品以外的血清、血浆样品、组织液样品、FFPE样品、外泌体、RIP富集RNA等多种类型;
4. Dr.Tom系统交付,多种个性化分析任您选
采用Dr.Tom多组学数据挖掘系统,10大数据库注释,多维度结果图片展示,数据图表循环挖掘;
5. 无忧解决售后
可根据客户需求进行贴身个性化服务,为文章撰写提供技术服务。
研究内容
利用DNBSEQ平台,对富集到的18-30nt的小RNA片段进行测序,对获得的有效数据进行序列长度分布统计,将筛选后的高质量序列分类注释,从而获得样品中包含的各组分及表达量信息,并对所有小RNA片段进行注释,对miRNA进行靶基因预测等分析。


标准信息分析
1. 数据产出统计,对原始信息采集数据去接头污染,去低质量reads
2. small RNA 信息采集结果的长度分布
3. small RNA在选定的参考基因组上的分布
4. small RNA分类统计
5. miRNA定量分析
6. miRNA差异表达分析
7. miRNA表达/差异表达聚类分析
8. miRNA靶基因分析
9. 差异miRNA 靶基因GO 注释和KEGG 通路分析
高级信息分析
一)数据库注释
1. 转录因子注释(AnimalTFDB/PlantTFDB)
2. GSEA分析
3. Rfam、Pfam、Reactome、COG、EggNOG和InterPro数据库注释
二)互作网络分析
1. 靶基因分析
① miRNA-mRNA靶向关系分析
② lncRNA-mRNA靶向关系分析
2. ceRNA互作网络分析
3. 蛋白互作网络分析
4. 共表达互作网络分析
三)特色分析
1. 外部数据库关联分析(TCGA、ARCHS4)
2. 关键驱动基因网络图分析
案例解析
疾病miRNA机制研究——血小板来源外泌体促进败血性休克中性粒细胞胞外陷阱的形成
Platelet-derived exosomes promote neutrophil extracellular trap formation during septic shock. Crit Care. 2020 Jun 29;24(1):380.
研究摘要
血小板已被证明是败血症期间中性粒细胞胞外陷阱(NET)形成的有效激活剂,并且主要来源于血小板的循环血浆外泌体可能在败血症期间诱发血管凋亡和心肌功能障碍,但血小板源性外泌体在NET形成中的作用以及与人类血小板介导NET产生有关的介体和分子途径仍不清楚。本次研究通过构建体内体外败血症模型,探究血小板源性外泌体在败血性休克过程中NET形成中的作用及其潜在机制。
结果显示,NET成分(dsDNA和MPO-DNA复合物)在败血性休克患者血液中的外泌体中显著增加,并且与疾病的严重程度和预后呈正相关。在动物体内模型中,减少血小板可降低血浆外泌体浓度,NET形成以及肺损伤。机制研究表明,外泌体高迁移率族蛋白1(HMGB1)和/或miR-15b-5p和miR-378a-3p通过Akt / mTOR自噬途径诱导了NET的形成。
研究结果


图1 NET形成的增加与败血性休克期间的死亡率和严重程度有关

图2 外泌体miR-15b-5p和miR-378a-3p通过靶向PDK1促进NET的形成
miRNA调控机制研究——MiR396-GRFS介导油菜素类固醇对拟南芥幼苗去黄化过程中光氧化损伤的保护作用
The miR396-GRFs Module Mediates the Prevention of Photo-oxidative Damage by Brassinosteroids during Seedling De-Etiolation in Arabidopsis. The Plant Cell Aug 2020, 32 (8) 2525-2542;
研究摘要
从暗到光的转化对于幼苗的存活和生长至关重要,但是其潜在的调控机制仍不完善。植物生长发育所必需的一类植物甾体激素——油菜素甾体(BRs)和植物特异性转录因子——生长调节因子(GROWTH-regulation FACTORs,GRFs),二者在植物生长发育调控中发挥重要作用。
结果表明,油菜素甾体缺陷型det2-1突变体的黄化幼苗在光照下积累了过量的原叶绿素,导致光氧化损伤。相反,获得性功能突变体bzr1-1D抑制det2-1的原叶绿素积累,从而促进黄化幼苗的绿化。此外,研究发现BZR1和PIF4诱导生长调节因子GRF7和GRF8抑制叶绿素的生物合成,促进幼苗的绿化。过表达microRNA396a抑制GRFs功能会在黑暗中引起原叶绿素的积累,并且在曝光后会发生严重的光漂白,BZR1,PIF4和GRF7相互作用,精确调控叶绿素生物合成基因的表达。
研究结果


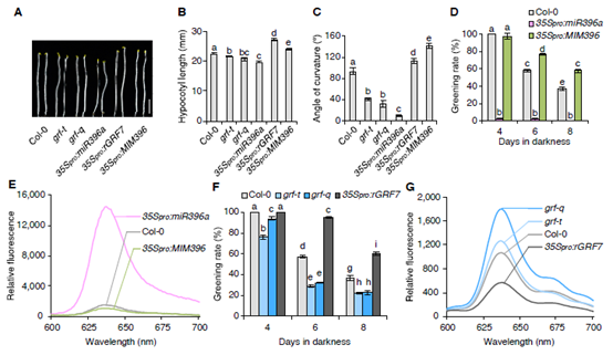
图1 油菜素提高了暗生苗的返青率

图2 miR396和GRFs在黄化苗返青中起重要作用
风险提示:丁香通仅作为第三方平台,为商家信息发布提供平台空间。用户咨询产品时请注意保护个人信息及财产安全,合理判断,谨慎选购商品,商家和用户对交易行为负责。对于医疗器械类产品,请先查证核实企业经营资质和医疗器械产品注册证情况。
- 作者
- 内容
- 询问日期
文献和实验【2】Platelet-derived exosomes promote neutrophil extracellular trap formation during septic shock. Crit Care. 2020 Jun 29;24(1):380.
Small RNA Sequencing Sample Preparation Guide
Small RNA Sequencing Sample Preparation Guide.pdf
In Vivo Transfer of Small Interfering RNA or Small Hairpin RNA Targeting Glomeruli
Small synthetic interfering RNA duplexes (siRNAs) can selectively suppress gene expression in somatic mammalian cells without the nonselective toxic effects associated with double-stranded RNA (dsRNA). However, in vivo delivery of siRNA targeting
存在于真核生物细胞核和细胞质中,它们的长度为100到300个碱基(酵母中最长的约1000个碱基)。多的每个细胞中可含有105 ~106 个这种RNA分子,少的则不可直接检测到, 它们由RNA聚合酶Ⅱ或RNA聚合酶Ⅲ所合成, 其中某些象mRNA一样可被加帽。 主要有两种类型的小分子RNA:一类是snRNA(small nuclear RNA),存在于细胞核中;另一类是scRNA(small cytoplasmic RNA),存在于细胞质中。小分子RNA通常与蛋白
技术资料暂无技术资料 索取技术资料










