相关产品推荐更多 >
万千商家帮你免费找货
0 人在求购买到急需产品
- 详细信息
- 文献和实验
- 技术资料
- 库存:
34
- 英文名:
Emodin
- CAS号:
518-82-1
- 保质期:
详见说明书
- 供应商:
上海邦景
- 保存条件:
低温冷藏
- 规格:
20mg/支
大黄素518-82-1厂家对照品系指用于鉴别、检查、含量测定和校正检定仪器性能的标准物质.
标准品系指用于生物检定、抗生素或生物药品中含量或效价测定的标准物质,以效价单位(U)表示。
对照品系指用于生物制品理化等方面测定的特定物质,由生产单位采用与制品生产工艺相同的方法制备。对照品应尽可能与制品原液配方一致,稳定性较差的,可加不含对测定有干扰物质的适宜的稳定剂。对照品由国家药品检定机构审查认可,其标准应不低于制品的质量标准。
标准品:是指用于鉴别、检查、含量测定的标准物质,均由国务院药品监督管理部门指定的单位制备、标定和供应。标准品系指用于生物测定、抗生素或生化药品中含量或效价测定的标准物质,一国际标准品进行标定;对照品出另有规定外,按干燥进行计算后使用。
| 产品名称 | 英文名称 | CAS号 |
| 大黄素518-82-1厂家 | Emodin | 518-82-1 |
中文别名: 莲甲素
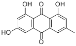
英文名: Emodin
英文别名: Frangula emodin,Rheum emodin,Archin
CAS登录号: 518-82-1
分子式: C15H10O5
分子量: 270.24
分子结构:
外观: 橙黄色长针状结晶(中结晶为橙色,甲醇中结晶为黄色)
规格: 20 mg/支
纯度: ≥ 98%
用途: 用于含量测定/鉴定/药理实验等。
提取来源: 蓼科植物虎杖的干燥根茎和根。
溶解性: 几乎不溶于水,溶于乙醇及碱溶液
熔点: 256~257℃
药理药效: 大黄素可用作泻药,虽有泻下活性,但由于体内易被氧化破坏,实际上泻下作用很弱,如与糖结合成苷类,则可发挥泻下作用。另有抗菌、止咳、抗肿瘤、降血压等作用。
贮存条件: 4℃冷藏、密封、避光
有效期: 2年
化学药品标准物质的分类:
1. 大黄素518-82-1厂家按来源:
(1)国际化学标准物质(WHO)
(2)美国药典标准物质(USPC,USP)
(3)欧式药典标准物质(EDQM,EP)
(4)日本药局标准物(PMRJ,JP)
(5)国家药品标准物质(NICPBP,CHP)
2.按测定方法和使用对象:
(1)生物标准物质
(2)化学标准物质(化学对照物质)
3.按使用要求:
(1)国际化学对照品
(2)国家化学对照品
(3)工作化学对照品
4.按用途:
(1)鉴别用化学对照品
(2)纯度或杂质检查用对照品
(3)含量测定用对照品
(4)标准仪器用对照品
5.按药品使用对象:
(1)化学对照品
(2)中药化学对照品
(3)抗生素化学对照品
(4)麻醉药品化学对照品特色优势:
1. 大黄素518-82-1厂家国内对照品行业,甲基麦冬黄烷酮A对照品的专业研发及标准制定
2. 高效稳定的专利纯化技术-高速逆流色谱技术的运用
3. 特有的高速逆流色谱对照品研发中心及生产中心,保证甲基麦冬黄烷酮A对照品的质量可控性及批量生产的稳定性
4. 严格的质量控制,通过全面的检测(1HNMR 13CNMR MS HPLC)
5. 部分对照品已获得国家质量监督检验检疫总局颁发的标准物质证书
6. 完善的库存及供应体系,甲基麦冬黄烷酮A对照品现货供应
7. 高效的销售团队,99%的咨询可即时回复
8. 已在瑞士、新加坡、泰国、韩国、比利时、西班牙等十三个国家设立代理商ISO 9001: 2000 质量管理体系认证,产品种类近3000种
A549/DDP, 人肺腺癌耐药细胞株 Human硫酸妥布霉素Tobramycin Sulfate质量规格:含量634μg/mg-739μg/mg,BR
PLA2G1B Others Human 人 PLA2G1B / PLA2 人细胞裂解液 (阳性对照) 硫酸妥布霉素(标准品)Tobramycin Sulfate质量规格:效价测定
人小胶质细胞RNAHM miRNA5 μg托萘酯Tolnaftate质量规格:>98%,USP30,BR
CFD Others Human 人 CFD / Adipsin 人细胞裂解液 (阳性对照) 拓扑替康盐酸盐Topotecan HCl质量规格:>99.0%
SGC-7901 人胃癌细胞拓扑替康盐酸盐(标准品)Topotecan HCl质量规格:HPLC>98%,标准品
HKC(人胚肾上皮细胞) 5×106cells/瓶×2 小肠结肠炎耶尔森氏菌BES free acid; N,N-(2-羟乙基)-2-氨基乙磺酸BES free acid质量规格:>99%
内皮细胞生长添加物ECGSCEP-18770CEP-18770质量规格:>98.5%
CLEC12A Others Human 人 CLEC12A / CLL-1 / DCAL2 人细胞裂解液 (阳性对照) 地马格列Managlinat Dialanetil/CS-917质量规格:>98.5%,BR
CSSTSP1 中华鳖脾来源细胞盐酸诺拉曲噻Nolatrexed dihydrochloride质量规格:>99%,BR,可用于细胞培养
CM-M124小鼠脉络膜血管细胞完全培养基100mLPD 173074PD 173074质量规格:>98%,BR,可用于细胞培养
前脂肪细胞培养基PAM-prf10-羟基喜树碱(标准品)质量规格:HPLC>98%,S构型,标准品(s)-10-hydroxycamptothecin
Hela细胞,人Hela细胞耐药亚株(Hela/DDP) 小鼠骨髓细胞,FDC-P1细胞 原代神经元细胞培养特制添加剂Many types of cells包装:5/2.5/1ml甘草素(消旋)质量规格:HPLC≥98%,标准品Liquiritigenin
HB611(人肝癌细胞) 5×106cells/瓶×2鸟嘌呤硫酸盐质量规格:>98.0%,进口原装Guanine Sulfate
hMSC-UC Pellet 人类脐带基质中的间质干细胞团块 > 1 mio.cells 人肺成纤维细胞总RNAHPF NA腺嘌呤盐酸盐质量规格:>98%,BRAdenine hydrochloride
CM-M097小鼠皮下脂肪细胞完全培养基100mL肌苷;次黄嘌呤核苷质量规格:>98.5%,BRInosine
大黄素518-82-1厂家WISH细胞,人羊膜细胞 普通变形杆菌 中国仓鼠卵巢细胞(亚系克隆);CHO DUX B11 Carrying pBSCRLc/pTCSgpt clone 35.6草酰肼(>98%,BR)质量规格:>98%,BROxalyldihydrazide
CXCL9 Protein Cynomolgus 重组食蟹猴 CXCL9 / MIG / C-X-C motif chemokine 9 蛋白恶唑(>96%,BC)质量规格:>96%,BCOxazole
NCI-H292(人肺癌细胞) 5×106cells/瓶×2 甲型流感 H5N1 (A/bar-headed goose/Qinghai/1A/2005) 血凝素HA1 (Hemagglutinin) 人细胞裂解液 (阳性对照) 乙酸钯质量规格:BCPalladium (II) acetate
小鼠诱导性多潜能干细胞;PUMC-mips-D2氯化钯质量规格:BCPalladium (II) chloride
ALOX15B Others Human 人 ALOX15B / 15 Lipoxygenase 2 杆状病毒-昆虫细胞裂解液 (阳性对照) 邻苯二甲腈(>99.0%(GC))质量规格:>99.0%(GC)Phthalonitrile
订购须知:
客户订购时需留下详细的寄送信息;收到货以后,请先验货,看包装有无破损,如有破损请不要签收,并及时反馈给我们,我们会重新发货;实验的过程中,请严格按照说明书进行操作,如遇技术问题可与我司技术部咨询。
风险提示:丁香通仅作为第三方平台,为商家信息发布提供平台空间。用户咨询产品时请注意保护个人信息及财产安全,合理判断,谨慎选购商品,商家和用户对交易行为负责。对于医疗器械类产品,请先查证核实企业经营资质和医疗器械产品注册证情况。
文献和实验以前就有进口试剂了,德国制造,加拿大进口,只是不晓得还好不好使?还有可能是 90 年的切片石蜡。以及这盒可能是 82 年的石蜡!听师兄说,这一盒石蜡了不得,据说是上世纪 50 十年代的老古董!看着繁体字,确实挺古老,应该是 1956 年公私合营后的产品吧!仪器篇实验室里好多旧仪器都淘汰了,小编找了好久,才找到一些比较旧的物件!比如这些载玻片。配套做石蜡切片的木盒。还有上海新华灯具厂的旧台灯。1978 年生产的砝码!1979 年生产的恒温培养箱。还有一个很古老的磁力搅拌器!看着照片就有一种回到了上个
技术有限公司。 7实仪器: 71仪器名称:OLYMPUS显微镜 72仪器厂家:OLYMPUS 73仪器型号:OLYMPUSCH30 8操作步骤 81采血后推制厚薄适宜的的血膜片,血膜应呈舌状,头、体、尾清晰可分。 82瑞氏染色:将制好的干燥血涂片平置于染色架上,滴加瑞氏染色液A液3-5滴使其迅速盖满血膜,然后加瑞氏染色B液3-5滴,轻轻摇动玻片或用洗耳球吹气使A、B染液充分混匀,染色1-2分钟(气温低或涂片较厚时可适当延长染色时间),用自来水冲去染液,待干
.0)7.56±1.518.26±1.41(3.11-11.0)12.2±0.7510.6±0.89(7.20-13.9)3.12±0.412.60±0.21(1.60-4.44)豚鼠0.30±0.080.32±0.07(0.00-0.90)32.0±10.526.8±11.1(16.0-43.0)1.38±0.391.40±0.35(0.62-2.18)95.3±11.989.0±9.60(82.0-107)25.2±6.3721.5±5.84(9.00-31.5)3.45±0.403.38±0.41
技术资料暂无技术资料 索取技术资料










