相关产品推荐更多 >
万千商家帮你免费找货
0 人在求购买到急需产品
- 详细信息
- 文献和实验
- 技术资料
- 库存:
100
- 供应商:
信帆生物
产品简介:
氨基酸(Amino acid,AA)是组成蛋白质的基本单位,也是蛋白质的分解产物。动物肝脏、肾脏是氨基酸代谢的主要器官,故尿中氨基酸的变化最能反应肝、肾的生理状态,植物体内氨基酸含量对研究植物在不同条件下及不同生长发育时期氮代谢变化、植物对氮素的吸收、运输、同化及营养状况等有重要意义。另外,氨基酸还能反映灼伤、伤寒等方面情况.
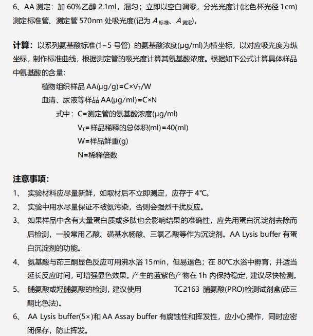
氨基酸(AA)检测试剂盒(茚三酮比色法)Amino Acid Assay kit)检测原理是在弱酸条件下,氨基酸与茚三酮共热情况下能定量的产生蓝紫色的二酮茚胺(又称Ruhemans 紫),其吸收峰在波长 570nm 处,在一定范围内颜色深浅(即吸光度)与氨基酸浓度成正比,该试剂盒主要用于检测植物组织、血清、尿液、食品、药品等中的总游离氨基酸含量。该试剂盒仅用于科研领域,不宜用于临床诊断或其他用途。
风险提示:丁香通仅作为第三方平台,为商家信息发布提供平台空间。用户咨询产品时请注意保护个人信息及财产安全,合理判断,谨慎选购商品,商家和用户对交易行为负责。对于医疗器械类产品,请先查证核实企业经营资质和医疗器械产品注册证情况。
文献和实验实验55 氨基酸含量的测定(茚三酮比色法) 原理 凡含有自由氨基的化合物,如蛋白质、多肽、氨基酸的溶液与水合茚三酮共热时,能产生紫色化合物,可用比色法进行测定。氨基酸与茚三酮的反应分两个步骤。第一步是氨基酸被氧化形成CO2、NH3和醛、茚三酮被还原成还原型茚三酮;第二步是所形成的还原型茚三酮与另一个茚三酮分子和NH3缩合生成有色物质。
为茚三酮的水合物。是灵敏的氨基酸显色试剂。α -氨基酸与水合茚三酮一起加热显蓝紫色(脯氨酸和羟脯氨酸显黄色),称此为水合茚三酮反应。此反应应用于纸层析及滤纸电泳的氨基酸和肽的测定,以及氨基酸自动定量分析等。
一、氨基酸分析方法分类 氨基酸分析按其分离和检测方法的不同可分为三大类型。第一类是基于阳离子交换柱分离、柱后茚三酮衍生、光度法测定的离子交换色谱法(IEC)。此类方法由Stein和Moore两人1958年发明,并于1972年获诺贝尔奖,是当今国际标准和国家标准以及仲裁和涉外的方法。第二类是所有基于反相色谱分离、柱前衍生、荧光或紫外检测的高效液相法(HPLC)。第三类是阴离子交换分离直接安培法检测的离子色谱法IC,严格说来,阴离子交换和阳离子交换都叫“IEC”,在此将阴离子交换分离、安培检测
技术资料暂无技术资料 索取技术资料









