万千商家帮你免费找货
0 人在求购买到急需产品
- 详细信息
- 询价记录
- 技术资料
- 服务名称:
多克隆抗体定制
- 提供商:
北京博奥森生物技术有限公司
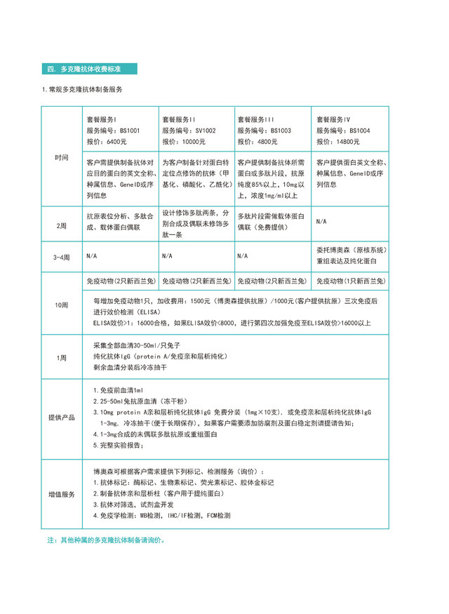
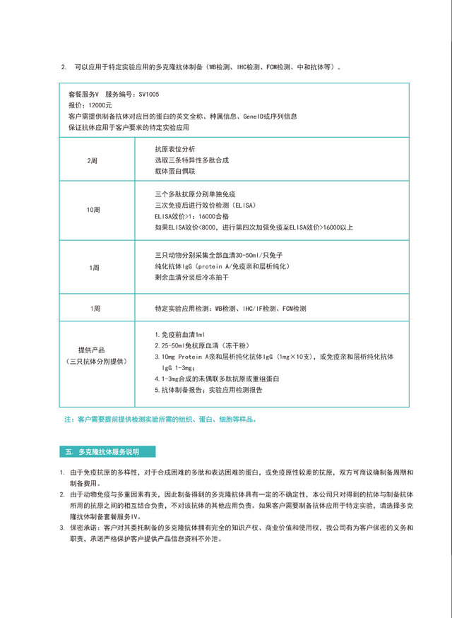
多克隆抗体制备
抗体分子是生物学和医学领域用途最为广泛的蛋白分子。抗体作为疾病预防、诊断和治疗的制剂已有上百年的发展历史。 随着生命科学研究的迅猛发展,抗体工程在生物技术领域越来越占有非常重要的地位。 我公司可为您提供快速的、高质量的和经济的多克隆抗体制备服务,并将成为您在科研及生产中的得力助手。
我公司免费提供抗血清亲合层析纯化服务,得到目的蛋白的抗体IgG。
我公司还免费提供真空冷冻抽干服务,得到冻干粉状的抗体IgG产品,以便产品的使用及长期保存。



风险提示:丁香通仅作为第三方平台,为商家信息发布提供平台空间。用户咨询产品时请注意保护个人信息及财产安全,合理判断,谨慎选购商品,商家和用户对交易行为负责。对于医疗器械类产品,请先查证核实企业经营资质和医疗器械产品注册证情况。
- 作者
- 内容
- 询问日期
技术资料暂无技术资料 索取技术资料
多克隆抗体制备,多抗定制
询价









