相关产品推荐更多 >
万千商家帮你免费找货
0 人在求购买到急需产品
- 详细信息
- 询价记录
- 文献和实验
- 技术资料
- 保质期:
6个月
- 英文名:
PicoGreen
- 库存:
10
- 供应商:
西安百萤生物科技有限公司
- 保存条件:
建议低温冷冻保存
- 规格:
1 ml

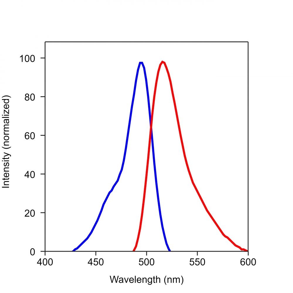
DNA双链核酸染料在TE (pH 7.5) 中与双链DNA结合后的激发与发射光谱
Peko Green 染料是一种新型的dsDNA染料。其检测灵敏度高,可检测到pg级DNA。检测范围宽,可跨越4个数量级。特异性好,基本不受ssDNA和RNA的影响,并且可以耐受一定浓度的盐,尿素,已醇,氯仿,去垢剂,蛋白等干扰。对微量的双链DNA进行定量在各种生物学应用中都显得非常重要。例如cDNA文库的构建,亚克隆的DNA片段的纯化,定量DNA扩增产物,在药物中DNA分子残留的测定等。检测核酸浓度最常用的方法就是检测核酸在260nm (A260)处的光吸收,此方法主要的缺点是单链核酸和单核苷酸会产生干扰信号,核酸样品中的杂质也会影向结果。光吸收不能区分DNA和RNA,灵敏度也相对较低(用1cm的比色杯在A260值为0.1时相对应的双链DNA浓度为5μg/mL)。目前使用Peko Green 染料定量检测DNA已经广泛用于生物学检测。
产品说明书
实验方法
1.试剂准备
是以1毫升的浓缩液形式保存在无水DMSO(二甲基亚砜)中。实验当天,配制2x Peko Green试剂的工作溶液,用1xTE液(10mM的Tris-HCl,1mM EDTA中,pH值为7.5)按1:200的比例稀释浓缩液。如果要准备好足够的工作液检测20个样品,可在20毫升1xTE加入100μL Peko Green dsDNA定量试剂。由于试剂容易吸附到玻璃表面,要在一个塑料容器中配制。Peko Green试剂容易光降解,所以应将配好的溶液用箔包主或放置暗处避光保存。溶液最好在配制数小时内使用,以保证最佳结果。
2.DNA标准曲线
2.1 标准品工作液的配制:
Sigma小牛胸腺DNA干粉(货号:D4522-1MG)1mg (Tris, NaCL等浓度已成标准体系),加入1mL双蒸水,配制成1mg/mL的标准工作液。
2.2 标准品工作液的稀释:
母液稀释:取10mL(1mg/mL) 标准品工作液加入到990 μLTE溶液中,稀释成10μg/mL。再取10μL(10mg/mL)标准品工作液加入到990 μLTE溶液中,稀释成100ng/mL。
倍比稀释:取800μL(100ng/mL) 标准品工作液加入到200 μLTE溶液中,稀释成80ng/mL(药典规定:荧光染色方法DNA含量在。25-80ng/mL范围线性较好,此方法DNA检出限为0.3ng/mL)。再取500mL(80ng/mL)标准品工作液加入到500 mLTE溶液中,浓度稀释到40ng/mL。然后按倍比稀释成20ng/mL,10ng/mL,5ng/mL,2.5ng/mL,1.25ng/mL,0.625ng/mL的标准品溶液,见表1。
表 1标准品工作液及样品排续在一个实心的黑色96孔板*
| DS0 | DS0 | 样品 | 样品 |
| DS1 | DS1 | ... | ... |
| DS2 | DS2 | ||
| DS3 | DS3 | ||
| DS4 | DS4 | ||
| DS5 | DS5 | ||
| DS6 | DS6 | ||
| DS7 | DS7 |
*备注: DS= 标准品工作液从0到40ng/mL平行样品
3.双链DNA样品分析
3.1倍比稀释后的各梯度标准品溶液,样品,和染料工作液各取100μL混匀,避光室温放置5分钟见表1。
备注: 如果用 384孔板, 则倍比稀释后的各梯度标准品溶液,样品,和染料工作液各取25mL即可。
3.2用荧光酶标仪在激发/发射波长= 490/525 nm(截止波长为510 nm)检测荧光强度。
3.3样品DNA 含量可根据标准品曲线算出。
风险提示:丁香通仅作为第三方平台,为商家信息发布提供平台空间。用户咨询产品时请注意保护个人信息及财产安全,合理判断,谨慎选购商品,商家和用户对交易行为负责。对于医疗器械类产品,请先查证核实企业经营资质和医疗器械产品注册证情况。
- 作者
- 内容
- 询问日期
文献和实验(donor) 和能量受体 (acceptor) 对, 其中供体的发射光谱与受体的吸收光谱重叠,当它们在空间上相互接近到一定距离 (1~10 nm) 时,激发供体而产生的荧光能量正好被附近的受体吸收,使得供体发射的荧光强度衰减,受体荧光分子的荧光强度增强。 图一. 荧光共振能量转移原理图 实时荧光 PCR 技术种类 染料法 SYBR Green I 是一种比较常见的荧光染料,可以非特异的结合双链 DNA 小沟,它可以嵌合进 DNA 双链,但不结合单链。当 SYBR Green I 在溶液
粒细胞贫血家系G514A点突变的探针,结果证明这类反应能在PCR基因芯片上顺利反应。在结果图中可以看出阴性与阳性结果之间差别仍很明显。但是,TaqMan荧光探针的应用仍然存在问题,大量合成TaqMan荧光探针会十分昂贵,平衡大量PCR反应的条件也是很困难的事。我们又试用荧光染料SYBR Green。SYBR Green可以与双链DNA结合。在PCR过程中,随着扩增过程的进行,双链PCR产物不断增多,越来越多的荧光染料与双链DNA结合。收集结合到双链DNA上的SYBR Green荧光信号就可以直接检测
可分为荧光探针和荧光染料。荧光探针又包括Beacon技术(分子信标技术,以美国人Tagyi为代表)、 TaqMan探针(以美国ABI公司为代表)和FRET技术(以罗氏公司为代表)等;荧光染料包括饱和荧光染料和非饱和荧光染料,非饱和荧光染料的典型代表就是现在最常用的SYBR GreenⅠ;饱和荧光染料有EvaGreen、LC Green等。 嵌合荧光染料法(SYBR GreenⅠ)SYBR Green I是荧光定量PCR最常用的DNA结合染料,与双链DNA非特异性结合。在游离
技术资料暂无技术资料 索取技术资料











