相关产品推荐更多 >
万千商家帮你免费找货
0 人在求购买到急需产品
- 详细信息
- 文献和实验
- 技术资料
- 免疫原:
5F7|BSG|Basigin|CD147|Collagenase stimulatory factor|EMMPRIN|Extracellular matrix metalloproteinase inducer|Leukocyte activation antigen M6|OK blood group antigen|TCSF|Tumor cell-derived collagenase stimulatory factor
- 亚型:
IgG1, κ
- 形态:
liquid
- 保存条件:
PBS with 0. 1% sodium azide, 1%BSA, pH 7.3, 2-8℃ for 12 months (Avoid repeated freeze / thaw cycles.)
- 克隆性:
Monoclonal
- 标记物:
PE-FineTest®594
- 适应物种:
Human
- 保质期:
12个月
- 级别:
科研
- 库存:
100
- 供应商:
武汉菲恩生物科技有限公司
- 宿主:
Mouse
- 应用范围:
FC
- 靶点:
Human CD147
- 抗体英文名:
PE-FineTest®594 Anti-Human CD147 Antibody(HIM6)
- 抗体名:
PE-FineTest®594 Anti-Human CD147 Antibody(HIM6)
- 规格:
20T/100T
| 规格: | 20T | 产品价格: | ¥1400.0 |
|---|---|---|---|
| 规格: | 100T | 产品价格: | ¥3500.0 |

产品介绍
| 产品名称 | PE-FineTest®594 Anti-Human CD147 Antibody(HIM6) |
| 货号 | PE5-30059 |
| 规格 | 20T/100T |
| 宿主 | Mouse |
| 反应种属 | Human |
| 验证应用 | FC |
| 状态 | liquid |
| 偶联物 | PE-FineTest®594 |
| 克隆性 | Monoclonal |
| 亚型 | IgG1, κ |
| Clone ID | HIM6 |
| 免疫原 | 5F7|BSG|Basigin|CD147|Collagenase stimulatory factor|EMMPRIN|Extracellular matrix metalloproteinase inducer|Leukocyte activation antigen M6|OK blood group antigen|TCSF|Tumor cell-derived collagenase stimulatory factor |
| Uniprot ID | P35613 |
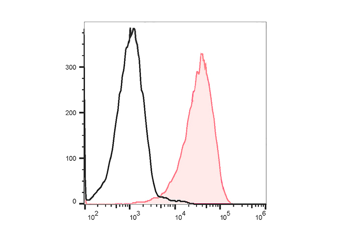
| 验证图片 | ![]() |
| 存储 | PBS with 0. 1% sodium azide, 1%BSA, pH 7.3, 2-8℃ for 12 months (Avoid repeated freeze / thaw cycles.) |
| 建议稀释比例 | Volume per test: 5μL. Each lot of this antibody is quality control tested by flow cytometric analysis. The amount of the reagent is suggested to be used 5 µL of antibody per test (million cells in 100 µL staining volume or per 100 µL of whole blood). Please check your vial before the experiment. Since applications vary, the appropriate dilutions must be determined for individual use. |
| 注意事项 | PE-FineTest®594 Anti-Human CD147 Antibody(HIM6)仅供科研使用 |
流式抗体是一类专门用于流式细胞术的抗体,通过与荧光标记物结合,从而实现对细胞表面或内部的特定蛋白质进行精确检测和定量分析。流式抗体广泛应用于生物医学研究、临床诊断、药物开发和生物工程等领域。菲恩生物基于自身单抗开发平台,推出亲和力高,特异性好的经典克隆细胞株纯化抗体,产品涵盖人、大鼠、小鼠等,指标丰富,可选择性多。同时菲恩生物提供免费的配色,实验指导和数据分析服务,为您提供整体流式解决方案。
18种荧光标记, 满足多色流式实验需求。 采用进口荧光染料, 有更好的荧光亮度。

数据展示

风险提示:丁香通仅作为第三方平台,为商家信息发布提供平台空间。用户咨询产品时请注意保护个人信息及财产安全,合理判断,谨慎选购商品,商家和用户对交易行为负责。对于医疗器械类产品,请先查证核实企业经营资质和医疗器械产品注册证情况。
文献和实验secondary antibody review -- data from 99 publications
cytometry used as a control to detect cell responses targeted antigen 7 Alexa Fluor 488 7 Cy3 8 goat IgG Alexa Fluor 488 1:2000 detect antibody binding in human embryonic kidney 293T cells Invitrogen 9 donkey
Reprogramming Fibroblasts with the CytoTune-iPS Reprogramming Kit
4 Antibody 22. Rabbit Anti-SeV Antibody 23. Alexa Fluor® 488 Goat Anti-Mouse IgG (H L) Antibody 24. Alexa Fluor® 594 Goat Anti-Mouse IgG (H L) Antibody 25. Alexa Fluor® 488 Goat Anti-Rabbit IgG (H L) Antibody 26. Alexa Fluor® 594
Intracellular Immunofluorescent Staining for Flow Cytometry
PBMCs were stimulated with TPA/ionomycin in the presence of monensin for 5 hours. The cells were fixed and permeabilized and intracellularly stained with anti-human CD4, clone RPA-T4, (Cat. No. 17-0049 ) and Alexa Fluor® 488 anti-human IL-17 (Cat. No. 53
技术资料暂无技术资料 索取技术资料









