
动植物全基因组重测序
万千商家帮你免费找货
0 人在求购买到急需产品
- 详细信息
- 用户评价
- 文献和实验
- 技术资料
- 提供商:
深圳华大基因科技服务有限公司
- 服务名称:
动植物全基因组重测序服务
随着测序成本降低和已知基因组序列物种的增多,全基因组重测序已经成为动植物分子育种、群体进化中最为迅速有效的方法之一。利用全基因组重测序技术有助于快速发现与动植物重要性状相关的遗传变异,应用于分子育种中,缩短育种周期。
产品优势
· 技术简单,稳定性好。
· 检测变异类型丰富:可以检测SNP、InDel、SV和CNV等多种变异类型,并可用作分子标记。
· 高密度标记: 能够检测到全基因组范围的SNP信息,同时可检测低频SNP。
· 发现新的变异:与芯片方法相比较,可以检测到新的变异序列。
· 高性价比:与全基因组从头测序相比,耗时更短,成本更低。
· 样品起始量低:华大基因经过不断的研发,样本起始量不断降低,最低可至pg级。
· 个性化分析:具有丰富个性化分析经验,可根据项目需要选择最适宜的分析软件,只为保障最精准结果。
· 数据精准:华大至今完成10万+的动植物重测序样本,严格质量控制流程保证结果准确度。
· 经验丰富:动植物重测序领域挂名发表文章100余篇,IF加和>1,000,其中一作或通讯作者文章50+,涵盖变异检测、遗传图谱构建&QTL定位、群体进化和GWAS等各研究领域。
· 项目方案支持:大项目参与方案设计,使项目赢在起跑线。
· 分析团队实力雄厚:发表影响因子10分以上动植物研究文章的人员20+。
信息分析内容
产品应用
案例解析
1、DNBSEQ群体重测序-生菜驯化历史及GWAS分析
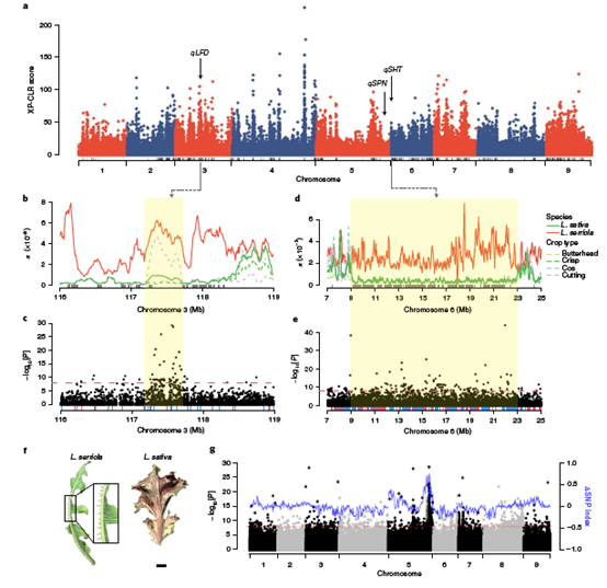
华大与荷兰遗传资源中心、深圳国家基因库、华中农业大学等多家单位合作,在Nature Genetics杂志发表题为“Whole-genome resequencing of 445 Lactuca accessions reveals the domestication history of cultivated lettuce”的研究论文,对来自全球47个国家的445份生菜种质资源利用DNBSEQ平台进行测序,除12个野生种50X以上进行基因组组装,其他样本为20X重测序,囊括了生菜的所有栽培类型及主要野生近缘育种材料。全面揭示了栽培生菜的完整驯化进程,并对生菜的种质资源结构、重要农艺性状和抗病基因来源进行了探索研究。
研究团队通过系统进化分析发现,所有生菜样品在进化树上聚为一支,与野生近缘种野莴苣(L. serriola)有着最近的共同祖先,而且所有栽培生菜都源自一次独立的驯化事件。对主成分分析和群体结构进行解析,我们将野莴苣分为六个具有不同群体特征的地理居群,而栽培生菜与高加索地区、两河流域的野莴苣居群具有最近的遗传距离。由此推断,栽培生菜极有可能起源于高加索地区、两河流域。

图1 栽培生菜(图中绿色所示)与野生近缘种的群体分析
通过有效群体大小分析发现,距今1万年栽培生菜和野莴苣均经历了种群收缩,可能由环境剧烈变化所致。而从公元前4000年开始,栽培生菜有效群体大小出现了更为剧烈的下降,暗示着生菜正在经历人工驯化。对生菜种群结构和发展趋势进行深入的分析,推测生菜最早在高加索或近高加索地区被驯化。在被人类驯化之后,生菜先传播到古埃及并逐渐演变为如今的油用生菜。在古罗马时代传到南欧地区,与当地的野莴苣杂交之后,开始作为叶用生菜种植食用。

图2 栽培生菜起源中心推测近高加索地区
栽培生菜有很多所谓的“驯化综合症(domestication syndrome)”,如叶片全缘、缺少叶刺、无法散种等。本研究通过全基因组关联分析,对重要的驯化和农艺性状相关基因进行了精细定位。将以上三个驯化性状的相关基因座位,分别定位于生菜基因组的第3、5和6号染色体上。对散种基因所在区域的变异位点进行系统进化分析,发现栽培生菜与高加索的野莴苣居群在进化树上最近,揭示了散种的丢失可能是发生在生菜驯化的早期事件。对全缘叶关联区域进行系统进化分析,发现栽培生菜与南欧的野莴苣居群聚为一支,表明全缘叶这一性状很可能来自南欧地区的野莴苣。

图3 生菜基因组中受人工选择区域与重要驯化性状关联区域
叶用生菜在种植期间,易受各种病虫害侵扰,其中由莴苣盘梗霉(Bremia lactucae)导致的霜霉病最为严重,在生菜生长期均可发病。成株期的叶片发病影响生菜外观品质,严重时损失可达20-40%,所以从野莴苣中鉴定霜霉病抗病基因一直是生菜育种中的重要内容。为了挖掘生菜基因组中的抗病基因资源,对栽培生菜和野莴苣进行了比较基因组分析,发现位于第1、2和4号染色体的主要抗病基因簇有着更多的野莴苣基因渗入。本研究利用霜霉病小种抗性调查数据开展全基因组关联分析,发现栽培生菜的抗性位点通常位于单一抗病基因簇,而野莴苣的抗性基因座位则分布在不同染色体上,这表明利用野莴苣开展抗病育种有非常大的价值。
图4 野莴苣基因渗入(红色线条)对生菜基因组主要抗病基因簇的贡献
风险提示:丁香通仅作为第三方平台,为商家信息发布提供平台空间。用户咨询产品时请注意保护个人信息及财产安全,合理判断,谨慎选购商品,商家和用户对交易行为负责。对于医疗器械类产品,请先查证核实企业经营资质和医疗器械产品注册证情况。
用户评价
暂无用户评价
文献和实验[2] Tao Y, Mace E S, Tai S, et al. Whole-genome analysis of candidate genes associated with seed size and weight in Sorghum bicolor reveals signatures of artificial selection and insights into parallel domestication in cereal crops[J]. Frontiers in plant science, 2017, 8: 1237.
[3] Massel K, Campbell B C, Mace E S, et al. Whole genome sequencing reveals potential new targets for improving nitrogen uptake and utilization in Sorghum bicolor[J]. Frontiers in Plant Science, 2016, 7: 1544.
[4] Mace E S, Tai S, Gilding E K, et al. Whole-genome sequencing reveals untapped genetic potential in Africa’s indigenous cereal crop sorghum[J]. Nature communications, 2013, 4(1): 2320.
[5] Luo H, Zhao W, Wang Y, et al. SorGSD: a sorghum genome SNP database[J]. Biotechnology for biofuels, 2016, 9(1): 1-9.
华大基因研究院是国内外高通量测序技术应用方面的翘楚,近期其相关研究人员以“高通量测序技术在动植物研究领域中的应用”为题,就高通量测序技术应用于动植物基因组学和功能基因组学研究进展进行了系统阐述, 并对当前高通量测序技术的现状和热点及未来的发展趋势作了深入剖析和讨论。 这篇文章从多个方面入手,包括全基因组de novo测序、全基因组重测序、简化基因组测序、转录组测序、数字基因表达谱技术、小RNAs 测序、降解组测序和基于测序的表观基因组学技术,内容详细具体。 其中关于全基因组重测序,研究人员介绍
三代长读长测序数据进行完善和提升。针对前期已经开展全基因组测序,获得基因组草图的动植物、微生物等,可以结合 PacBio RS II 平台长读长 reads 进行补充,从而快速获得前期没有测得的信息及提升基因组的完整度。另外还可以针对前期没有检测获得的结构变异信息(structural-variation events)、串联重复序列信息(tandem duplication)、易位信息(Inversion)等。 3、全长转录本测序 PacBio RS II 的长读长可实现全长
个家蚕突变品系和中国野桑蚕的全基因组序列,共测632.5亿对碱基序列,覆盖了99.8%的基因组区域,是多细胞真核生物大规模重测序研究的首次报道;绘制完成了世界上第一张基因组水平上的蚕类单碱基遗传变异图谱,这是世界上首次报道的昆虫基因组变异图。科学家还发现了驯化对家蚕生物学影响的基因组印记,从全基因组水平上揭示了家蚕的起源进化。 中国是蚕丝生产的发源地,丝绸之路曾是中华民族智慧和文明的象征。2003年,中国科学家成功绘制了家蚕基因组框架图,成为继人类基因组计划“中国卷”、水稻基因组计划后在基因
技术资料暂无技术资料 索取技术资料










