2 年
手机商铺
公司新闻/正文
5005 人阅读发布时间:2025-06-24 16:11




肌萎缩侧索硬化(ALS)是一种致命的神经退行性疾病,以进行性运动神经元丢失和肌肉无力为特征,患者平均生存期仅 3-5 年,更为棘手的是约 90% 的 ALS 为散发性(sALS),病因不明;10% 为家族性(fALS),与遗传突变相关。ALS病理机制涉及线粒体损伤、氧化应激、RNA 代谢异常和蛋白质聚集等,但疾病进展的驱动因素,尤其是散发性病例中的关键通路,仍不明确。研究表明,在ALS患者和疾病模型中普遍观察到小胶质细胞的异常活化、星形胶质细胞的反应性增生以及免疫功能的紊乱。分子水平分析显示,患者运动皮层和脊髓组织中胶质细胞特异性标志物表达明显上调,同时多种炎症相关基因的表达水平也显著升高。然而,目前的研究仍存在两个关键问题:一是尚未确定是否存在特定的胶质细胞亚群或特殊细胞状态参与疾病发生发展过程;二是缺乏针对这些异常胶质细胞亚群及其介导的神经炎症反应的有效治疗策略。

1. ALS 脊髓中的胶质细胞状态变化和神经炎症非常突出
研究人员 对 8 例 ALS(6例散发性、2例家族性)和 4例对照的脊髓进行BulK-RNA 测序和单细胞 RNA 测序(snRNA-seq)以分析基因表达差异、细胞类型组成及通路富集情况。结果发现,ALS患者脊髓组织广泛上调炎症与免疫相关基因,下调神经元功能相关基因,印证了ALS导致患者神经元丢失的结论。

图1 ALS脊髓中的炎症反应和神经胶质状态变化显著
ALS患者中,小胶质细胞分为多个亚群,其中 Mg2 和 Mg3 亚群富集,表达炎症标志物(CD163、HAMP)和疾病相关小胶质细胞(DAM)标志物(SPP1、APOE)。

图2 ALS脊髓小胶质细胞呈现疾病相关细胞状态
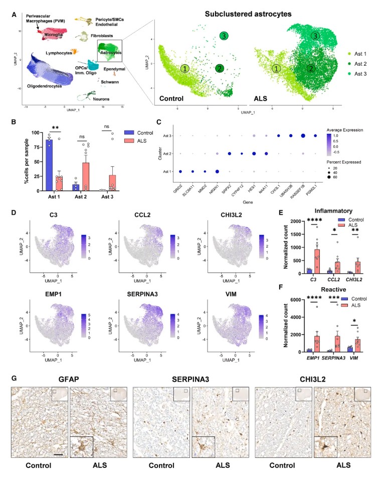
星形胶质细胞中 Ast2 和 Ast3 亚群增加,表达反应性标志物(SERPINA3、VIM)和炎症因子(CCL2、CHI3L2)。少突胶质细胞谱系中,疾病相关前体细胞(DA-OPCs)和少突胶质细胞(DA-OLs)增多,涉及免疫和炎症信号通路。

图3 ALS脊髓中的星形胶质细胞转变为具有炎症和反应性转录反应的不同亚型
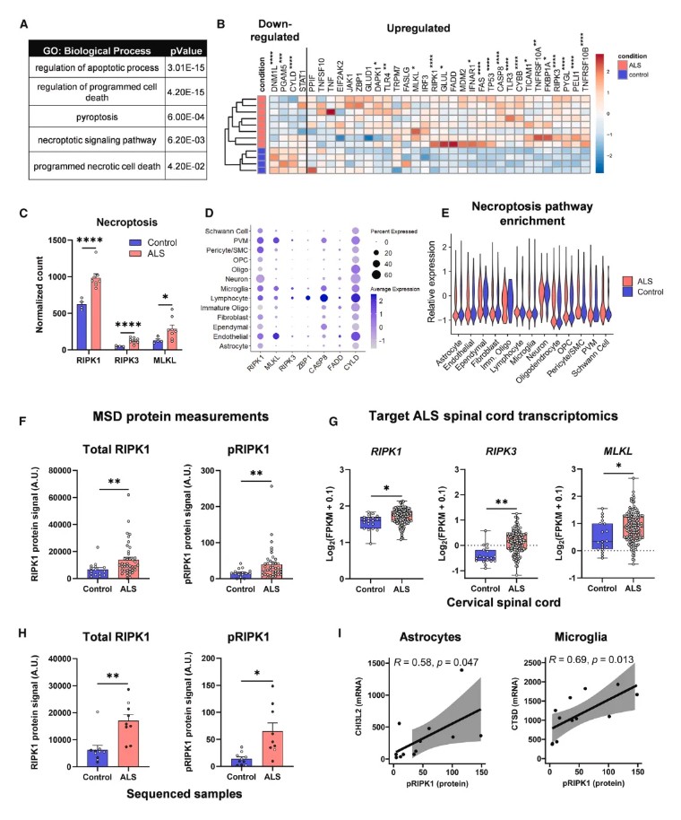
2. 在ALS脊髓中,RIPK1的表达和坏死性凋亡的信号增强
通过GO功能注释分析bulk RNA-seq数据,研究人员发现程序性细胞死亡相关通路(特别是坏死性凋亡(necroptosis))在差异表达基因中显著富集,暗示坏死性凋亡可能参与ALS患者的神经炎症病理过程。进一步分析snRNA-seq数据揭示,坏死性凋亡关键调控因子RIPK1的表达量与胶质细胞炎症相关基因的表达呈显著正相关。值得注意的是,在多个独立的ALS患者样本队列中,研究人员观察到RIPK1主要富集于不溶性蛋白组分,且其激酶活性显著增强。这些结果共同表明,RIPK1的异常激活可能是ALS疾病发生发展的重要分子机制。

图4 ALS脊髓中富含 RIPK1 激活和坏死性凋亡特征
3. 抑制 RIPK1 激酶可延缓 SOD1G93A 小鼠的疾病进展并调节神经炎症
为验证RIPK1在ALS中的功能,研究者采用ALS小鼠模型(SOD1G93A)开展实验。结果显示,模型小鼠体内同样存在RIPK1表达水平及激酶活性的明显升高。当给予能够穿透血脑屏障的特异性RIPK1激酶抑制剂GSK0547治疗后,实验组小鼠表现出:1)疾病症状出现时间显著推迟;2)运动功能衰退速度明显减缓;3)神经炎症相关指标显著改善。这一系列动物实验数据有力地证实了RIPK1在ALS病理过程中的关键调控作用。

图5 抑制 RIPK1 可延缓 SOD1G93A 小鼠的症状发作和运动障碍,并调节神经胶质基因的表达
4. 在人类运动神经元-胶质细胞三培养基和患者脑脊液样本中识别依赖于 RIPK1 的胶质细胞生物标记物
神经退行性疾病中,神经炎症生物标志物可用于监测疾病进展和治疗效果。在 ALS 中,RIPK1 信号调控胶质细胞炎症反应,但相关生物标志物尚未明确。研究人员利用人 iPSC 衍生的运动神经元、星形胶质细胞、小胶质细胞三元培养体系和患者脑脊液,以鉴定RIPK1 依赖性胶质细胞生物标志物,并验证其临床相关性。研究人员用肿瘤坏死因子(TNF)+Smac 模拟物 + 泛半胱天冬酶抑制剂(TSZ)对三元培养体系刺激 4 小时,诱导 RIPK1 依赖性炎症反应,同时设置 RIPK1 抑制剂(RIPK1i)处理组作为对照,结果发现小胶质细胞和星形胶质细胞在TSZ 刺激后,炎症基因(如 CCL2、CCL3、CHI3L2、MIR155HG)显著上调,且依赖 RIPK1 激酶活性(RIPK1i 可逆转,图 6D-G)。小胶质细胞中,RIPK1 调控的基因富集于炎症反应、趋化因子信号、脂质响应(图 6K-M);星形胶质细胞中涉及淋巴细胞趋化、MAPK 级联反应(图 6J)。研究人员对培养上清液进行Olink 蛋白质组学检测,发现在TSZ 刺激后,小胶质细胞为主分泌 CCL3、CCL4、IL1B 等细胞因子,且可被 RIPK1i 抑制(图 6N-O),去除小胶质细胞后,星形胶质细胞与运动神经元共培养中未检测到 RIPK1 依赖性细胞因子分泌,证实小胶质细胞是 RIPK1 调控炎症因子的主要来源。

图6 在人 iPSC 衍生的运动神经元三培养系统中鉴定依赖于 RIPK1 的神经胶质生物标志物
总之,通过三元培养体系和脑脊液(CSF)分析,研究人员鉴定出 CCL2、CCL3、CHI3L2、SPP1 等细胞因子为 RIPK1 调控的生物标志物。这些因子在 ALS 患者脑脊液中显著升高,且在 RIPK1 抑制剂治疗的临床 Ⅰb 期试验中,患者 CSF 中 CCL2 和 CCL4 浓度在治疗后下降,且与 RIPK1 靶点结合率(TE)呈负相关。。这些标志物可用于监测 ALS 疾病进展及评估 RIPK1 靶向治疗的疗效。

图7 ALS CSF 样本中 RIPK1 调控生物标记物的鉴定

本研究通过单细胞测序技术系统解析了ALS患者脊髓组织中胶质细胞的异质性特征及其动态变化,证实RIPK1信号通路的异常激活及其介导的坏死性凋亡是驱动ALS疾病进展和神经炎症反应的关键分子机制。研究团队进一步结合动物模型(SOD1G93A)和人源干细胞模型(iPSCs)开展功能验证,从多个维度证实了靶向干预RIPK1通路对于ALS治疗的潜在价值。这些发现不仅深化了对ALS发病机制的认识,更为开发新型靶向治疗策略提供了重要理论依据。