粒曼生物科技(武汉)有限公司

3

手机商铺

qrcode
商家活跃:
产品热度:
  • NaN
  • 0
  • 0
  • 0
  • 0

粒曼生物科技(武汉)有限公司

入驻年限:3

  • 联系人:

    程经理

  • 所在地区:

    湖北 武汉市 洪山区

  • 业务范围:

    试剂、抗体、细胞库 / 细胞培养、技术服务

  • 经营模式:

    生产厂商

在线沟通

技术资料/正文

问题解读 I 为什么说蛋白质谱验证是KO细胞敲除验证的黄金标准?【珍藏】

655 人阅读发布时间:2024-09-12 21:16

本文章将在前3期“问题解读系列”的基础,结合一篇极具代表性的文章(Nature methods),全面、深入地分析:通过CRISRP-Cas9获得的基因敲除(片段丢失或者移码突变)细胞系的质量表征问题,更好地助力基础科研与药物研发。通过案例分析,进一步分析回答:为什么说蛋白质谱验证是KO细胞敲除验证的黄金标准。

问题解读:为什么qPCR不完全适用于KO细胞的敲除效率分析;

问题解读:为什么WB实验不完全适用于KO细胞的敲除效率评估(1);

问题解读:为什么WB实验不完全适用于KO细胞的敲除效率评估(2);


一、概念解析

KO细胞的基因敲除验证,可在DNA水平检测,RNA水平检测,蛋白质水平检测和细胞功能检测等维度进行全面表征(详见:问题解读:为什么WB实验不完全适用于KO细胞的敲除效率评估(1))。其中,在蛋白水平的验证方法目前常用的有Western Blot(简称WB)和蛋白质谱检测两种方式。

1.WB实验

WB是一种综合性的免疫学检测技术,通过特异性抗体对凝胶电泳处理过的细胞或生物组织样品进行着,它利用SDS-PAGE技术将生物样品中的蛋白质分子按分子量的大小在凝胶上分离开,然后用电转移的方法将蛋白转移到固相膜上,以固相膜上的蛋白质作为抗原,与对应的抗体起免疫反应,再与酶标记的第二抗体起反应,经过底物显色或荧光成像等方法以检测电泳分离的特异性目的基因表达的蛋白质。该方法在KO细胞敲除验证中极大依赖于单克隆抗体的质量,特别是特异性。

粒曼团队推荐采用KO验证过的单克隆抗体(欢迎登录粒曼官方网站查询)用于KO细胞和WT细胞(野生型细胞)的WB检测,可以获得可信度更高的验证数据。若没有合适的KO验证抗体,建议采用蛋白质谱验证KO。

2.蛋白质谱实验

蛋白质谱实验是通过对复杂蛋白质组样品(例如细胞沉淀、组织、体液等)进行蛋白提取,分离,酶切,肽段分离,质谱数据采集与搜库,可以同时对样品中成千上万的蛋白质进行定性或定量分析,从而确定不同样品中蛋白质的种类与相对丰度信息。其主要原理是蛋白质经过蛋白酶的酶切消化后成肽段混合物,在质谱仪中肽段混合物电离形成带电离子,质谱分析器的电场、磁场将具有特定质量与电荷比值(即质荷比,m/z)的肽段离子分离开来,经过检测器收集分离的离子,确定每个离子的m/z值,蛋白质经过胰蛋白酶消化后产生的一级质谱峰图和二级质谱峰图与理论数据库(从uniprot下载或者转录组数据转化的氨基酸序列)进行软件比对而鉴定蛋白质。质谱可对一个基因组表达的全部蛋白质或一个复杂混合体系内所有蛋白质进行精确鉴定和定量。

通过对KO细胞沉淀与WT细胞/对照细胞同时进行蛋白质组学前处理、数据采集和数据分析后,分析目标基因的多肽缺失情况以及相关蛋白的变化(火山图)可以分析:靶基因的敲除情况,以及由于靶基因的缺失而引起相关代谢通路的变化情况。
二、经典文献分享

随着基于CRISPR-Cas9技术的发展,基因编辑已成为生物研究领域广泛使用的工具。这项技术依赖于一种由短链导向RNA(sgRNA)引导的核酸酶Cas9,在其引导下精确切割目标基因编码区域的DNA双链,从而实现遗传敲除(KO)。当Cas9-sgRNA复合物(即RNP)作用于特定序列时,DNA双链断裂会通过NHEJ途径(非同源末端连接修复途径)修复,这一过程易出错且可能导致插入或缺失突变,进而引发移码突变和提前终止密码子(PTC),最终导致mRNA的无义介导降解(NMD)及异常肽链产物的降解。

概念解析

      无义介导的RNA降解(NMD)是一个关键的转录后监控机制,主要负责识别并降解含有提前终止密码子(PTC)的mRNA。此机制旨在避免这些异常mRNA翻译成具有潜在毒性的截短蛋白,从而防止有害蛋白质在细胞内的积累。

      NMD机制在真核细胞中广泛存在,并具有高度的保守性,从单细胞的酵母到复杂的多细胞生物如线虫、植物和动物,均存在这一机制,其广泛分布表明NMD在维持基因组稳定性和正常基因表达中起着不可或缺的作用。

      除了降解因突变产生的含PTC的mRNA,NMD还参与调控其他类型的转录产物,例如含有上游开放阅读框(u-ORF)的mRNA、超长3’非翻译区的mRNA,甚至某些非编码RNA。研究表明,NMD在体内约25%的mRNA表达水平调控中发挥作用,涉及细胞分化、应激反应、部分遗传性疾病及肿瘤的发生发展等生理病理过程。

 


      很多研究探讨了CRISPR-Cas9可能存在的脱靶效应,为提高CRISPR-Cas9的特异性,科研人员已实现了对包括使用Cas9核酸酶变体、优化sgRNA设计以及对核酸酶本身进行蛋白质工程改造的改进策略。然而对移码突变是否会导致预期的蛋白表达和活性的完全丧失缺乏研究进展

     来自德国欧洲分子生物学实验室Wolfgang Huber、Lars M. Steinmetz和葛兰素史克公司Gerard Drewes等研究人员在《Nature Methods》在线发表了题为:生物可塑性能够挽救CRISPR敲除中的靶标活性(Biological plasticity rescues target activity in CRISPR knock outs)的文章。作者将RNA测序与三级质谱分析相结合的实验策略,结合定量转录组学和蛋白质组学研究,表征由HAP1细胞中CRISPR诱导的移码产生的193个靶向136个不同基因的缺失。发现大约三分之一的量化目标表现出残余蛋白质表达,其水平从低到原始不等,并确定了两种因果机制:翻译重新起始导致N端截短的靶蛋白,或被编辑外显子的跳过导致具有内部序列缺失的蛋白质亚型。并对三个截短目标BRD4、DNMT1和NGLY1的详细分析显示,蛋白质功能部分保留。因此,对于CRISPR-Cas9生成的KO细胞系,系统地表征残余蛋白质表达或功能是解释表型所必需的

技术资料图片1 

1 193 个携带移码 KO 突变的 HAP1 细胞系中的残留转录本和蛋白表达

     首先,作者研究了 193 个 HAP1 敲除细胞系(该HAP-1敲除细胞来源于近单倍体人类细胞系HAP1,它包含大多数基因组位点的单个拷贝,是一个极具吸引力,可用于追踪基因组编辑事件的模型系统,粒曼团队还会有针对性的介绍),每个细胞系包含了被 CRISPR-Cas9 靶向诱导移码 KO 突变的 136 个基因中的1个基因敲除。在每个KO系中,作者使用3′RNA测序(3′-RNA-序列;图1a)并考虑了来自靶基因的转录本,计算了KO和亲本系(野生型)中的残差水平表达。残差水平为 0 表示完全消除,值为 1 表示目标转录本水平与亲本系无差异。

    与作者的预期相反,174个残余水平确实不是集中在0附近,而是覆盖范围很广。因此,在许多 KO突变体mRNA没有强烈减少。通过DNA测序证实了PTC(提前终止密码子)的存在,这意味着NMD对这些转录本没有反应或反应微弱, NMD的效率取决于复杂的生物因素。

    利用串联质量标签(TMT)等量异位标记与三级质谱法(MS3)相结合的策略对靶蛋白进行了深入分析,发现大约三分之一的KO线展现出高于此阈值的残余蛋白水平(如图1a所示),且残余RNA与蛋白水平之间并无明显关联,表明RNA水平无法预测蛋白水平。为进一步验证这一发现,选取了19条线进行转录本RNA-seq和MS3的定量分析(如图1b所示)。这些定量结果均经过至少两次重复验证,且重复性好。与图1中的观察结果一致,即残余RNA与蛋白水平之间无显著相关性。此外,残余水平并不依赖于它们在CRISPR修饰前的初始水平,即不受RNA-seq读数和MS1强度(通过TOP3方法确定)的影响(如图1c所示)。

   在图1b中, MTF2104bpPI4KB和BRD3的KO细胞系表现出9%至28%的残留蛋白水平。其中,PI4KB的转录水平有所下降,而MTF2104bpBRD3的转录水平与野生型相近。

为探究这一现象,作者分析了这些突变系是否表达跳过编辑外显子的替代转录本

技术资料图片2 


2 外显子跳跃或翻译重启导致的残留蛋白表达

  BRD3 KO系中, BRD3转录本存在从5'非翻译区(UTR)跨越到第二个或第三个编码外显子的剪接事件(图2a)。这种剪接导致起始密码子被删除,并可能引发移码突变。然而,我们的数据表明,通过扩展5' UTR并使用Met81或Met125作为替代起始密码子,可以产生N末端截断的BRD3蛋白。

    MTF2104bp细胞系中,插入的104个碱基对(bp)及相关移码导致了显著的选择性剪接事件(图2b)。特别地,包含移码突变的外显子常被跳过。值得注意的是,这种剪接模式并未出现在使用相同sgRNA但插入1bp的MTF2突变系中(图2b)。PI4KB移码突变导致低水平表达跳过含有移码外显子的剪接变体(图 2c), 导致 228 bp(76 个氨基酸)的框内缺失。这剪接事件仅发生在 ~7% 的 PI4KB 转录本中。这一结果表明,低水平残留蛋白来源于可变剪接的转录本

   BRD4 KO系列携带外显子中的16bp缺失,尽管出现了残留的RNA和蛋白质表达(图1b),但并未发现外显子跳跃的证据(图2d)。为了进一步表征残留的蛋白质,对BRD4的不同区域进行胰蛋白酶肽的量化分析,结果显示,突变体的N端区域表达水平较低,对应于CRISPR-Cas9编辑前后的外显子目标区域(图2e)。然而,C端方向的靶位点区域残留表达水平超过10%。BRD4的N端截断可能是由于翻译在Met105、Met107或Met132处重新启动所致。值得注意的是,Met105在溴域蛋白家族中高度保守,且BRD2中存在一个推定的亚型,该亚型从对应于BRD4中Met105的蛋氨酸开始表达(图2f)。此外,已鉴定的BRD3截断之一也始于Met81,这与BRD4中的Met105相对应。这种截短的亚型缺乏第一溴结构域(BD1)的前30个氨基酸,这对于BRD4与乙酰化组蛋白H4的结合至关重要。为了测试截短的蛋白质是否保留任何功能,该课题组进行了组蛋白H4结合测定。结果显示,尽管截短的BRD4能与小分子溴域抑制剂I-BET结合,但它无法与三乙酰化组蛋白H4尾部肽结合,后者是与BD1结合的。这些结果证实了BD1的缺失以及BRD4 KO中功能性BD2的保留

技术资料图片3 


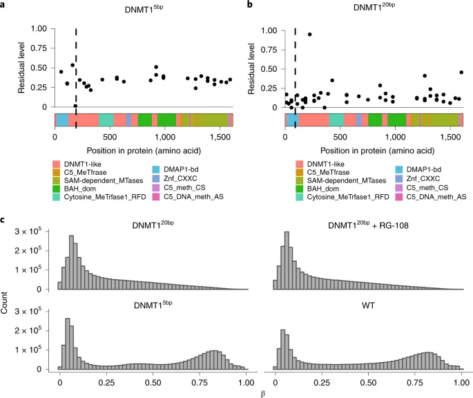
3残留蛋白表达导致 DNMT1 在两个 KO 系之一中的活性保留

利用RNA-seq和蛋白质组学测定了这两种DNMT1 KO系的表达情况(图1b)。DNMT15bp系在外显子中缺失了5bp,肽水平分析显示整个基因体约有40%的残留表达(图3a)。尽管观察到三个支持跳过的读数跨越了79bp长的CRISPR靶向外显子,这可能导致剪接转录本的移码,但肽水平的表达模式更好地解释了两个截短的蛋白质的存在。删除直接导致CRISPR靶位点下游出现终止密码子,从而产生了一个由前188个氨基酸组成的C端截短蛋白质产物。DNMT120bp系在外显子4中缺失了20bp,但并未找到切除靶向外显子的证据。残留肽含量近乎均匀,约为整个基因体的10%(图3b),接近MS3基准中建立的噪声阈值。

为了评估两种突变系的残留蛋白活性,使用甲基化阵列测量了全基因组甲基化水平。DNMT1作为维持DNA甲基化的主要蛋白质,在DNA合成过程中将预先存在的甲基化标记复制到半甲基化的DNA链上。DNMT1 5bp系显示出与野生型相似的甲基化水平(图3c),与残留蛋白活性一致。相比之下,DNMT120bp线几乎没有显示DNA甲基化的证据(图3c)。用DNMT1抑制剂RG-108处理DNMT120bp系并不改变其甲基化水平,这与已完全消除DNMT1甲基化活性的情况一致。这些结果表明,DNMT15bp KO系具有残留蛋白活性。

技术资料图片4 

4 K562 细胞中的 NGLY1 移码突变导致部分功能性 NGLY1 截断

为了将分析进一步拓展至第二种细胞类型,在K562细胞中的NGLY1基因移码KO突变,该基因编码去N-糖基化酶(图4),成功分离出了两个KO克隆,分别命名为NGLY1c15NGLY1c20,它们均来源于单个KO细胞的扩增。通过定量质谱法,并未能检测到残留靶蛋白的表达(图4a)。RNA-seq分析揭示了在这两个克隆中均发生了外显子的跳跃,并包含了移码突变(图4b)。该外显子的跳过导致了246bp的框内缺失,从而使得截短的蛋白质缺少从Gly74到Thr155的氨基酸序列。

通过对靶酶的去糖基化活性分析显示,NGLY1 KO系列显示出去糖基化活性,尽管其活性降低至60-65%,相较于野生型细胞(图4c)。当添加NGLY1抑制剂zVAD-FMK后,去糖基化活性进一步降低(图4c)。为了排除zVAD-FMK的非特异性效应,对患者来源的突变细胞株分析,这些细胞株中的NGLY1外显子发生了移码突变,完全消除了去糖基化活性(图4d)。值得注意的是,在这些克隆中,zVAD-FMK的治疗并没有进一步减少去糖基化活性(图4c)。这些结果表明,尽管NGLY1c15NGLY1c20克隆中的细胞去糖基化活性有所降低,但它们仍保留了一定的可测量的NGLY1依赖的去糖基化活性。

技术资料图片5 

5 CRISPR-Cas9产生的移码突变的后果

作者将发现总结于一个模型之中,该模型详细描绘了移码KO突变可能带来的影响(图5)。首要引人关注的观察结果是KO品系中无义介导的mRNA降解(NMD)效率存在异质性。替代性拼接以排除转录本中的提前终止密码子(PTC)以及翻译重启,均是导致NMD效率不完全的原因。值得注意的是,即便在未能检测到残留蛋白质表达的品系中,NMD效率(通过残留RNA水平来评估)仍然是可变的。这一观察结果与近期一项研究相符,该研究报告了影响NMD效率的多种机制,并表明移码突变能够导致蛋白质的产生,尽管NMD效应微弱或不存在。
本文阐述了CRISPR-Cas9技术在创建基因敲除模型时潜在的局限性,尤其是在基因编辑后的功能性后果方面,提示我们有必要在实际应用中关注并深入探究这种基因编辑工具带来的非预期效应和残留蛋白功能,以推进基因编辑技术的精准度和安全性。
三、如何有效获得功能缺失的KO细胞

1、常规的基因敲除策略描述

CRISPR-Cas9基因敲除系统是一种利用Cas9内切酶精准切割双链DNA的高效基因编辑工具。当双链DNA被Cas9酶切断后,生物体会启动非同源末端连接修复途径(NHEJ)来修复这些断裂。为了实现精准的基因敲除,常规的基因敲除策略是:在待敲除基因的上下游区域精心设计2-3条向导RNA(向导RNA1和向导RNA2),分别处于靶基因的多个外显子区域,这些向导RNA与携带Cas9蛋白编码基因的质粒一同被引入细胞中,向导RNA通过碱基互补配对的方式,精准地靶向PAM序列附近的目标DNA区域。一旦绑定成功,Cas9蛋白便会在该位置切割DNA双链,造成双链断裂。生物体具有天然的DNA损伤修复机制,当DNA双链发生断裂时,会启动一系列修复过程。在NHEJ修复途径中,断裂处的DNA可能会插入或缺失几个碱基,随后,断裂的双链DNA末端会重新连接在一起。这一系列的修复过程最终导致目标基因被敲除,从而实现对该基因的沉默。

上述文章分析的相关问题,就是基于该常规的基因敲除策略所要考虑的重要风险。

2、粒曼优化的基因敲除策略

(1)粒曼通过靶向编码功能蛋白的早期外显子,实现非3倍数的移码突变和大片段丢失同时发生的敲除策略,以降低N端和C端截断蛋白的发生几率;

(2)粒曼通过靶向靶基因多个isoforms的共享外显子,进一步降低“被编辑外显子的跳过导致具有内部序列缺失的蛋白质亚型”的发生几率;

(3)粒曼整合Sanger测序、WB验证以及蛋白质组质谱等多种验证手段,全面评价基因组低脱靶分析,提供高验证水平的基因敲除单克隆纯合子。

(4)粒曼团队基于独特的基因敲除策略,在原代细胞中已完成人全基因组19883个基因的敲除验证,并持续在基因水平及蛋白水平的验证工作上加大研发经费投入,为客户和体外真核细胞基因敲除细分行业提供高质量验证(“杞梓验证质量标准”)方法与标准,被越来越多的行业专家和学者所认同和践行!
四、蛋白质谱检测成为检测截断蛋白和编辑外显子跳过现象的有效手段

蛋白质谱检测成为KO细胞敲除验证的黄金标准的原因:

1. 适用范围广泛:质谱检测不需要高特异性抗体,使该方法更广泛且易于适用于任何靶蛋白的敲除验证。

2. 可分析蛋白种类多:每次质谱实验可同时分析大量蛋白质(包括靶蛋白及其互作蛋白等),不仅分析基因编辑靶蛋白,也可进行脱靶分析。

3. 可精确定量:质谱检测可以进行定量分析,尽管WB结果也可以反映出样本中蛋白的差异,但是只能粗略的判断蛋白量的差异。质谱方法可以较为精准的检测,更为直观的看到不同样本的蛋白差异。

4. 可检测截断蛋白:对于N端或者C端的截断蛋白,质谱通常可以覆盖检测到,相比于WB实验的抗原表位覆盖的区域(8-10个氨基酸),质谱方法更方便于看到全局的信息。同时比转录组的数据更加真实(上述文章证明:基因敲除后的残余RNA与蛋白水平之间并无明显关联)。
五、总结

基因敲除技术应用领域越来越广泛,无论敲除编码区域的基因,还是非编码区,最终的实验材料将会用于相关研究与验证。对基因敲除细胞的全面质量表征,与基因敲除的设计策略同等重要!粒曼团队希望深入沟通您的研究背景与研究目的,为您提供更为专业的、个性化基因编辑方案及验证方式,助力您的基础研究与药物研发工作!

 

资料格式:

图片1.png

查看详细文档

上一篇

文献解读 | 2024年中国创新药研发趋势:新药靶点的突破与前景

下一篇

一叶知秋 I THP-1 KO LAT2基因敲除单克隆纯合子

我的询价