诺坦普科技(北京)有限公司品牌商

3

手机商铺

qrcode
商家活跃:
产品热度:
  • NaN
  • 0
  • 0
  • 0
  • 0
品牌商

诺坦普科技(北京)有限公司

入驻年限:3

  • 联系人:

    NanoTemper

  • 所在地区:

    北京 朝阳区

  • 业务范围:

    抗体、技术服务、实验室仪器 / 设备、耗材、试剂、书籍 / 软件

  • 经营模式:

    生产厂商

在线沟通

技术资料/正文

Monolith 产品应用手册

190 人阅读发布时间:2024-08-01 16:12


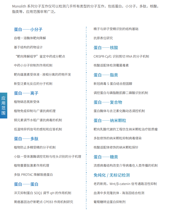
MO 系列分子互作仪,采用创新性的光谱位移技 术(Spectral Shift) 和 经 典 的 微 量 热 泳 动 技 术 ( MicroScale Thermophoresis, MST),轻松检测最具 挑战的分子互作。仅需极微量的样品 , 即可在液体 环境中快速、精确地定量检测各种类型的分子间相 互作用力,且检测浓度范围广、操作简单。

技术资料图片1
资料格式:

MO 产品应用手册_240322.pdf

查看详细文档
推荐产品
NanoTemper Monolith X 新一代生物分子互作检测仪
品牌:NanoTemper|技术资料:1
询价

上一篇

NanoTemper PROTAC 解决方案

下一篇

Prometheus系列应用案例手册

我的询价