11 年
手机商铺
技术资料/正文
355 人阅读发布时间:2022-12-07 15:48

生命医学领域的小伙伴想必近期对免疫检查点阻断(ICB)这个词都不陌生,作为大热的研究方向,ICB在治疗癌症方面取得了很大进展,其基本原理是基于免疫细胞T细胞的激活机制,但具体的生物学决定因素仍不完全清楚,ICB治疗仅对部分患者有效。由于无法频繁地对肿瘤患者进行采样,目前对支持治疗效果的动态治疗发生过程知之甚少。
这块“有待开矿的黄金研究地”,也逐渐成为国内外研究学者攻关克难的目标,本期小编带来了西澳大学W. Joost Lesterhuis教授团队的ICB研究文章解读,帮助大家梳理实验及分析思路。

论著题目:Temporally restricted activation of IFNβ signaling underlies response to immune checkpoint therapy in mice
发表期刊:Nature Communications
影响因子:17.694
应用技术及主要结论:应用单细胞测序等技术揭示了针对ICB治疗有响应的肿瘤中I型干扰素(IFN)信号的开启/关闭的动力学过程。

实验设计
模型:小鼠双侧肿瘤模型(AB1、Renca)
实验处理:给予抗CTLA4/抗PD-L1治疗后,分别在1小时、2、4、6天后切除反应性和非反应性肿瘤进行实验
实验分组:有反应组(RS),无反应组(NR)
主要实验技术:scRNA-seq,CIBERSORTx analysis,RNA-seq,TCseq等
实验结果解析
01 免疫检查点治疗的细胞表达差异
为了探究对阻断免疫检查点治疗RS组与NR组的细胞组成是否有差异,研究团队对两种肿瘤小鼠模型样本进行分析,发现在RS组中CD8+T细胞浸润更为明显。此外分析大量的RNA-seq数据后发现检查点标记Tim3、Lag3、Ox40、Lcos、Ctla4、Pd1、Pdl1和Pdl2基因(参与癌症的免疫耐受和 T 细胞衰竭)在应答者中表达较高,特别是在接受ICB治疗后升高,表明T细胞激活状态而不是其数量更能预测应答反应。

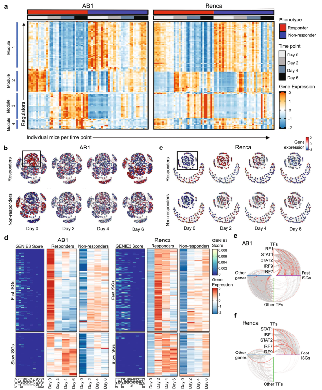
图1.双肿瘤模型RS组和NR组的肿瘤时间过程分析
02 IFN信号相关的基因在两组中表达差异显著
为了探究ICB治疗过程中基因表达的变化,研究团队基于TCseq对基因的动态表达及信号通路进行了分析,结果可分为四个基因表达类群并在两个肿瘤模型中表现出了一致的时间依赖性。其中Cluster 4(包含与IFN信号相关的基因)在RS组和NR组之间表现出了显著不同的表达曲线,在NR组中表达随着时间的推移逐渐增加。而在RS组中Cluster 4最初是高表达的,随后在肿瘤模型中的表达迅速下降。

图2.两种肿瘤模型中RS组与NR组的信号表达差异
03 IFN调控因子的表达帮助区分ICB应答者
为了探究这些基因在肿瘤治疗中的转录调控的变化,研究团队使用GENIE3算法在AB1和Renca两种肿瘤模型的RS组中发现了一个包含IFN相关基因的模块,该模块随着时间的推移表现出信号通路启动/关闭的动态反应。干扰素刺激基因IRF1, STAT1, STAT2, IRF7和IRF9在ICB的响应过程中占主导地位,表明IFN信号通路的启动/关闭与ICB的响应相关,且受不同肿瘤模型的共同转录因子驱动。

图3.RS组和NR组中 IFN调控因子的表达随时间的变化差异
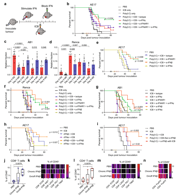
04 靶向IFNβ的动态平衡可以改善对ICB的反应
为了模拟IFN信号通路的启动/关闭动态过程,研究团队使用抗IFNα/β受体(IFNAR1)、IFNγ和两者的抗体,阻断I型或II型IFN信号,三天后进行ICB治疗,结果显示I型IFN信号传导中启动/关闭动力学的有效性完全取决于抑制IFNβ的表达。I型IFN的时间交错阻断再次提高了ICB在AB1模型小鼠中的疗效。且IFNβ的激活上调CD8+T细胞的PD-1表达,并提示T细胞的激活。因此,IFN-β信号的动力学在ICB治疗初期影响T细胞的招募和激活。

图4. 时间依赖的方式抑制IFNβ信号改善对ICB的反应
05 炎性单核细胞是ICB应答者中IFNβ的主要来源
为了进一步了解干扰素信号的来源,研究团队进行了scRNA-seq,发现在RS组中,单核细胞Ⅰ型干扰素信号表达升高,且CD11b+单核细胞是肿瘤微环境中产生IFN-β的关键细胞。此外,为了验证临床的结果,研究团队使用了来自未治疗的乳腺癌患者的scRNA-seq数据,结果发现有反应的样本中的CCR2+亚群高度表达IFN信号,这与此前在小鼠模型中的发现一致。因此肿瘤浸润性炎症单核细胞是I型IFN活性的主要来源,特别是IFNβ。

图5. CB患者单核细胞中IFN的启动/快速关闭信号与T细胞应答相关

全文总结
该研究结果表明,IFNβ信号的启动/关闭调节对ICB的治疗反应至关重要,可以利用此靶向信号来驱动临床结果的响应。
本研究详细信息参见原文链接:https://doi.org/10.1038/s41467-022-32567-8
