11 年
手机商铺
技术资料/正文
273 人阅读发布时间:2022-12-07 15:39

脑组织恶性肿瘤包括胶质瘤和颅外肿瘤(如肺癌)。大约50%的肺腺癌(LUAD)患者最终会发展为脑转移。然而,神经胶质瘤(GM)和肺-脑转移(LC)的具体特征在很大程度上是未知的。
为了更详细地了解LUAD转移瘤和胶质瘤的TME特征,烈冰合作伙伴—复旦大学肿瘤医院金伟教授和曹依群教授团队近期在Clin. Transl. Med(IF=8.554)上发表了题为Single-cell RNA sequencing reveals cellular and molecular reprograming landscape of gliomas and lung cancer brain metastases的研究成果,该研究通过scRNA-seq技术解析了GM和LC细胞的异质性,发现了一组具有特异性分子标记的干细胞样细胞,提示可能存在药物靶点。

烈冰生物参与了本研究中的单细胞测序及数据分析工作,下面一起来了解下本文的研究思路和成果吧~
实验分组:GM:LC=4:10
单细胞捕获平台:烈冰生物 BD Rhapsody平台
单细胞分析工具应用:NovelBrain®生信分析云平台:细胞聚类分析,subCluster分析,拟时序分析,CytoTRACE分析,细胞通讯分析,SCENIC分析,QuSAGE分析,差异基因表达分析,inferCNV分析等
主要技术手段:单细胞测序,多重荧光免疫组化等

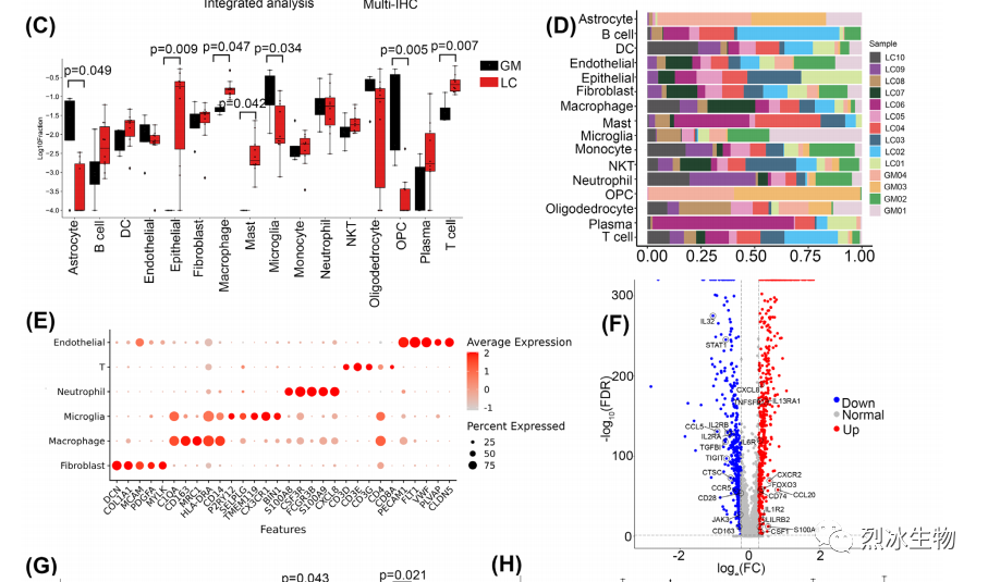
为了探索的微环境景观和免疫状态,团队从4个GM和10个LC样本中获得了61867个细胞,并根据EGFR突变状态或PDL1表达进一步分为两组,共28个细胞簇,包括上皮细胞、内皮细胞、巨噬细胞、小胶质细胞、星形胶质细胞、免疫细胞(髓系细胞、T细胞和B细胞)和成纤维细胞。

其中上皮细胞分布在LC组,而星形胶质细胞、小胶质细胞和少突胶质细胞祖细胞(OPCs)在GM组中明显更高。在TME中差异表达的基因中,发现GM组中有573个基因表达下调,522个基因表达上调。

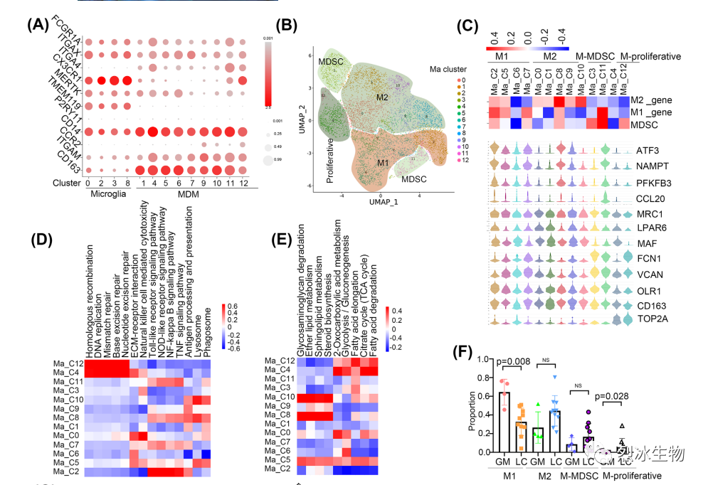
基于特征基因对所有肿瘤相关巨噬细胞(TAMs)评分发现,TAMs中的4类亚群可能来源于中枢神经系统驻留小胶质细胞(CNS),其他可能来源于单核细胞来源的巨噬细胞(MDMs),而MDMs可进一步细分为M1巨噬细胞、M2巨噬细胞以及骨髓源性抑制细胞(MDSCs)。

其中,增殖巨噬细胞簇高表达细胞因子CCL2(可促进M2巨噬细胞极化)和免疫检查点抑制配体基因CD276、LGALS9和CD47。重要的是,增殖的巨噬细胞显示出多种在细胞增殖中起作用的转录因子(MYBL2、E2F2和EZH2等)的富集。此外,TCGA预后分析显示增殖巨噬细胞组与LUAD的不良预后相关。


中性粒细胞可进一步细分后发现存在一类产生氧自由基(ROS)的中性粒细胞并显示了HIF-1信号通路上调(表达HIF1A、LDHA和VEGF-A等基因)。据报道,LDHA可以介导ROS的产生,HIF1A在血管生成、细胞存活、葡萄糖代谢中发挥作用。
代谢分析还显示,产生ROS的中性粒细胞激活了糖酵解和果糖以及甘露糖的代谢。鉴于趋化因子可以调节中性粒细胞的迁移,团队进一步分析了趋化因子在中性粒细胞的表达,发现产生ROS的中性粒细胞显示CXCL8和VEGFA的表达增加,可能在血管生成中发挥重要作用。

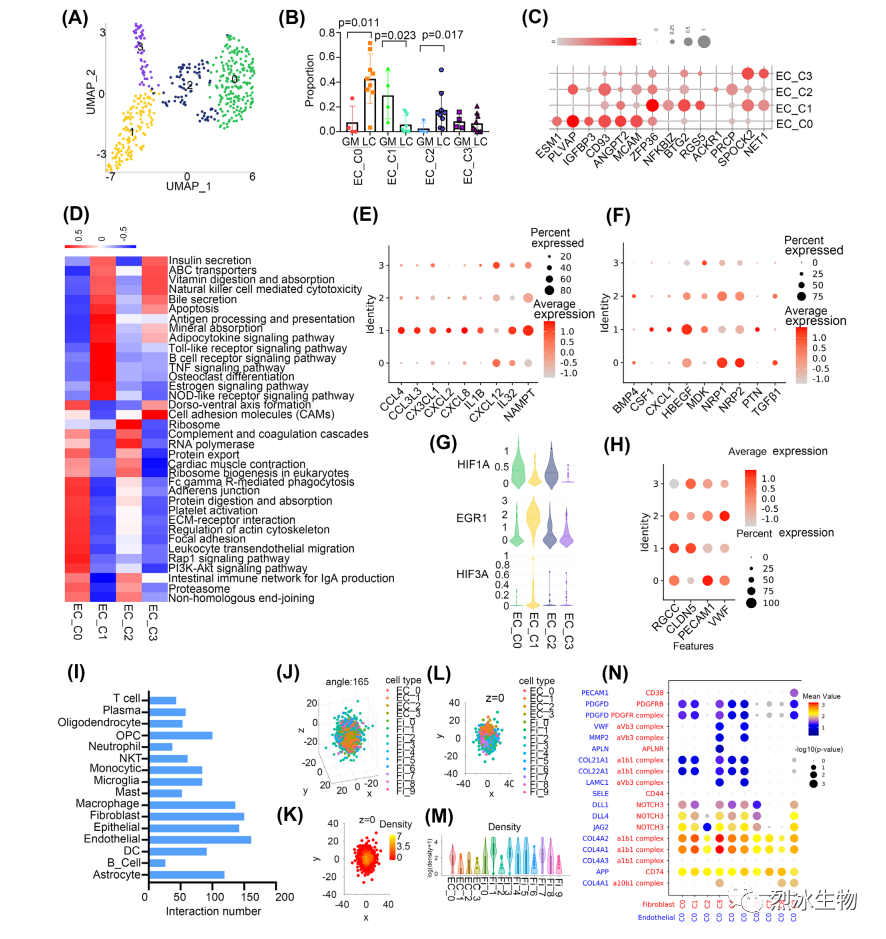
细分后的内皮细胞(ECs)亚群中,团队发现不同的EC亚群细胞可能具有组织特异性:LC来源的EC_C0和C2亚群显示促进血管生成基因(PLVAP和CD93)的高表达。细胞通讯分析发现,EC_C0、C1和C2与成纤维细胞相互作用密切,而成纤维细胞中的肌成纤维细胞可促进组织重塑、肿瘤间质重塑和血管生成,即ECs和成纤维细胞间的相互作用可能促进了LUAD和脑转移瘤中的血管生成。

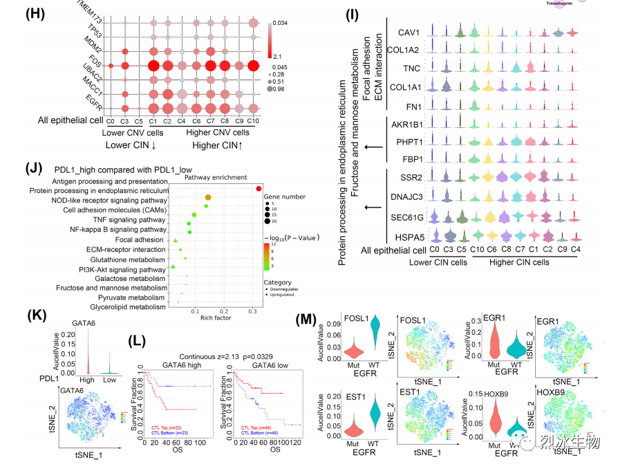
基于癌症干细胞(CSCs)是导致癌症转移和化疗或放疗耐药性的细胞亚群,团队在7321个上皮细胞中,通过拷贝数变异分析鉴定了5533个恶性细胞并划分为10个恶性上皮细胞亚群,基于CytoTRACE分析和拟时序分析显示,恶性上皮细胞亚群中Mep_C3和C8分化程度较低,可能包含CSCs。此外,一些与干性相关的转录因子(FOSL1等)在Mep_C3和C8中明显富集。

为进一步了解拷贝数变异(CNV)和上皮细胞间的关系,团队发现高CNV的细胞也表达了与染色体不稳定性(CIN)相关的基因(TP53/MDM2和EGFR等),而CIN低水平的细胞中存在黏附基因的富集,可能协助高CIN的细胞转移到脑组织。此外,PDL1高表达的上皮细胞中PI3K-AKT信号通路增加,而抗原加工、呈递和蛋白加工减少。PDL1的高表达也对应转录因子GATA6也高表达且提示与CD8+细胞毒性T淋巴细胞(CTLs)的功能障碍有关,而EGFR突变促进了EGR1的表达,提示与抗EGFR治疗的耐药性相关。

总的来说,团队发现大脑TME的免疫细胞室主要是由LC转移形成的。该研究发现了干细胞样癌细胞的一个子集,并为小胶质细胞、巨噬细胞、中性粒细胞等的特征提供了新见解。而靶向GATA6联合抗PDL1抗体可能为癌症治疗提供一种有效的策略。


烈冰生物
不仅仅有单细胞(多组学)测序实验,深度定制化数据分析,更有功能全面易用,引领生命医学领域多组学技术前沿,借助NovelBio平台发表的单细胞(多组学)SCI论著已近百篇,IF>10 文章占比70%以上,IF>40分占比10%以上。
