18 年
手机商铺
入驻年限:18 年
市场部
北京 丰台区
实验室仪器 / 设备、技术服务
生产厂商
公司新闻/正文
14 人阅读发布时间:2025-12-11 14:13
确定可预测免疫治疗疗效的生物标志物,并发现联合治疗的新靶点,是改善膀胱癌(BLCA)患者预后的关键要素。
本实验利用多个公共数据库的数据,探究了 TBX3 在正常组织和泛癌组织中的表达模式,以及 TBX3 与免疫微环境之间的相关性。随后,我们结合多种技术证实了 TBX3 在膀胱癌(BLCA)中可构建免疫抑制性肿瘤微环境(TME)。

中南大学湘雅医院泌尿外科团队在Theranostics发表题为“TBX3 shapes an immunosuppressive microenvironment and induces immunotherapy resistance”文章。研究表明,TBX3 通过诱导免疫抑制性微环境,促进膀胱癌(BLCA)的进展并导致免疫治疗耐药;而靶向 TBX3 有望提高膀胱癌免疫治疗的疗效。
通过系统性多组学分析,确定 TBX3 是与膀胱癌(BLCA)免疫抑制微环境相关的关键因子。研究发现,TBX3 主要在恶性细胞中表达,其中 TBX3 高表达的肿瘤细胞会增加转化生长因子 β1(TGFβ1)的分泌,而 TGFβ1 可促进癌相关成纤维细胞(CAFs)的浸润,进而形成免疫抑制微环境。
进一步证实,TBX3 通过结合 TGFβ1 基因的启动子(ß promoter)来增强 TGFβ1 的表达,且阻断 TGFβ1 可抵消 TBX3 的免疫抑制作用。此外,TBX3 通过降低颗粒酶 B 阳性(GZMB+)CD8+ T 细胞的比例,降低了 CD8+ T 细胞的癌症杀伤效率;在体内实验中,敲低 TBX3 联合抗 PD-1 治疗可增加 CD8+ T 细胞的浸润,并减少 CAFs 的数量。
TMA实验中验证了 TBX3 阳性(TBX3+)恶性细胞与 CD8+ T 细胞之间的负相关关系,以及其与 CAFs 之间的正相关关系。最后,在我们的真实世界免疫治疗队列及多个公共队列中,均发现 TBX3 可预测免疫治疗的疗效。
实验部分
Tissue Cytometry技术实现对膀胱癌(BLCA)组织微环境中关键细胞的精准定位、定量及空间关系分析,为验证 TBX3 调控免疫抑制微环境的机制提供了核心数据支撑。
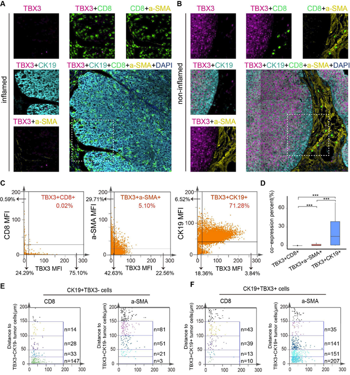
1. 组织微阵列(TMA)的多色免疫荧光分析
研究团队构建了包含 50 例膀胱癌样本的TMA芯片,需同时检测肿瘤微环境中三类关键细胞的表达与空间分布:TBX3阳性肿瘤细胞;CD8⁺T细胞;肿瘤相关成纤维细胞(CAFs)。
利用TissueFAXS系统进行自动识别、技术及空间位置分析,避免了传统人工计数的主观性与误差。
2. 验证细胞间的空间关联与功能关系
细胞表达定位验证:确认TBX3主要表达于膀胱癌肿瘤细胞(TBX3⁺CK19⁺ 占比 71.28%),而非 CD8⁺T 细胞(TBX3⁺CD8⁺ 仅 0.02%)或 CAFs(TBX3⁺α-SMA⁺ 仅 1.02%),与单细胞测序结果相互印证。
空间梯度分析:按“TBX3⁺CK19⁺ 细胞的距离梯度”定量计数 CD8⁺T 细胞与 CAFs,发现:距离 TBX3⁺ 肿瘤细胞越近,CD8⁺T 细胞数量越少;距离 TBX3⁺ 肿瘤细胞越近,CAFs 数量越多。
TBX3⁺ 肿瘤细胞与 CD8⁺T 细胞的空间排斥性,以及与 CAFs 的空间趋同性,为TBX3 通过招募 CAFs 抑制 CD8⁺T 细胞浸润的机制提供了组织水平的可视化证据。
3. 强化 TBX3 作为免疫治疗标志物的临床意义
TBX3 低表达样本:呈现“炎症型表型”,肿瘤区域有大量 CD8⁺T 细胞浸润,CAFs 较少;TBX3 高表达样本:呈现“非炎症型表型”,肿瘤区域 CAFs 大量聚集,CD8⁺T 细胞浸润显著减少。

Figure 7 TBX3 阳性肿瘤细胞与人类膀胱癌中 CD8+ T 细胞浸润及分化呈负相关