18 年
手机商铺
入驻年限:18 年
市场部
北京 丰台区
实验室仪器 / 设备、技术服务
生产厂商
公司新闻/正文
19 人阅读发布时间:2025-12-04 15:04
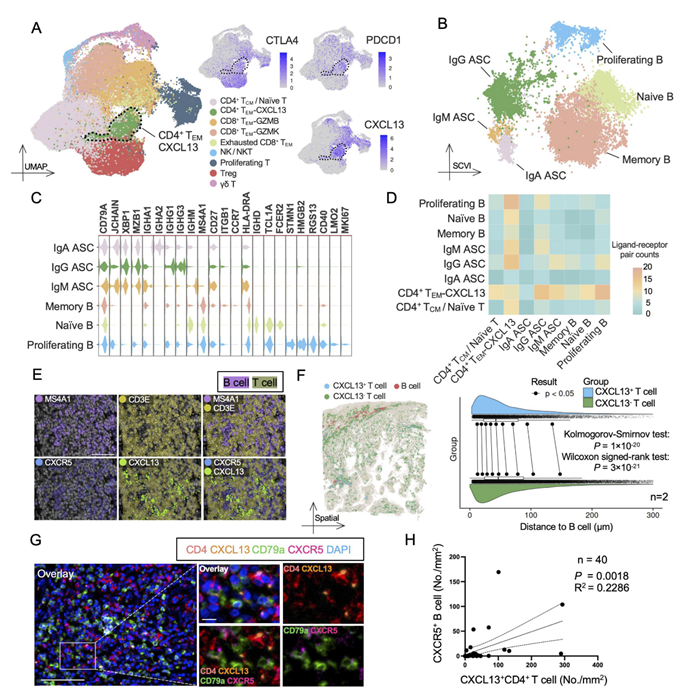
已有研究表明 T 细胞(尤其是细胞毒性 T 细胞)参与肿瘤免疫,但 B 细胞和抗体在肿瘤免疫中的作用仍不明确。以往研究主要聚焦于血液中的循环 B 细胞,对人头颈部鳞状细胞癌(HNSCC)组织中的肿瘤浸润 B 细胞(TIL-Bs)及其分泌的抗体研究有限。

2025年8月,Oncolmmunology上发表题为“Tumor-infiltrating B cells produce tumor-specific antibodies and may contribute to suppressing tumor in head and neck squamous cell carcinoma”文章。
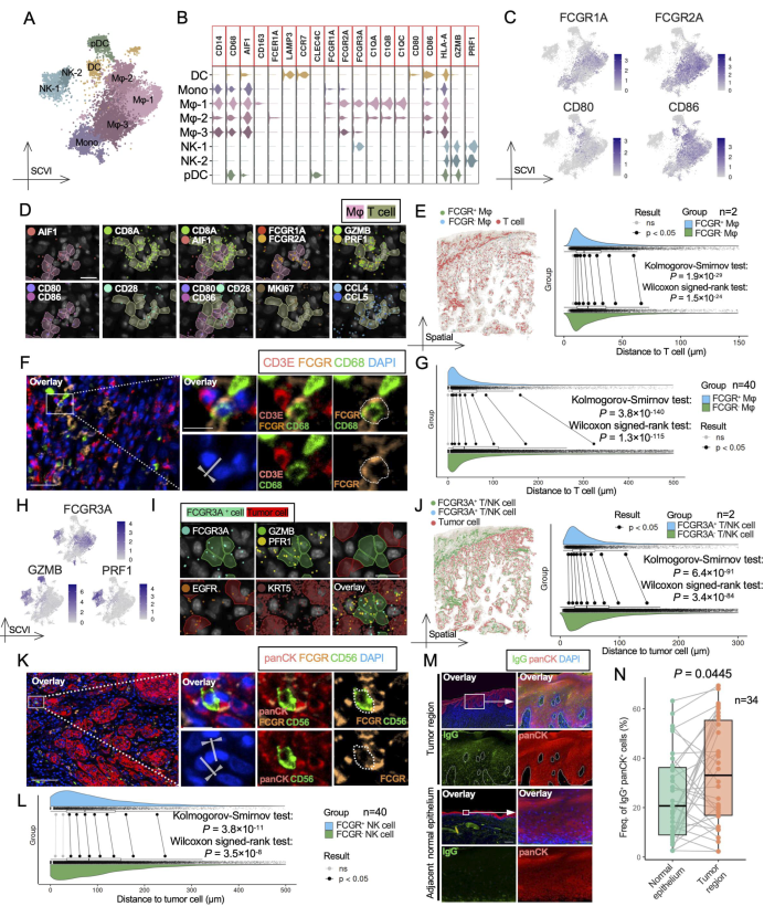
研究鉴定出可招募 B 细胞的 CXCL13⁺CD4⁺T 细胞,同时发现处于不同分化阶段的 TIL-Bs,其中抗体分泌细胞(ASCs)存在克隆扩增现象。这些 ASCs 的体细胞高频突变频率较低,表明它们可能通过滤泡外反应而非生发中心反应被激活。利用模拟 TIL-Bs 分泌抗体的重组抗体及血清抗体进行蛋白芯片分析,发现了多种在肿瘤细胞中高表达的抗原。在 HNSCC 切除标本中,这些抗原在肿瘤细胞中的表达水平高于正常上皮细胞。组织分析显示,与这些抗原结合的抗体可被表达 Fc 受体的巨噬细胞和自然杀伤(NK)细胞识别,潜在增强肿瘤免疫。肿瘤浸润性 ASCs 的存在与良好预后相关。
本研究首次证实,扩增的 TIL-Bs 可产生抗体,并可能通过激活 HNSCC 组织中的肿瘤免疫来促进肿瘤清除。这一全新发现有望催生以 B 细胞为靶点的全新疗法。
实验部分
1. 细胞定量分析的核心工具
研究中通过多重免疫荧光染色标记了肿瘤组织中的关键细胞(如 B 细胞、T 细胞、巨噬细胞、NK 细胞等),Tissue Cytometry技术是实现这些细胞定量的核心工具:
l 细胞计数与密度:软件对染色后的组织切片进行分析,统计特定细胞亚群的数量,并计算其在单位面积(mm²)内的密度。
l 标志物阳性判定:通过设定荧光强度和面积的阈值(基于阳性 / 阴性对照),准确区分目标细胞的标记物表达阳性或阴性,避免主观判断偏差。
2. 空间距离分析的基础支持
研究需验证不同细胞亚群之间的空间相互作用:
l 提取细胞坐标:导出染色切片中各类细胞的质心坐标,为后续计算细胞间欧氏距离提供基础数据。
l 标准化分析流程:通过选择肿瘤与免疫细胞共浸润的多个区域进行分析,最小化区域选择带来的偏差,确保空间距离分析的可靠性。
3. 临床相关性分析的数据支撑
l 免疫细胞浸润与预后的关联:通过软件量化 40 例 HNSCC 患者肿瘤组织中 B 细胞和 ASCs 的浸润密度,结合 Kaplan-Meier 生存分析,证实 ASCs 高浸润与患者更好的总生存期(OS)和无进展生存期(PFS)相关。
l 细胞亚群空间分布验证:通过软件分析 FCGR⁺巨噬细胞与 CD8⁺ T 细胞、FCGR⁺ NK 细胞与肿瘤细胞的空间距离,验证了 “表达 Fc 受体的免疫细胞与靶细胞存在邻近相互作用” 的假设,为抗体依赖的细胞毒性(ADCC)和吞噬作用(ADCP)机制提供了空间证据。
4. 与其他技术的互补作用
Tissue Cytometry技术与单细胞 RNA 测序、空间转录组分析形成互补:
l scRNA-seq 揭示了肿瘤微环境(TME)中细胞亚群的多样性,而 StrataQuest 软件提供了这些细胞亚群在组织水平的实际浸润密度和空间分布验证;
l 空间转录组分析提示了细胞间的共定位趋势,而软件的定量距离分析则为这种共定位提供了统计学支持。

Figure 2 头颈部鳞状细胞癌(HNSCC)中 T 细胞通过趋化因子介导的 B 细胞迁移

Figure 5 表达 Fc 受体的肿瘤浸润白细胞基因表达分析