18 年
手机商铺
入驻年限:18 年
市场部
北京 丰台区
实验室仪器 / 设备、技术服务
生产厂商
公司新闻/正文
21 人阅读发布时间:2025-12-18 13:50
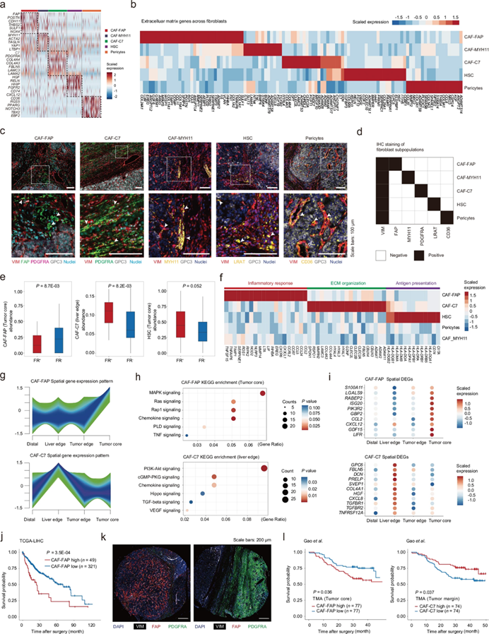
解析癌相关成纤维细胞(CAF)的空间异质性,对于理解肿瘤生物学机制及治疗方案设计至关重要。本研究结合病理图像分析与空间蛋白质组学技术,在肝细胞癌(HCC)中鉴定出两种具有不同生物学功能和细胞外基质组成的基质原型。

上海复旦大学樊嘉院士团队在Cell Discovery发表题为“Stromal architecture and fibroblast subpopulations with opposing effects on outcomes in hepatocellular carcinoma”文章。本研究结果为基于明确基质原型的肝癌基质靶向治疗策略提供了理论依据,并提出核心观点,CAF 会根据空间微环境改变其转录程序及细胞间通讯模式。
实验通过将单细胞 RNA 测序、表观基因组测序相结合,发现了两种成纤维细胞亚群 ——CAF-FAP 和 CAF-C7,它们的空间富集特征与上述两种基质原型高度相关,且与患者预后呈相反关联。研究还鉴定出两个功能单元:一个是肿瘤内炎症中心,以 CAF-FAP 与 CD8_PDCD1 细胞的近距离分布为特征;另一个是肿瘤边缘伤口愈合中心,表现为 CAF-C7 与 SPP1 阳性巨噬细胞(Macrophage_SPP1)的共定位。在原位肝癌模型中,抑制 CAF-FAP 联合抗 PD-1 治疗,相比单一疗法能更显著地促进肿瘤消退。
实验部分
l 多标记免疫荧光数据采集:利用 TissueFAXS Plus 设备获取肝癌组织切片的多标记荧光成像数据,获取多种细胞标志物的表达位置。
Panel 1 : GPC3、DAPI、CD3、CD68、CD20
Panel 2: GPC3、DAPI、VIM、CD34
Panel 3: DAPI、VIM、FAP、PDGFRA
Panel 4:FAP、VIM、RUNX1、DAPI
Panel 5:PDGFRA、VIM、USF2、DAPI
l 细胞表型与空间分布分析:使用StrataQuest软件量化不同细胞亚群( CAF-FAP、CAF-C7、CD8+ T 细胞)的空间分布特征,验证单细胞测序和空间转录组的结果。
l 功能关联验证:通过成像分析确认关键细胞间的共定位关系,如 CAF-FAP 与 CD8_PDCD1 细胞的近距离分布、CAF-C7 与 Macrophage_SPP1 的相互作用,为 “炎症中心” 和 “伤口愈合中心” 的功能模型提供直观证据。

Fig 3 单细胞水平解析肝癌空间基质异质性

Fig 4 与基质原型相关的不同癌相关成纤维细胞亚群

Fig 6 肝癌基质中癌相关成纤维细胞与免疫细胞的协同互作