18 年
手机商铺
入驻年限:18 年
市场部
北京 丰台区
实验室仪器 / 设备、技术服务
生产厂商
公司新闻/正文
82 人阅读发布时间:2025-11-18 14:38
三阴性乳腺癌(TNBC)是乳腺癌(BC)中侵袭性最强的亚型。TNBC 具有高转移率、高远处复发率、缺乏特异性治疗靶点且易产生耐药性的特点,这与其不同于其他乳腺癌亚型的独特肿瘤微环境(TME)密切相关。
肿瘤微环境是肿瘤细胞赖以生存和发展的复杂环境,主要由肿瘤细胞、基质细胞及组织、微血管和各类趋化因子构成。肿瘤微环境的存在会增强肿瘤细胞的增殖、侵袭、转移能力及免疫逃逸能力,进而阻碍 TNBC 的抗肿瘤应答。
建立基于微环境细胞(MCs)浸润的预后预测模型,并探索三阴性乳腺癌(TNBC)的新治疗策略,具有重要意义。

陆军军医大学西南大学干细胞与再生医学科在Journal of Translational Medicine上发表题为“The microenvironment cell index is a novel indicator for the prognosis and therapeutic regimen selection of cancers”文章。
本研究基于批量 RNA 测序数据,采用 xCell 算法对三阴性乳腺癌(TNBC)微环境中的细胞结构进行量化分析。通过LASSO-Cox回归分析构建微环境细胞指数(MCI)。随后,利用单细胞 RNA 测序(scRNA-seq)、空间转录组学(SRT)及多重免疫荧光(mIF)染色分析对 MCI 进行验证,并在荷瘤小鼠中探究 MCI 的作用机制。
微环境细胞指数(MCI)由 6 种微环境细胞(MCs)构成,该指数可精准预测三阴性乳腺癌(TNBC)患者的预后。单细胞 RNA 测序(scRNA-seq)、空间分辨转录组学(SRT)及多重免疫荧光(mIF)染色分析均验证了这 6 种细胞的存在及其比例分布。此外,结合这 6 种微环境细胞的空间分布特征,研究构建了 MCI 增强模型(MCI-e),该模型对三阴性乳腺癌患者预后的预测准确性更高。更重要的是,在微环境细胞指数高表达(MCIhigh)的三阴性乳腺癌患者中,其癌细胞内的胰岛素信号通路处于激活状态,而抑制该通路可显著延长荷瘤小鼠的存活时间。
本研究结果表明,微环境细胞(MCs)浸润可作为三阴性乳腺癌(TNBC)患者预后评估及治疗方案选择的新型指标。
实验部分
Tissue Cytometry技术为研究提供多维度的组织成像与定量分析支持,助力验证微环境细胞指数(MCI)及优化预后模型。
1. 组织成像数据采集
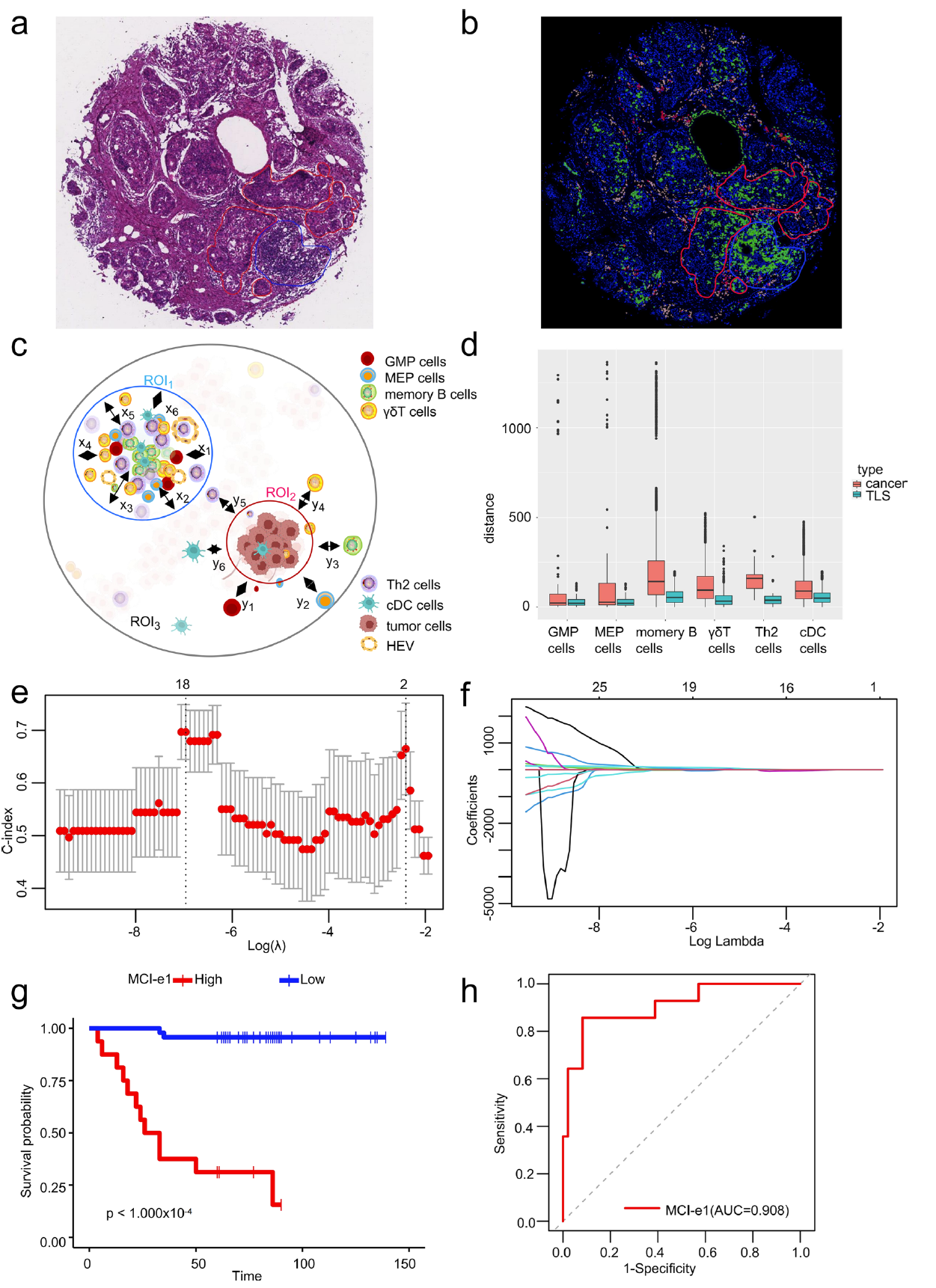
利用 TissueFAXS 平台获取65 例 TNBC 组织多重免疫荧光(mIF)染色后的组织图像。
Panel 1: CD38, CD34, CD45RA, CD27, CD19
Panel 2: CD3, IL4, CD64, CD11c, CD4, CD8
2 细胞定量与分型分析
通过 StrataQuest 软件实现精准的细胞识别、计数及分型:
基于 DAPI 染色的细胞核识别技术,区分单个细胞,根据不同通道蛋白的表达特性识别蛋白染色信号,并依据荧光强度与荧光面积设定阳性细胞划分的阈值。
定量分析每个点中六种核心微环境细胞的数量及占比,验证了 MCI 涉及细胞的存在与比例分布。
3. 空间分布特征解析
结合 HE 染色结果,通过 StrataQuest 软件圈出感兴趣区域(ROIs),量化细胞空间相关参数:
分析六种细胞与肿瘤巢、三级淋巴结构(TLS)的距离、浸润密度等特征。
为构建 MCI 增强模型(MCI-e)提供关键空间参数,提升预后预测的准确性。
4. 预后模型验证支撑
通过Tissue Cytometry技术获得的蛋白水平细胞定量数据及空间特征数据,直接用于:
验证 MCI 在蛋白层面的预后价值,确认 MCI 高表达与 TNBC 患者不良预后相关。
筛选 21 个预后相关空间特征,构建 MCI-e1、MCI-e2、MCI-e3 模型,使预测 AUC 最高达 0.934,显著优于原始 MCI 模型。

Figure 4 验证 MCI 涉及的 6 类微环境细胞(MCs)在 TNBC 组织中的存在与比例

Figure 5 解析 6 类 MCs 在 TNBC 组织中的空间分布特征
Figure 6 构建 MCI-e1 模型并验证其预后准确性