18 年
手机商铺
入驻年限:18 年
市场部
北京 丰台区
实验室仪器 / 设备、技术服务
生产厂商
公司新闻/正文
201 人阅读发布时间:2025-11-12 17:05
相关研究强调了 PD-1 + 调节性 T 细胞(Treg)/PD-1+CD8+T 细胞比值在预后预测中的作用。然而,该比值与三级淋巴结构(TLS)在晚期胃癌患者预后及对新辅助治疗或转化治疗响应中的关联尚不明确。

上海交通大学医学院附属仁济医院胃肠外科团队在Journal of Translational Medicine发表题为Association of PD-1 + Treg/PD-1 + CD8 ratio and tertiary lymphoid structures with prognosis and response in advanced gastric cancer patients receiving preoperative treatment文章。研究强调,PD-1 + 调节性 T 细胞(Treg)/PD-1+CD8+T 细胞比值联合三级淋巴结构(TLS),与晚期胃癌患者的预后及术前治疗响应显著相关。这些指标有望阐明晚期胃癌患者的免疫平衡状态,并能精准指导后续的治疗策略。
首先,本研究收集了仁济医院 68 例胃癌患者的新鲜术后样本,同时进行免疫细胞浸润分析及临床预后分析。随后,针对 38 例新辅助治疗后不同响应情况的胃癌患者,进一步系统评估其肿瘤标本的流式细胞术分析结果及 TLS 表达情况。此外,建立包含 10 例治疗前后标本完全匹配患者的仁济转化治疗队列,对其进行 RNA 测序分析和多重免疫组化(mIHC)检测,并根据治疗响应差异进一步比较相应的 TLS 评分及免疫细胞浸润情况。
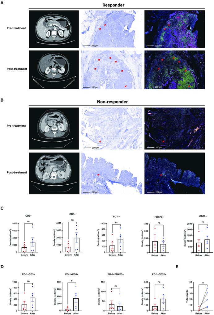
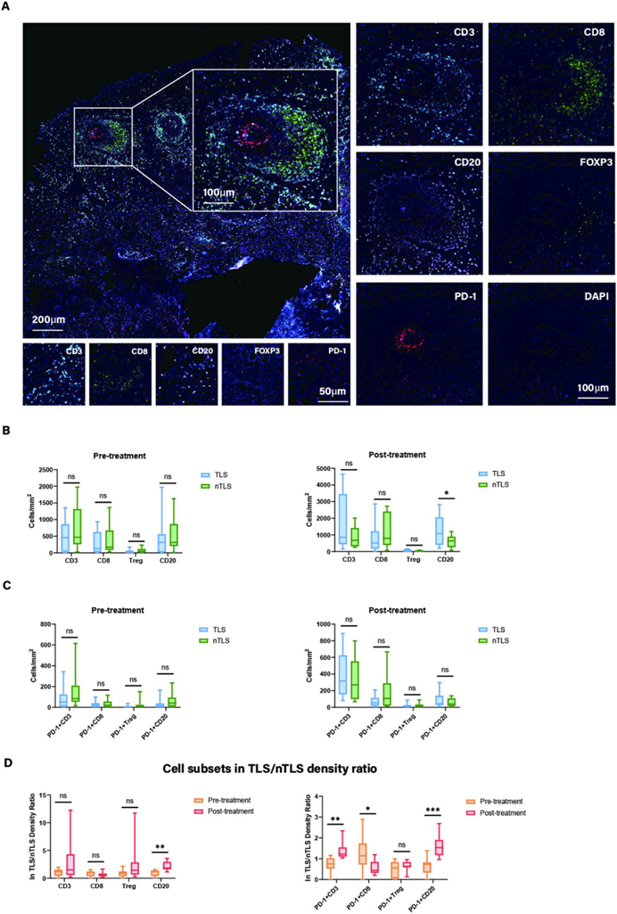
总体而言,PD-1+Treg/PD-1+CD8 比值 > 1 可作为晚期胃癌患者预后的独立预测指标。此外,PD-1+Treg/PD-1+CD8 比值 < 1 且 TLS 高表达,提示晚期胃癌患者对新辅助治疗的响应更佳、生存期更长。另外,在完全缓解(CR)亚组中,PD-1+Treg/PD-1+CD8 低表达且 TLS 阳性(PD-1+Treg/PD-1+CD8low & TLS+)组可预测更长的无进展生存期(PFS)。在转化治疗后的响应组中,PD-1+CD8+T 细胞数量显著增加,且这种增加主要发生在三级淋巴结构(TLS)之外。同时,正如我们所观察到的,三级淋巴结构(TLS)也被显著激活。
实验部分
l 通过 TissueFAXS 成像系统和 StrataQuest 软件,实现肿瘤组织中 CD3、CD8、PD-1、FOXP3 等标志物的多色免疫荧光(mIHC)成像与分析。
l 精准量化 PD-1+Treg、PD-1+CD8+T 细胞等关键免疫细胞的密度及比例,为 PD-1+Treg/PD-1+CD8 比值的计算提供数据。
l 基于软件的全景扫描和形态学分析功能,明确 TLS 的定位、数量及分布(肿瘤内或肿瘤边缘)。
l 按淋巴细胞聚集程度对 TLS 进行评分(0-3 分),区分高 / 低表达组,为分析 TLS 与治疗响应、预后的关联提供标准依据。
l 测量 TLS 与肿瘤细胞的最近距离,以及 PD-1 + 细胞与 CD8+、CD20 + 细胞的胞间距离。
l 揭示治疗后 PD-1+CD8+T 细胞主要在 TLS 外浸润的关键特征,为免疫微环境重塑机制提供空间证据。

Figure 3 PD-1 + 调节性 T 细胞(Treg)/PD-1+CD8+T 细胞比值及三级淋巴结构(TLS)与晚期胃癌患者新辅助治疗响应及生存期的相关性

Figure 4 响应组与非响应组患者的代表性计算机断层扫描(CT)图像及荧光图像

Figure 5 三级淋巴结构(TLS)内外免疫细胞亚群的分布