18 年
手机商铺
入驻年限:18 年
市场部
北京 丰台区
实验室仪器 / 设备、技术服务
生产厂商
公司新闻/正文
164 人阅读发布时间:2025-11-04 17:17
CD47 / 信号调节蛋白 α(signal-regulatory protein α,SIRPα)信号通路可使恶性细胞逃避巨噬细胞介导的吞噬作用,这为通过免疫检查点阻断实现癌症治疗提供了极具潜力的策略。然而,临床研究揭示了该策略存在包括贫血在内的多种安全风险,因此其应用一直备受争议。

2025年10月,中国药科大学于烨教授、上海中医药大学樊瀛哲共同通讯在Advanced Science发表题为“Cancer Immunotherapy via Disruption of Integrin αvβ3 and CD47 Costabilization on Cancer Cell Surface”文章。
本研究提出了一种 CD47-SIRPα 免疫检查点治疗方案:通过选择性干扰癌细胞表面 CD47 与整合素 αvβ3 的共稳定作用(红细胞表面不存在该现象),来减轻贫血副作用。对 119 例临床乳腺癌组织样本进行的多重免疫荧光分析证实了这种共稳定作用的存在。
研究团队设计的工程化肽 PSFL-NK13 能有效破坏这种共稳定作用,不仅可增强巨噬细胞的吞噬能力、延缓肿瘤生长,还不会引发贫血或促进血管生成。
综上,本研究证实了癌细胞膜上整合素 αvβ3 与 CD47 之间存在稳定的相互作用,且该作用会助力癌细胞逃避免疫监视;同时表明,以这种相互作用为靶点,有望为多种肿瘤治疗提供更安全的治疗策略。
实验部分
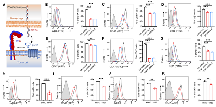
Tissue Cytometry技术在文中用于临床乳腺癌组织样本的单细胞水平分析,辅助验证整合素 αvβ3 与 CD47 在肿瘤细胞表面的共表达特征。
l 样本成像与数据采集:借助TissueFAXS Spectra 多光谱成像系统,对包含 119 例乳腺癌组织和 32 例癌旁 / 正常组织的组织芯片进行扫描,获取多重免疫荧光染色后的图像数据。
Panel: αvβ3、CD47、CD68、CK、DAPI。
l 单细胞水平分析:利用StrataQuest软件对成像数据进行单细胞层面的定量分析。识别单细胞,筛选有效细胞,再以 αvβ3 和 CD47 的荧光强度为依据,划分双阳性细胞群体,最终统计肿瘤实质细胞、间质细胞及正常 / 癌旁组织中 αvβ3⁺/CD47⁺细胞的比例。
l 核心结论支撑:分析证实,乳腺癌组织实质细胞中 αvβ3 与 CD47 的共表达比例显著高于间质细胞和正常 / 癌旁组织,为 “αvβ3 与 CD47 在肿瘤细胞表面存在共稳定作用” 这一核心发现提供了直接的临床样本证据。

Figure 1 CD47 与整合素 αvβ3 在肿瘤细胞及临床乳腺癌样本中的共表达

Figure 1S 119 例乳腺癌临床样本及 32 例相应癌旁组织或正常组织的多重荧光免疫组化染色

Figure2 整合素 αvβ3 或 CD47 在癌细胞表面的表达降低,会显著减少另一种蛋白在癌细胞表面的存在量