CELL|TissueFAXS SL Q+再次助力MIT McGovern神经环路机制研究
401 人阅读发布时间:2022-10-26 15:04
大脑回路(brain circuit),又指神经环路(neural circuit),指大脑神经元相互连接而形成的大脑网络的电活动路径。我们大脑中有860亿个神经元,它们相互连接,每个神经元大约有10,000个输入连接。因此,大脑回路是从一个神经细胞移动到另一个神经细胞、再到另一个神经细胞时所遵循的电活动路径。
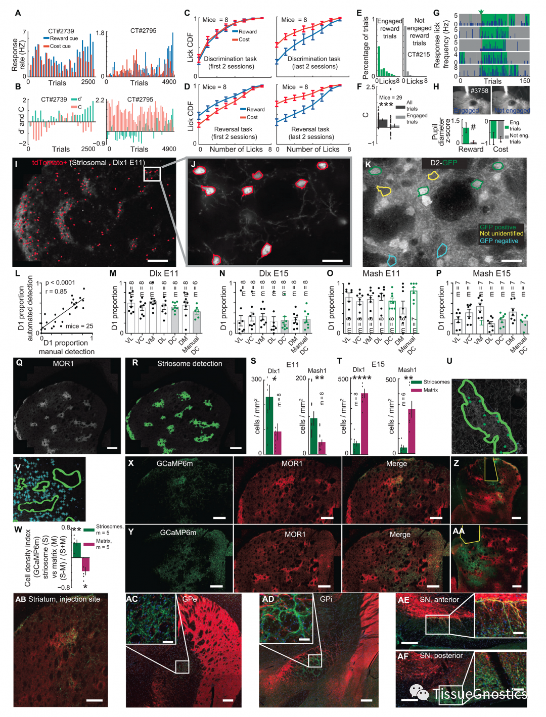
纹状体是基底神经节的关键输入、输出结构,同时也是运动和动机行为调节输出环路的起源。该脑区神经元主要为投射的多棘神经元(SPN),几乎负责所有的输出。根据解剖学位置和化学物质的不同,进一步区分为核小体(striosomes)和基质(matrix )两部分。
目前研究表明SPN的核小体和基质之间突触连接较少。SPN的核小体直接投射到中脑黑质致密部的多巴胺神经元、外侧僵核,参与调控奖赏、决策动机、价值相关的学习等行为。
来自麻省理工学院麦戈文脑研究所的Ann M. Graybiel团队在Cell杂志上发表文章。作者通过对健康老龄小鼠和亨廷顿氏病 (HD)小鼠模型在效价辨别学习过程中决策制定的神经生物学分析,揭示了由小白蛋白中间神经元 (PV)调节的纹状小体回路支持价值导向的辨别学习和参与的能力,并证明这些回路在衰老和HD背景下会受到不同程度的损伤。皮层PV能神经元投射到纹状体的亚区核小体的兴奋性输入环路在动机学习行为中发挥关键作用。
研究人员通过动物实验模拟出趋避冲突行为:给小鼠两种不同的声音刺激,其中一种伴随着奖励,舔舐的次数越多,给与的糖水越多;另一种则伴随着轻微的负向刺激,舔舐的次数越多,灯光越亮。经过一段时间后小鼠逐渐学会了,在听到第一种声音刺激时,小鼠学会了多舔舐,它们会得到更多的糖水;在听到第二种声音刺激时,光线不会那么亮。
通过分别向核小体品系小鼠(Mash1(Asc1)-CreER)和基质品系小鼠(Dlx1-CreER)的纹状体区域注射钙离子指示剂,发现在上述学习过程中核小体神经元的钙离子活动明显高于基质的钙离子活动。
本实验共利用TissueGnostics两种型号系统,
对VGLUT1/GFP/PV/MOR1四联染色、mHTT/GFP/PV三联染色、GFP/mCherry/MOR1三联染色的D1/D2-GFP和Mash1/Dlx1鼠系杂交后代样本,使用TissueFAXS SL Q+系统63X油镜(1.4NA)进行获取。总计扫描超过589个组织区域,Z-planes 2628层(Z-stack 25层,步进1μm)
TissueFAXS SL Q+系统拥有高速的高分辨转盘成像模块,结合自动化的对焦算法及自动化的高通量玻片加载设备,对样本进行预览后获得目标样本ROI区域并移除空白区域,再进行高倍物镜下的全景图像获取。TissueFAXS的延伸聚焦功能,允许研究者获得厚组织样本的多层拟合图像。
与DREADD实验相关的染色,均使用TissueFAXS PLUS 系统进行图像获取。
TissueFAXS PLUS系统可以一次允许放8张标准玻片,或者4张双倍大小玻片,利用2.5X物镜对图像进行全景预览后,获得目标ROI(背中央纹状体)区域,并通过4个通道(DAPI/FITC/CY3/CY5)进行图像获取。TissueFAXS系统可以对扫描完的图像自动进行对焦质量验证,当验证结束后转移到外部储存器储存。

Fig.1 激活或抑制核小体神经元活性后小鼠动机学习行为的变化
HD表达GCaMP6m的纹状体神经元(绿色)中存在突变的亨廷顿蛋白(mHTT)(粉红色),但CT小鼠中不存在。

Fig.3 (A–C)通过识别GCaMP6m标记(绿色)和PV puncta(红色)确定核小体(A)和基质(B)中的Peri-somatic PV puncta(粉红色)。

Fig.1(S) 行为学实验补充数据。