18 年
手机商铺
入驻年限:18 年
市场部
北京 丰台区
实验室仪器 / 设备、技术服务
生产厂商
公司新闻/正文
186 人阅读发布时间:2022-10-26 15:56
创伤性脑损伤
创伤性脑损伤(Traumatic Brain Injury,TBI)是神经外科常见危重病,病死率和致残率居各类创伤之首。TBI 后常伴随脑内微循环障碍,被公认为是TBI 后继发性脑损害的关键环节和影响神经功能恢复的重要因素。
针灸是一种古老的中药疗法,目前已在世界范围内被广泛用于多种疾病的治疗。并且,世界卫生组织认为针灸可以改善术后恢复,骨关节炎,偏头痛,关节痛,中风和创伤后应激障碍。
手十二井穴刺络放血疗法作为中医传统急救措施,对多种神经疾病患者的颅内血流动力学具有双向调节作用。多项临床研究证实,井穴放血在临床对于一 氧 化 碳中毒和创伤性脑梗死患者均有确切疗效。对于 TBI 患者昏迷促醒以及伤后的功能恢复具有积极作用。
尽管人们为开发有效的治疗方法付出了许多努力,目前尚未有足够有效的干预措施可改善TBI发病机理和进展。
TBI引起的昏迷是包括死亡在内的不良临床预后的关键因素。当脑干网状结构上行激活系统抑制,或丘脑的非特异性投射系统受损,或两侧大脑皮质广泛性损害时,觉醒状态减弱,意识内容减少或改变,即可造成意识障碍。因此,神经刺激剂通常通过外科手术植入脑干或脊髓中以诱导刺激,从而促进昏迷患者的意识。尽管一些先导性临床试验表明这些手术方法有些有效,但只有在患者生命体征稳定后才能进行。因此,仍然需要安全和实用的治疗策略,使施救者可以紧急应用。

2021年1月,天津中医药大学针灸学院郭义、徐枝芳教授课题组利用手十二井穴(HTWP)刺络疗法对创伤性脑损伤(TBI)昏迷的影响,探讨刺络疗法在TBI中的脑保护作用。该文章发表在Frontiers in Cellular Neuroscience杂志上。
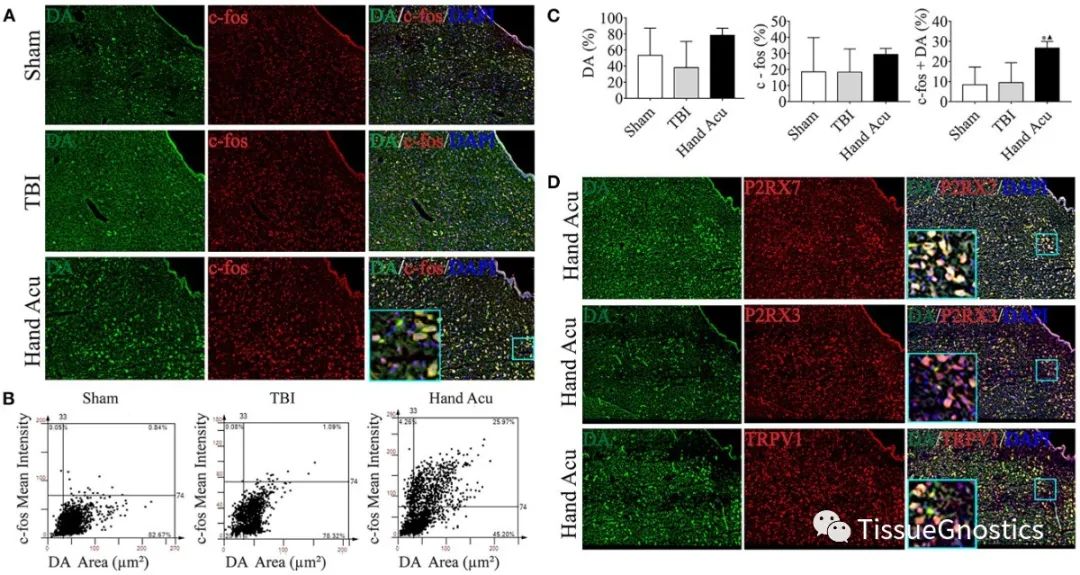
基因芯片结果显示,HTWP针灸主要激活了调节神经元投射(P2rx7,P2rx3,Trpv1,Tacr1和Cacna1d),蛋白质分泌(Exoc1,Exoc3l1,Fgb和Fgr)以及中脑中央灰质(vPAG)中的多巴胺(DA)受体D3(Drd3)的基因,其中P2rx7的表达率更加明显。针灸还增加了DA和P2RX7神经元的表达和兴奋性,并且DA神经元在vPAG中表达了P2RX7,P2RX3和TRPV1。脑室内加用P2RX7,P2RX3或TRPV1拮抗剂可阻断针灸引起的知觉,随后将P2RX7拮抗剂注入vPAG核也可抑制这种作用。
研究结果提供了针灸通过vPAG中表达P2RX7的DA神经元减轻TBI诱导昏迷的证据,从而揭示了HTWP针灸改善TBI临床疗效的细胞和分子机制。
实验部分
利用TissueGnostics公司TissueFAXS系统对兔脑组织样本进行全景成像和TissueQuest组织流式定量分析。
1. 通过TG准确的细胞识别算法在DAPI染色通道上识别所有细胞核,借助组织流式的二维散点图射门圈选方法可以排除细胞碎片及黏连细胞。
2. 分别针对Alexa Fluor 488和Alexa Fluor 594表达的亚细胞定位,以细胞核为核心,对其染色区域进行形态学识别,分别获得其染色面积及平均像素强度。
3. 利用组织流式定量技术的正反向回溯功能,结合层层圈门的方法确定单个通道和双通道共标Marker的阳性率阈值。

Fig.1(D–F)c-fos平均染色强度和面积,对照组、HTWP针灸TBI组和无HTWP针灸组P2RX7,P2RX3和TRPV1的共定位定量分析。

Fig.2 (B-C)c-fos平均染色强度和面积(um2),对照组、HTWP针灸TBI组和无HTWP针灸组的共定位定量分析。