18 年
手机商铺
入驻年限:18 年
市场部
北京 丰台区
实验室仪器 / 设备、技术服务
生产厂商
公司新闻/正文
316 人阅读发布时间:2022-10-26 14:51
皮质的抑制作用是几种神经精神疾病的共同特征,例如精神分裂症,自闭症和智力障碍。但是,尚未完全理解其基本机制。
Nature Communications
2021年1月12日,华东师范大学殷东敏团队在Nature Communications 在线发表文章,揭示了精神分裂症大脑皮层去抑制的神经机制。


神经调节素1(Nrg1)是一种常见的精神分裂症风险基因。研究者们首先分析了精神分裂症患者的前额叶皮层基因表达数据库,发现Nrg1在精神分裂症患者的抑制性中间神经元内高表达。为了模拟精神分裂症患者脑内Nrg1的异常表达模式,研究人员制备了gtoNrg1小鼠,该小鼠特异性在抑制性中间神经元内过表达Nrg1。
通过对gtoNrg1小鼠进行了表型分析,发现其前额叶皮层在细胞、突触、神经网络和行为水平上均表现出与精神分裂症类似的皮层去抑制和过度兴奋的现象。研究人员还发现NRG1的胞内段可以与钠离子通道Nav1.1的胞内第1环相互作用,抑制了钠离子通道,从而使抑制性中间神经元兴奋性降低。在成年期关闭Nrg1的高表达,或激活抑制性中间神经元可以使gtoNrg1小鼠的大脑皮层功能恢复正常。
实验部分
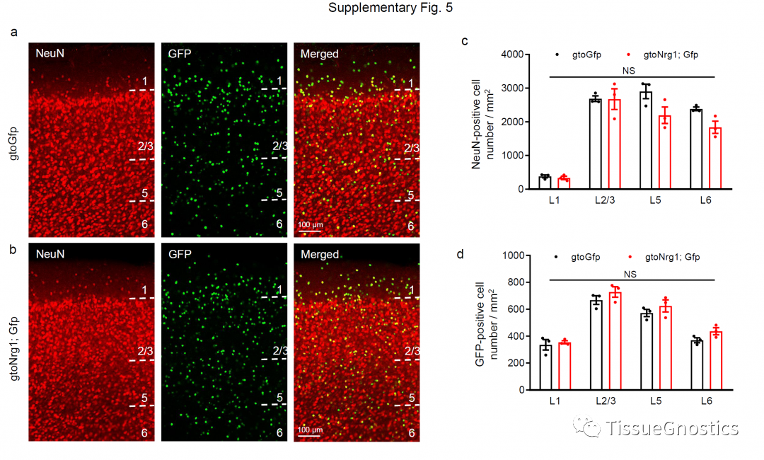
利用TissueGnostics公司TissueFAXS Plus ST系统(TissueQuest)对小鼠前额皮层组织样本进行组织流式定量分析。
Fig. gtoNrg1; Gfp小鼠的前额叶皮层中正常的皮层分层和神经元密度
a-b groGfp(a)gtoNrg1; Gfp(b)前额叶皮层中的NeuN和GFP标记的表达;
c groGfp和gtoNrg1; Gfp前额叶皮层NeuN阳性细胞密度的定量分析;
d groGfp和gtoNrg1; Gfp前额叶皮层GFP阳性细胞密度的定量分析。