6 年
手机商铺
入驻年限:6 年
张经理
上海 宝山区
细胞库 / 细胞培养、论文服务、试剂、实验室仪器 / 设备、技术服务、医疗器械、耗材
生产厂商 经销商 代理商 科研机构
技术资料/正文
111 人阅读发布时间:2025-07-11 10:52
瑞香狼毒根大环二萜类化合物通过STAT 1/S100 A9信号通路减轻咪喹莫特诱导的银屑病样炎症
各位读者好,今天为大家带来一篇使用整合网络药理学、分子对接、细胞热转移测定 (CETSA)、药物亲和力响应靶点稳定性(DARTS)、
表面等离子共振(SPR)等策略来研究瑞香狼毒乙酸乙酯提取物(SA)在银屑病中的作用、潜在靶点和机制的高分文章,是由上海中医
药大学附属岳阳中西医结合医院和福建中医药大学药学院团队2025年4月在Br J Pharmacol发表的,题为“Macrocyclic diterpenoids from
Stellera chamaejasme roots alleviate imiquimod‐induced psoriasiform inflammation via STAT1_S100A9"。发现荷叶瑞香狼毒
乙酸乙酯提取物stellchamain A(SA)可改善咪喹莫特诱导的银屑病样症状,为银屑病治疗提供了新的潜在药物。

发表杂志:
《British Journal of Pharmacology》(《英国药理学杂志》,简称Br J Pharmacol)是国际药理学领域的quan威期刊之一,
主要发表药理学基础研究和转化研究的高质量成果。由英国药理学会(British Pharmacological Society)于1946年主办,
具有悠久的学术历史。

2024 年影响因子:7.7
ISSN:1476-5381
中科院分区:在中科院最新升级版分区表中,大类学科为医学 2 区,小类学科药学也为 2 区。
发文量:根据科研通数据显示,其每年出版文章数约为 344 篇。另外,在 2023-2024 年期间,发文量较多的机构有伦敦大学(90 篇)、
诺丁汉大学(68 篇)等,发文量较多的国家是英国(406 篇)。
发表成本:非开放获取(OA)方式无版面费,若选择开放获取出版,OA 费用为 4200 美元,约合人民币 26675 元。
审稿周期:审稿周期一般为 2-6 个月左右,具体时间因稿件情况而异。
《British Journal of Pharmacology》凭借其悠久的历史、严格的审稿标准和广泛的学科覆盖,成为药理学领域研究者发表
高质量成果的重要平台。无论是基础机制探索还是药物开发研究,该期刊都为推动全球药理学发展发挥着关键作用。
研究背景:
银屑病是一种多系统炎症性疾病,影响患者生活质量,现有免疫治疗药物存在副作用等问题。瑞香狼毒是传统中药,对治疗银屑病
有潜在效果,其含有的二萜类化合物具有多种药理活性。此前研究发现瑞香狼毒乙酸乙酯提取物可抑制角质形成细胞活力,
本研究旨在分离鉴定其化合物,探究瑞香狼毒乙酸乙酯提取物stellchamain A(SA)治疗银屑病的作用机制,
为瑞香狼毒治疗银屑病提供科学依据。
本文从瑞香狼毒根部分离出10种二萜类化合物,其中新化合物stellchamain A(SA)表现出显著的抗银屑病活性。
研究通过体外细胞实验和体内小鼠模型,证实SA能抑制IL - 17A诱导的细胞增殖和凋亡,减轻咪喹莫特诱导的银屑病样症状。
网络药理学和分子生物学研究表明,SA通过IL - 17A/STAT1/S100A9信号通路发挥作用,为银屑病治疗提供了新的潜在药物。
研究框架:
1. 提出问题
基于银屑病现状及瑞香狼毒治疗潜力,提出探究SA治疗银屑病机制的问题。
2. 研究框架
体外研究SA对IL - 17A处理的HaCaT细胞的作用,体内用咪喹莫特诱导银屑病小鼠模型评估SA效果,结合网络药理学等方法探究作用机制。
3. 研究方法
采用柱色谱分离化合物,NMR鉴定结构,CCK - 8和TUNEL等检测细胞活性和凋亡,用网络药理学、SPR等研究SA与靶点相互作用。
4. 分析数据
用Prism 8.4软件进行单因素或双因素方差分析,以p < 0.05为差异有统计学意义。
5. 得出结论
研究发现SA能靶向结合STAT1并影响其在Ser727位点的磷酸化,从而减少下游S100A9转录,抑制细胞增殖并诱导凋亡。在体内SA可
使T细胞亚群恢复平衡,减少炎症细胞浸润,改善免疫微环境,缓解银屑病症状,为SA作为银屑病潜在治疗药物提供了科学依据。


潜在机制示意图
结果解析:
1. 瑞香狼毒中化合物1-10分离及其活性筛选
化合物分离鉴定:从瑞香狼毒中分离出10种二萜类化合物,包括新化合物SA(1)和9种已知化合物(2 - 10),并对SA进行了详细的
结构鉴定,包括其平面结构、相对构型和绝对构型。
细胞活性筛选:评估了这些化合物对IL - 17A处理的HaCaT细胞活力和凋亡的影响。结果显示SA对IL - 17A诱导的HaCaT细胞增殖具有
最佳抑制活性,且呈剂量依赖性地诱导细胞凋亡。

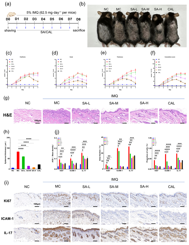
2. SA改善IMQ诱导的银屑病样皮肤病变
体内治疗效果:在IMQ诱导的小鼠银屑病模型中,SA能改善银屑病样皮肤病变,表现为红斑变淡、皮肤变光滑、鳞屑减少。
病理特征改善:PASI评分表明SA具有良好的治疗效果。H&E染色显示SA可减少表皮增厚、角化不全和血管周围炎症细胞浸润。
IHC分析显示SA处理组中Ki67、ICAM - 1和IL - 17阳性角质形成细胞数量明显低于模型组,高剂量SA组效果优于阳性对照组CAL。

3. IHF染色证实SA对T细胞亚群的调节
T细胞亚群调节:IHF染色结果显示,SA组中CD3/CD4、CD3/CD8、FOXP3/CD4和IL - 17A/RORγ细胞的比例明显低于模型组,
表明SA可调节T细胞亚群平衡,抑制IMQ诱导的炎症反应。

4. SA抗银屑病作用靶点的网络药理学预测
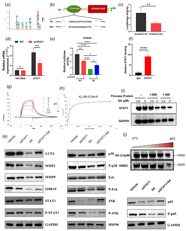
网络药理学预测:通过网络药理学分析,发现SA的靶点与GSE13355数据集中的差异表达基因有显著重叠,S100A9、STAT1和LCN2得分较高,
提示SA可能通过靶向这些基因发挥治疗作用。
信号通路和免疫浸润:GO和KEGG分析表明SA主要影响先天免疫反应,作用于IL - 17信号通路。预测STAT1是调节S100A9转录的转录因子,
分子对接显示SA可与STAT1结合。免疫浸润相关性分析表明STAT1和S100A9与多种免疫细胞相关,推测SA通过结合STAT1抑制S100A9转录
,影响下游免疫浸润。

5. SA通过阻断STAT1和S100A9抑制HaCaT细胞分化
信号通路验证:通过多种实验验证了SA通过IL - 17A/STAT1/S100A9信号通路抑制促炎细胞因子的表达。Luciferase报告基因实验表明STAT1
可结合S100A9的启动子区域,促进其转录。
直接结合验证:SPR分析显示SA与STAT1的KD值为9.24 nM,DARTS和CETSA实验进一步证实SA与STAT1直接相互作用。WB和IFC实验表明
SA可直接结合STAT1,影响下游S100A9表达,抑制IL - 17信号通路的激活,从而减轻炎症。

6. SA对IL-17 A诱导的HaCaT细胞银屑病样皮损的抑制作用与IL-17 A信号通路的调节有关
信号通路变化:WB和IFC实验验证了在STAT1 siRNA干扰和SA干预下,IL - 17信号通路的变化。结果显示SA单独处理可显著
降低S100A9、STAT1、p - STAT1等蛋白的表达水平,而在siSTAT1 + SA组中,这些蛋白水平部分恢复,表明SA可直接结合STAT1,
影响下游S100A9表达,抑制IL - 17信号通路的激活,减轻炎症。

7. SA对IMQ诱导银屑病小鼠T细胞亚群表达的调节作用
免疫浸润调节:在IMQ诱导的小鼠银屑病模型中,SA可减少Th17细胞、滤泡辅助性T细胞、M1巨噬细胞、活化树突状细胞
和中性粒细胞的浸润,增加调节性T细胞的浸润,表明调节免疫失调是SA缓解银屑病的潜在机制。

研究结论:
SA通过靶向STAT1结合,减少下游S100A9转录,抑制细胞增殖和诱导凋亡,重新平衡T细胞亚群,减少炎症细胞浸润,改善免疫微环境,
减轻小鼠银屑病症状。
研究的创新性:
shou次发现新的大环二萜类化合物SA,具有du特抗银屑病特性,明确其靶向STAT1通路及结合亲和力,拓展了治疗潜力。
研究的不足之处:
采用急性银屑病模型,无法评估SA对慢性银屑病的作用;体内实验剂量不能直接转化为临床剂量;未验证SA与STAT1结合位点;
网络药理学存在不确定性。
研究展望:
后续可建立慢性银屑病模型评估SA效果;进一步验证体内剂量用于临床;明确SA与STAT1结合位点;结合其他研究方法减少
网络药理学不确定性;探索SA对其他皮肤疾病的治疗作用。
研究意义:
本研究为银屑病治疗提供新的潜在药物,揭示SA作用机制,为开发具有免疫调节作用的治疗策略提供新见解。有望改善银屑病患者症状,
提高患者生活质量,具有重要的临床应用前景。