Cell Stem Cell 封面文章:中国科学院/复旦大学等提出抑郁症治疗新方法
2025-10-26 18:00点击次数:16
关键词:2025 年 8 月 11 日 Cell Stem Cell 以封面文章的形式在线发表了题为「人干细胞来源的 A10 多巴胺能神经元能够特异性整合进小鼠神经环路并改善抑郁样行为」(Human stem cell-derived A10 dopaminergic neurons specifically integrate into mouse circuits and improve depression-like behaviors)的研究论文。该工作由中国科学院脑科学与智能技术卓越创新中心(神经科学研究所)陈跃军研究组和复旦大学脑科学研究院熊曼研究组合作共同完成。
该研究首次建立了人多能干细胞高效定向分化为 A10 多巴胺能神经元亚型的新方法,解析了 A10 多巴胺能神经元亚型特化的潜在机制。研究发现,移植的人干细胞来源的 A10 多巴胺能神经元能够特异性整合入成年小鼠神经环路,重建奖赏相关多巴胺神经环路,并显著改善小鼠的抑郁样与焦虑样行为。这项研究为抑郁症等精神类疾病的细胞替代疗法提供了新思路。

抑郁症是 21 世纪最常见、最具全球性影响力的精神类疾病之一,预计到 2030 年将成为全球疾病负担的前三大致因。尽管现有抗抑郁药物在临床上广泛应用,但仍有约三分之一的患者属于难治型抑郁症(TRD),对现有药物治疗反应不佳。抑郁症患者所表现的快感缺失、焦虑障碍等核心症状与 A10 多巴胺能神经元调控网络密切相关。
A10 多巴胺能神经元位于中脑腹侧被盖区(VTA),其轴突主要投射至伏隔核、杏仁核、嗅球节以及前额叶皮层等脑区,参与奖赏、动机、认知等多种大脑高级功能。A10 多巴胺能神经元亚型功能紊乱被认为与抑郁症、精神分裂症等多种精神疾病密切相关。尽管基于人多能干细胞(hPSCs)分化的 A9 多巴胺能神经元亚型已应用于帕金森病的细胞治疗并进入临床研究,针对 A10 亚型的体外分化却鲜有突破,其特异性分化机制与功能仍未明晰。因此,建立特异性 A10 多巴胺能神经元亚型的分化方法,并验证其在抑郁症病理模型中的功能作用,对难治型抑郁症等精神类疾病治疗策略的开发具有重要意义。
研究过程
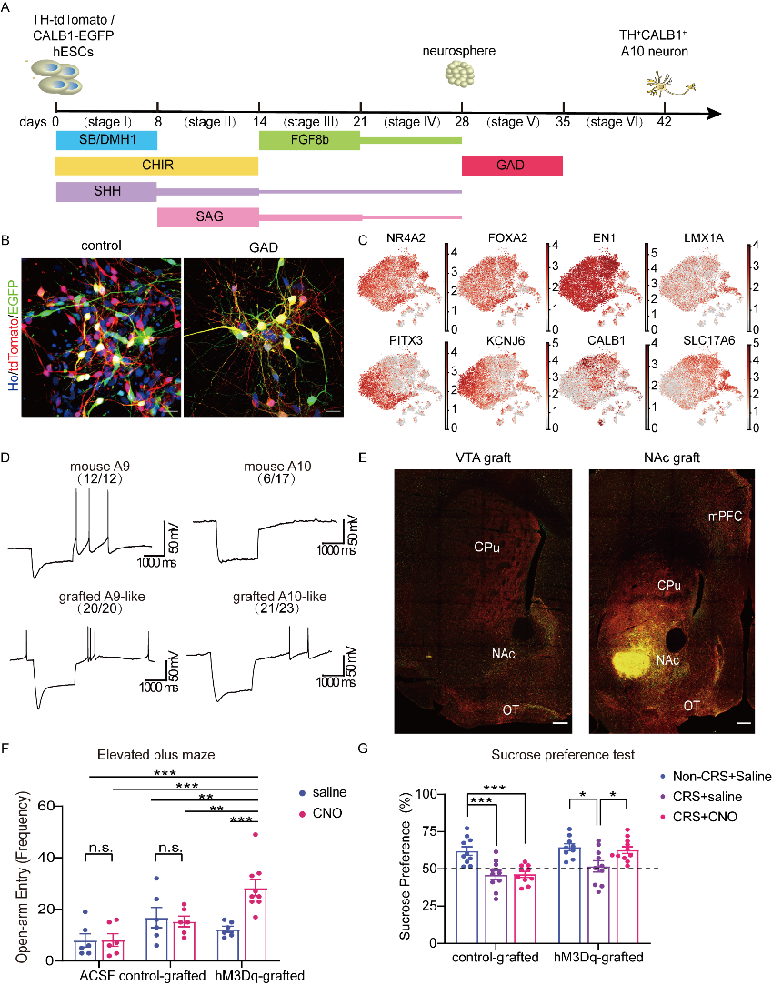
研究团队通过系统性筛选 A10 多巴胺能神经元亚型特化的关键信号调控因子,成功建立了高效诱导 hPSCs 分化为 A10 多巴胺能神经元亚型的体外分化体系(图 A-B),并揭示 Notch 信号通路对有丝分裂后 A10 亚型细胞特化具有重要作用。利用单细胞转录组测序与膜片钳电生理技术,研究人员从分子与功能层面对分化所得 A10 多巴胺能神经元的亚型特性进行了全面验证(图 C-D)。
研究人员发现无论将人源 A10 多巴胺能神经元移植至 VTA(原位移植)还是伏隔核(异位移植),移植细胞均能准确投射至内源 A10 亚型多巴胺神经元的靶标脑区,特异性整合入宿主神经环路(图 E)。这一结果表明,A10 多巴胺能神经元具有显著的亚型特异性与精准的神经环路整合能力。进一步研究发现,通过建立表达 HM3Dq 的化学遗传学工具细胞系,特异性激活移植的 A10 多巴胺能神经元后,移植小鼠在行为学实验中表现出显著的抗焦虑与抗抑郁表型。

图注:(A)A10 多巴胺能神经元分化方法示意图。(B)染色图显示 GAD 处理明显促进 A1O 多巴胺能神经元的分化。(C)单细胞转录组数据显示分化细胞高表达 A10 多巴胺能神经元的特征基因。(D)移植细胞呈现 A10 多巴胺能神经元电生理特性。(E)免疫荧光染色图显示原位和异位移植细胞具有相似的亚型特异性神经支配。(F-G)十字高架和蔗糖偏好实验表明,激活移植的 A10 多巴胺能神经元,移植小鼠表现出明显抗焦虑和抗抑郁行为。
该研究不仅建立了 A10 多巴胺能神经元亚型分化的新技术,也为难治性抑郁症等精神类疾病的治疗提供了全新策略和理论支撑。基于移植神经元精准环路重建的细胞治疗技术为神经及精神类疾病的新型治疗方案研发与药物开发,开辟了全新的思路与方向。
值得一提的是,该论文登上 Cell Stem Cell 封面。
在本研究中,严(Yan)等人建立了一套将人多能干细胞(hPSCs)分化为富含 A10 样亚型的中脑多巴胺能(mDA)神经元的实验方案。研究人员证实,这些由人多能干细胞诱导分化而来的 A10 样神经元,能够选择性整合到宿主神经环路中,并缓解类抑郁表型。
在封面图中,大脑处于阴影中的一半区域上覆盖着枯萎的藤蔓,象征着抑郁症患者特有的、受影响的精神状态;而移植的 A10 样多巴胺能神经元被描绘成播下的种子,它们「萌发生长」为成熟神经元,这些神经元定植后会释放多巴胺(以橙色圆点标示),最终使(受损的)精神状态得以恢复并焕发生机。

该研究由中国科学院脑智卓越中心博士严唯,博士后高琴琴在脑智卓越中心陈跃军研究员和复旦大学脑科学研究院熊曼研究员的共同指导下完成。周盈盈博士,许培博博士,谢连顺博士,游致文博士,章馨月博士,袁停利,冯斑,吴子彦博士,杨善争博士为本研究提供了重要帮助。该研究得到了科技部重点研发计划、基金委面上/杰青项目和上海市科委项目的资助。
来源:脑科学与智能技术卓越创新中心
如需代发文章宣传、新闻稿、招聘等,请后台回复【学术】添加小编
我们长期为科研用户提供前沿资讯、实验方法、选品推荐等服务,并且组建了 70 多个不同领域的专业交流群,覆盖神经科学、肿瘤免疫、基因编辑、外泌体、类器官等领域,定期分享实验干货、文献解读等活动。
添加实验菌企微,回复【】中的序号,即可领取对应的资料包哦~
【2401】论文写作干货资料(100 页)
【2402】国内重点实验室分子生物学实验方法汇总(60 页)
【2403】2024 最新最全影响因子(20000+ 期刊目录)
【2404】免疫学信号通路手册
【2405】PCR 实验 protocol 汇总
【2406】免疫荧光实验 protocol 合集
【2407】细胞培养手册
【2408】蛋白纯化实验手册
【2501】染色体分析方法汇总
【2502】国自然中标标书模板
【2503】WB 实验详解及常见问题解答
【2504】DeepSeek 论文写作常用口令
【2505】中国科学院期刊分区表(2025 年最新版)
【2506】期刊影响因子(2025 年最新版)
【2507】130 种实验室常用试剂配制方法(附全套资料)
【2508】常见信号通路
【2509】限制性核酸内切酶大全



本周
本月
本年
- 促销公告
- 更多 ›
你可能感兴趣的产品
- Stem Cell Set I-Stem Cell Set I
- STEM CELL FACTOR
- STEM CELL FACTOR
- Stem Cell Set I
- Stem Cell Set I
- Pluripotent Stem Cell MicroBeads/Pluripotent Stem Cell MicroBeads, human
- Stem Cell Differentiation
- MS STEM CELL PLURIPOTENCY
- STEM CELL KIT
- Stem Cell Set I
- Stem Cell Set I
- Stem Cell Factor/SCF蛋白 | Rat Stem Cell Factor/SCF Protein


