相关产品推荐更多 >
万千商家帮你免费找货
0 人在求购买到急需产品
- 详细信息
- 技术资料
- 免疫原:
Recombinant human SPTBN2 fragment (aa356-475)
- 亚型:
IgG
- 形态:
Liquid
- 保存条件:
Store as concentrated solution. Centrifuge briefly prior to opening vial. Store at 4ºC.
- 克隆性:
Monoclonal
- 标记物:
Unconjugated
- 适应物种:
Human
- 保质期:
12 months from the shipping date of the product.
- 抗原来源:
Human
- 目录编号:
GTX02717
- 级别:
Primary Antibodies
- 库存:
Available
- 供应商:
GeneTex
- 宿主:
Rabbit
- 应用范围:
WB, ICC/IF, IHC-P, FACS
- 浓度:
200 μg/ml (Please refer to the vial label for the specific concentration.)
- 靶点:
SPTBN2
- 抗体英文名:
SPTBN2 antibody [SPTBN2/2887R]
- 抗体名:
SPTBN2 抗体 [SPTBN2/2887R]
- 规格:
100 μg
ICC/IF analysis of HeLa cells using GTX02717 SPTBN2 antibody [SPTBN2/2887R].
Green : Primary antibody
Red : nuclear counterstain
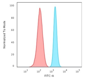
FACS analysis of HeLa cells using GTX02717 SPTBN2 antibody [SPTBN2/2887R].
Blue : Primary antibody
Red : Isotype control
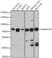
WB analysis of PANC-1 whole cell lysate using GTX02717 SPTBN2 antibody [SPTBN2/2887R].
风险提示:丁香通仅作为第三方平台,为商家信息发布提供平台空间。用户咨询产品时请注意保护个人信息及财产安全,合理判断,谨慎选购商品,商家和用户对交易行为负责。对于医疗器械类产品,请先查证核实企业经营资质和医疗器械产品注册证情况。
技术资料暂无技术资料 索取技术资料


![SPTBN2 antibody [SPTBN2/2887R]](https://img1.dxycdn.com/2022/0328/099/2532309679639700453-14.jpg)




![LHX3 antibody [24L36]](https://custom.dxycdn.com/trademd/upload/pic/2013/11/12/A1383891150.jpg!small.t.1)


