相关产品推荐更多 >
万千商家帮你免费找货
0 人在求购买到急需产品
- 详细信息
- 文献和实验
- 技术资料
- 免疫原:
Recombinant human BCL10 protein fragment (around aa122-168)
- 亚型:
IgG
- 形态:
Liquid
- 保存条件:
Store as concentrated solution. Centrifuge briefly prior to opening vial. Store at 4ºC.
- 克隆性:
Monoclonal
- 标记物:
Unconjugated
- 适应物种:
Human
- 保质期:
12 months from the shipping date of the product.
- 抗原来源:
Human
- 目录编号:
GTX02597
- 级别:
Primary Antibodies
- 库存:
Available
- 供应商:
GeneTex
- 宿主:
Rabbit
- 应用范围:
ICC/IF, IHC-P, FACS
- 浓度:
200 μg/ml (Please refer to the vial label for the specific concentration.)
- 靶点:
BCL10
- 抗体英文名:
BCL10 antibody [BL10/2988R]
- 抗体名:
BCL10 抗体 [BL10/2988R]
- 规格:
100 μg
ICC/IF analysis of PFA-fixed K562 cells using GTX02597 BCL10 antibody [BL10/2988R].
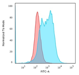
FACS analysis of PFA-fixed K562 cells using GTX02597 BCL10 antibody [BL10/2988R].
Blue : Primary antibody
Red : Isotype control
IHC-P analysis of human tonsil tissue section using GTX02597 BCL10 antibody [BL10/2988R].
风险提示:丁香通仅作为第三方平台,为商家信息发布提供平台空间。用户咨询产品时请注意保护个人信息及财产安全,合理判断,谨慎选购商品,商家和用户对交易行为负责。对于医疗器械类产品,请先查证核实企业经营资质和医疗器械产品注册证情况。
文献和实验Overview of Approaches to the Identification of Inhibitors of Cytokine Action
:297‐322. Depper, J.M., Leonard, W.J., Robb, R.J., Waldmann, T.A., and Greene, W.C. 1983. Blockade of the interleukin‐2 receptor by anti‐Tac antibody: inhibition of human
Phage‐Based Expression Cloning to Identify Interacting Proteins
, W., Sellers, W.R., DeCaprio, J.A., Ajchenbaum, F., Fuchs, C.S., Chittenden, T., Li, Y., Farnham, P.J., Blanar, M.A., Livingston, D.M., and Flemington, E.K. 1992. Expression cloning of a cDNA encoding a retinoblastoma‐binding protein with E2F
a subset of genomic DNA sequences of type 5'-(NNN )3 -3', whereas the 6ZF library would recognize a subset of genomic sequences of type 5'-(NNN )6 -3'. Given the zinc-finger domains used, both libraries were more likely to recognize (RNN)x -type sequences
技术资料暂无技术资料 索取技术资料







![GRASP1 antibody [N3C2], Internal](https://img1.dxycdn.com/2022/0328/656/9543442745064300453-14.jpg!wh200)
![TLR7 antibody [4F4]](https://img1.dxycdn.com/2022/0328/227/2378901355120500453-14.jpg!wh200)


