相关产品推荐更多 >
万千商家帮你免费找货
0 人在求购买到急需产品
- 详细信息
- 询价记录
- 文献和实验
- 技术资料
产品简介:
萤(荧)光素(Luciferase)是自然界中能够产生生物发光的酶的统称,其中最有代表性的是来自萤火虫体内(Firefly)和海肾(Renilla)体内的两类萤光素酶,分别命名为F-Luciferase和R-Luciferase。在荧光素酶的催化下,荧光素 底物可以高效的转变成氧萤光素,同时发出强烈的光。 鉴于此,研究者利用荧光素酶开发出一套极其灵敏且使用方便的基因报告系统。目前这一系统被广泛用于转录因子结合位点与启动子活性分析、RNA降解、信号转导、药物筛选、动物活体成像等领域。
服务推荐:
技术特点:
1、强大的学术支持团队协助设计科学合理的实验方案
2、极简的HB-infusion无缝克隆策略极大缩减载体构建周期
3、高效的LipoFiter转染试剂和病毒转导系统,确保结果稳定和可重复性
4、详细的原始数据和实验结果分析,确保结论清晰可靠
两种常用载体类型极其应用场景
pGL3-Basic---用于转录因子结合位点与启动子活性分析。把待分析启动子区段构建到F-Luciferase上游,和转录因子共转染分析F-Luciferase活性即可反应启动子的活性高低。该质粒通常需要结合持续性表达R-Luciferase的载体作为内参以校正不同样品之间转染的转染效率(参考案例一)。
psiCHECK2---miRNA与其靶点相关分析,包括miRNA靶基因验证(参考案例二A和B)、lncRNA (参考案例三)与circRNA (参考案例四)吸附miRNA验证等。需要把miRNA潜在结合靶点克隆到R-Luciferase (hRLuc) 3’UTR区域,然后与待测miRNA共同转染细胞内测定R-Luciferase活性高低,F-Luciferase (hLuc+)作为校正内参校正不同样品之间转染的转染效率。
技术路线:
经典应用案例一
LncRNA转录因子结合位点与启动子活性分析
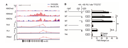
论文来源: Wang, P., et al. (2014). "The STAT3-binding long noncoding RNA lnc-DC controls human dendritic cell differentiation." Science 344(6181): 310-313.
本文是曹雪涛实验室在2014年发表在Science上一篇研究性论文。作者通过芯片鉴定出DC (树突状细胞)发育相关的一个lncRNA,命名为lnc-DC。同时高通量测序也发现了这条差异lncRNA的存在。进而作者通过Northern Blot验证了这条lnc-DC。由于lnc-DC极其特异和稳定地高表达在DC发育过程的某一时期,所以作者假设lnc-DC可能是和表观遗传学调控事件相关的。为了验证这一假设,作者通过染色体免疫沉淀结合测序的技术-CHIP-seq和qPCR发现lnc-DC的转录起始位点(TSS)附近富集了Pol II、H3K4me3和H3K27ac等蛋白(下图A),提示DC发育过程中表观遗传学变化与lnc-DC的转录增强事件相对应。进而作者通过序列分析发现在lnc-DC的转录起始位点附近(+44-+50)存在一个经典的PU.1结合位点。作者假设PU.1参与了lnc-DC的特异性表达。于是作者设计了如下实验进行了进一步的验证(下图B)。
作者把lnc-DC的启动子区段(-1447-+223)及其不同的突变体版本分别克隆到F-Luciferase表达框上游,然后和转录因子PU.1表达质粒或者空载体(Vector)共同转染到模式细胞系HEK-293T,通过测量荧光强度的变化间接反应转录活性的高低。最终证明转录因子PU.1通过经典结合位点(+44-+50)介导了lnc-DC在DC发育过程中的特异表达。
经典应用案例二
LncRNA通过吸附miRNA调控靶基因mRNA的表达 (ceRNA)
论文来源: Cesana, M., et al. (2011). "A long noncoding RNA controls muscle differentiation by functioning as a competing endogenous RNA." Cell 147(2): 358-369.
作者通过表达分析发现了一条肌肉发育相关的lncRNA---lnc-MD1.前期功能研究发现lnc-MD1可以调控肌肉分化的时间。信息学分析发现这条肌肉特异的lncRNA上包含36个miRNA的结合位点。如果只考虑肌肉发育相关的miRNA和基因,36个候选miRNA里面只剩下miR-133和miR-135。作者通过荧光素酶实验进行了验证。首先作者把野生型及其缺失miR-133和miR-135结合位点的Lnc-DC1克隆到进R-Luc的3’UTR,然后分别与表达miR-133和miR-135前体的质粒共同转染到细胞进行荧光素酶活性检测(下图A和B)。证明lnc-MD1缺失存在miR-133和miR-135的结合位点。
进一步的信息学预测,miR-133和miR-135分别靶向两个基因- MAML1 和 MEF2C。同样,作者还是通过荧光素酶实验进行验证。研究者把MAML1 和 MEF2C的3’UTR (WT)和miRNA结合位点缺失突变体(-mut)分别克隆在RLuc表达框的下游,然后和miRNA过表达载体共转染细胞进行酶活测定。结果显示miR-133和miR-135确实分别靶向了MAML1 和 MEF2C两个基因(下图C)。最后的模型是lnc-MD1通过ceRNA机制吸附miR-133和135,正向调控了MAML1 和 MEF2C的表达,参与调控肌肉发育。
经典应用案例三
LncRNA通过吸附miRNA调控其生理功能 (ceRNA)
论文来源: Kallen, A. N., et al. (2013). "The imprinted H19 lncRNA antagonizes let-7 microRNAs." Molecular Cell 52(1): 101-112.
H19属于非常保守的印记基因家族,在胚胎发育和生长方面发挥极其重要的功能。为了进一步研究lncRNA H19的功能,作者通过信息学分析发现H19包含let-7的4个结合位点。于是作者推测H19可能会影响let-7发挥作用。
为了验证这一预测,研究者把4个let-7潜在结合位点串联起来克隆到RLuc的3’UTR区。然后先后跟let-7的抑制型载体(下图A和B)和过表达载体(下图C)分别共转染到细胞系检测荧光素酶的活性,证明Let-7的结合位点确实存在且发挥功能。进一步证明H19通过RNA sponge的机制影响let-7家族靶基因的表达参与肌肉发育调控过程。
经典应用案例四
circRNA通过吸附miRNA调控其靶基因mRNA的表达 (ceRNA)
论文来源: Zheng, Q., et al. (2016). "Circular RNA profiling reveals an abundant circHIPK3 that regulates cell growth by sponging multiple miRNAs." Nat Commun 7: 11215.
环状RNA (circRNA)是非编码RNA领域一类新的明星分子,研究者对其功能还知之甚少。
本文中,作者鉴定出一个表达量较高的环状RNA分子-circHIPK3. circHIPK3来源于基因HIPK3第二个外显子。RNAi干扰circHIPK3可以影响细胞的生长。为了进一步研究其机制,作者通过序列分析发现circHIPK3含有一些列miRNA结合位点。为了从中筛选出真正的miRNA,作者构建了基于荧光素酶的筛选系统---把circHIPK3构建到Luciferase的3’UTR区域,然后分别与424个miRNA mimics共转染到模式细胞系HEK-293T内进行筛选验证,最终作者筛选出9个候选的miRNA。通过功能试验和共表达分析进一步验证得到mir-124是阳性候选miRNA。最终作者证明circHIPK3通过吸附miR-124正向调控了其靶基因IL6R 和 DLX2的表达,影响了细胞的生长。
客户发表文献节选:
Long non-coding RNA NORAD/miR-224-3p/MTDH axis contributes to CDDP resistance of esophageal squamous cell carcinoma by promoting nuclear accumulation of β-catenin
(杂志:Molecular Cancer,IF=27.401,河北医科大学)
Hypoxia-induced circWSB1 promotes breast cancer progression through destabilizing p53 by interacting with USP10
(杂志:Molecular Cancer,IF=27.401,重庆医科大学)
Small extracellular vesicles deliver osteolytic effectors and mediate cancer‐induced osteolysis in bone metastatic niche
(杂志:J Extracell Vesicles,IF=25.843,西南医院)
Nanoprobes‐Assisted Multichannel NIR‐II Fluorescence Imaging‐Guided Resection and Photothermal Ablation of Lymph Nodes
(杂志:Advanced Science,IF=16.806,浙江大学邵逸夫医院)
A novel inactivated whole-cell Pseudomonas aeruginosa vaccine that acts through the cGAS-STING pathway
(杂志:Signal Transduction and Targeted Therapy,IF=12.900,四川大学华西医院)
风险提示:丁香通仅作为第三方平台,为商家信息发布提供平台空间。用户咨询产品时请注意保护个人信息及财产安全,合理判断,谨慎选购商品,商家和用户对交易行为负责。对于医疗器械类产品,请先查证核实企业经营资质和医疗器械产品注册证情况。
- 作者
- 内容
- 询问日期
文献和实验来自生物体的发光现象,叫做生物发光。是生体释放能量的一种形式,这种发光现象广泛地分散在生物界中。动物的发光,除其自身发光即一次的发光以外,由寄生或共生而产生二次发光的例子也不少。生物发光是化学发光,也是氧化发光的一种。与发光直接有关的物质,根据对萤叩头虫、壳头海笋、萤虫、赫氏海萤(CyPridin hilgendorffi )、发光细菌等的研究,已知为对热稳定和不稳定的两种成分,分别称为荧光素和荧光素酶。但也有许多生物的发光并没有证实有此二种成分。荧光素 - 荧光素酶反应引起的发光可分
生物发光是一种依赖于酶和底物的相互作用来产生光的化学过程。所需的酶被称为荧光素酶,底物因荧光素酶的类型而不同(如荧光素)。 常用荧光素酶信息表: 其中最有代表性的是来自萤火虫体内(Firefly)和海肾(Renilla)体内的两类萤光素酶,分别命名为萤火虫荧光素酶(FLuc)和海肾荧光素酶(RLuc),同时近年来研究得较多的是来源于高斯氏菌的高斯荧光素酶(GLuc)。 萤火虫荧光素酶(FLuc)作为最通用和最常见的报告基因,该蛋白质不需要翻译后修饰即可获得酶活性,可用于原核和真核细胞。FLuc
亦称发光酶。是催化生物发光的酶系的总称。它是光物质的冷水抽提物在氧中发光时,底物虫荧光素被消耗以后残余的对热不稳定的高分子成分。现在对萤虫相海萤以及发光细菌的虫荧光素酶结晶物的研究得最多。它们属于加氧酶( oxygenase),不含金属和辅酶。对于发光,有的酶必须以 ATP等作为辅助因子,有的则不需要。其发光机制等已了解到可因种的不同而有很大的差异,虫萤光素酶具有高度的特异性,一般仅作用于来自近缘种的虫荧光素。当然,萤虫、海萤的酶是不能互相代替引起发光的。海萤的虫荧光素酶
技术资料暂无技术资料 索取技术资料










