相关产品推荐更多 >
万千商家帮你免费找货
0 人在求购买到急需产品
- 详细信息
- 询价记录
- 文献和实验
- 技术资料
- 提供商:
南京博恩生物技术有限公司
- 服务名称:
免疫共沉淀(co-IP)实验服务
- 规格:
样/蛋白种类
南京博恩生物技术有限公司面向高校、科研院所、医药企业与生物技术企业,提供专业的一站式免疫共沉淀(Co-IP)实验外包服务。服务内容覆盖方案评估、抗体筛选、裂解条件优化、免疫沉淀、洗脱检测、Western blot 分析、结果解读及发表级图版整理,可满足蛋白—蛋白相互作用验证、蛋白复合物成员分析、翻译后修饰检测、药物干预前后互作变化分析及蛋白截短体结合研究等多类实验需求。
免疫共沉淀是基于抗体与目标蛋白的特异性结合,将目标蛋白及其相互作用伙伴共同富集,再通过 Western blot 或其他下游方法进行检测的经典技术。与单纯实验执行服务相比,本服务更加重视前期项目判断、关键条件优化、结果解释支持与规范化交付,帮助客户将实验结果更高效地应用于课题研究、论文整理、项目申报与结题汇报。
导读
一、核心服务优势
二、适用项目类型
三、适用客户与研究方向
四、服务流程
五、交付内容
六、周期与报价方式
七、常见问题
八、博恩优势
附录A 技术适配说明与技术选择逻辑
附录B 样本要求与项目执行说明
附录C Co-IP结果解读
附录D 质量控制要点
一、核心服务优势
1.1 提供从方案评估到结果解读的一站式服务
可根据研究目的、样本类型、目标蛋白特性及下游验证需求,对实验方案进行整体评估,并完成从实验执行到结果整理的全流程支持。
1.2 支持多类型 Co-IP 项目设计
可开展内源 Co-IP、标签 Co-IP、蛋白翻译后修饰富集检测、药物处理前后互作变化比较、蛋白截短体结合分析及功能结构域验证等多类项目。
1.3 具备复杂项目优化能力
针对低表达蛋白、弱互作蛋白、瞬时互作、复杂组织样本、修饰型蛋白及截短体或突变体样本,可结合实验目标开展裂解体系、抗体策略、洗涤条件及检测路径优化。
1.4 强调实验边界判断与技术路线匹配
对于不适合采用 Co-IP 的研究问题,可在前期评估中提出技术路线优化建议,避免机械接单,提升项目适配性与研究效率。
1.5 交付内容规范,支持发表与汇报使用
交付结果包含原始条带图、输入对照、IgG 对照、目标检测结果图、统计图、图注说明及完整中文报告,并可进一步配合图版整理、投稿补充材料准备及结果说明。
1.6 提供长期售后与学术支持
项目完成后可继续提供结果解释、对照设置说明、图版优化建议及后续补充答疑支持。
二、适用项目类型
2.1 蛋白—蛋白相互作用验证
适用于验证两个蛋白是否在细胞或组织内天然状态下形成复合物,以及不同处理条件下互作是否发生变化。
2.2 蛋白复合物成员分析
适用于已知或推测存在蛋白复合物时,对候选成员进行验证,判断特定蛋白是否参与复合物形成。
2.3 翻译后修饰检测
适用于泛素化、磷酸化、乙酰化、甲基化、SUMO 化等翻译后修饰水平分析,可通过先 IP 后 Western blot 的方式检测目标蛋白修饰状态。
2.4 药物干预前后互作变化研究
适用于比较药物处理组与对照组中蛋白复合物变化情况,分析药物对通路节点结合关系的影响。
2.5 标签蛋白互作验证
适用于 Flag、HA、Myc 等外源标签系统下的蛋白互作研究,可用于目标蛋白拉下互作分子验证。
2.6 蛋白截短体与功能结构域分析
适用于构建不同长度或不同结构域的截短体、缺失体或突变体,通过比较其共沉淀能力,初步定位结合区域或关键功能结构域。
三、适用客户与研究方向
3.1 适用客户类型
高校与科研院所可用于蛋白互作机制研究、信号通路验证及论文数据补充;医药企业可用于靶点作用机制验证、药物影响蛋白复合物研究及修饰水平变化分析;生物技术企业可用于标签蛋白互作验证、抗体应用验证及机制开发支持。
3.2 适用研究方向
包括蛋白—蛋白相互作用验证、受体—衔接蛋白—下游分子复合物研究、转录因子与辅因子复合物分析、药物干预前后蛋白结合变化、翻译后修饰检测、标签蛋白与内源蛋白互作验证、蛋白截短体结合分析及功能结构域定位与突变体验证等。
四、服务流程
4.1 客户提交方案
客户提交研究目的、目标蛋白、预期互作蛋白或修饰类型、样本类型、物种信息、分组设计、处理条件及参考文献。
4.2 开展方案评估
根据项目目标判断是否适合采用 Co-IP,并确认实验属于内源 Co-IP、标签 Co-IP、截短体 Co-IP,还是翻译后修饰富集检测,同时确定裂解思路、抗体策略和下游检测方式。
4.3 进行问题反馈与方案优化
针对互作较弱、抗体不适合 IP、裂解条件可能破坏复合物、修饰检测策略不合理或技术路线不匹配等情况提出优化建议。
4.4 正式报价
根据样本数量、目标蛋白数量、互作对象数量、是否涉及标签系统、修饰检测、截短体比较、重复实验及发表级图版整理等因素出具正式报价。
4.5 签订合同并支付预付款
确认合作范围、项目周期与交付标准后签订合同并启动项目。
4.6 开始实验
进入样本裂解、预清、抗体孵育、磁珠或琼脂糖珠捕获、洗涤、洗脱、Western blot 检测及数据分析流程。
4.7 提交 PDF 版结果报告
实验完成后先提交 PDF 版结果报告供客户确认。
4.8 提交完整终版报告
尾款支付完成后,提交完整终版报告、原始图像、输入对照、IP 结果图、统计图及整理版发表素材。
五、交付内容
交付内容以规范化、可溯源和便于后续整理为原则,通常包括中文版实验报告、样本信息、抗体信息、实验方法、关键实验条件说明、输入对照说明、IP 对照说明、原始条带图、输入样品图、IgG 对照图、目标互作检测图、修饰水平检测图、截短体比较图、统计分析图、图注、结果描述、结论总结及完整终版报告。
标准交付清单如下:
5.1 中文版实验报告
5.2 样本与抗体信息
5.3 实验方法学描述
5.4 裂解与洗涤条件说明
5.5 输入对照图
5.6 IgG 对照图
5.7 IP 结果图
5.8 修饰检测结果图
5.9 截短体比较结果图
5.10 图注与结果说明
5.11 发表级图版整理素材
5.12 完整终版报告
六、周期与报价方式
常规 Co-IP 项目周期通常为 15—30 个工作日。若项目涉及低表达内源蛋白、弱互作、修饰检测、标签系统、裂解条件优化、截短体比较、重复实验或发表级图版整理,项目周期将相应延长。
报价通常综合以下因素确定:样本数量、目标蛋白数量、互作对象数量、内源或标签 Co-IP 类型、是否检测翻译后修饰、是否进行截短体或突变体比较、是否需要条件优化与重复实验,以及是否需要统计分析与发表级图版整理。
七、常见问题
7.1 免疫共沉淀主要检测什么?
Co-IP 主要用于检测蛋白—蛋白相互作用,以及在富集目标蛋白后分析其翻译后修饰状态或复合物组成。
7.2 免疫共沉淀可以检测翻译后修饰吗?
可以。常见策略为先以目标蛋白进行 IP,再用抗泛素、抗磷酸化、抗乙酰化等抗体进行 Western blot 检测;也可根据研究目的采用反向检测思路。
7.3 免疫共沉淀可以用于蛋白截短实验吗?
可以。通过构建不同长度或不同结构域的截短体,并比较其与目标蛋白的共沉淀能力,可初步定位结合区域或关键结构域。
7.4 免疫共沉淀和 GST pull-down 的主要区别是什么?
Co-IP 更适合分析蛋白在细胞内天然状态下是否形成复合物;GST pull-down 更适合分析两个蛋白是否存在直接结合能力,以及初步定位结合区域。
7.5 为什么必须设置输入对照和 IgG 对照?
输入对照用于证明目标蛋白在起始样本中存在,IgG 对照用于排除非特异结合干扰,两者对结果解释都至关重要。
7.6 结果是否可直接用于论文和汇报?
交付内容包含原始图像、对照结果、统计分析图、图注说明及整理版图版,可用于论文、汇报及结题材料整理。
八、博恩优势
南京博恩生物技术有限公司提供面向科研客户与医药企业的免疫共沉淀实验外包服务,服务内容覆盖蛋白—蛋白相互作用验证、蛋白复合物成员分析、翻译后修饰水平检测、药物处理前后互作变化研究及蛋白截短体结合分析等多个方向。相较于单纯实验执行,本服务更加重视前期方案评估、关键条件优化、技术路线匹配、质量控制与结果解释支持。
附录A 技术适配说明与技术选择逻辑
A1 技术适配说明与常见认识
A1.1 Co-IP 并非只要表达就一定能够成功拉下目标复合物
Co-IP 的成败除与目标蛋白表达有关外,还与互作是否稳定、裂解条件是否温和、洗涤条件是否合适、抗体是否适用于 IP,以及目标互作是否在当前样本状态下真实存在密切相关。对于弱互作、瞬时互作及低丰度蛋白,前期评估与条件优化尤为重要。
A1.2 Co-IP 并不适用于所有结合类研究问题
Co-IP 更适合研究细胞内或组织内天然状态下的蛋白—蛋白相互作用,尤其适合分析是否形成复合物、处理后结合是否变化,以及目标蛋白是否携带特定修饰。若研究目标并非蛋白—蛋白互作,应根据实际问题选择更匹配的技术。
A1.3 Co-IP 与 GST pull-down 各有应用重点
Co-IP 更适合证明蛋白是否在细胞内真实结合;GST pull-down 更适合分析两个蛋白是否具有直接结合能力,以及初步筛查可能的结合区域。两者各有适用场景,在结构域分析和互作研究中常联合使用。
A1.4 技术路线需与研究问题匹配
若研究蛋白—DNA 结合,应优先考虑 ChIP 或 EMSA;若研究蛋白—RNA 相互作用,可优先考虑 RIP 或 RNA pull-down;若研究启动子转录活性,则更适合采用荧光素酶报告基因;若研究核酸空间定位,则更适合采用原位杂交等方法。
A2 技术选择逻辑
A2.1 研究蛋白是否在细胞内天然结合
优先选择 Co-IP。
A2.2 研究两个蛋白是否存在直接结合能力
优先选择 GST pull-down。
A2.3 研究蛋白的哪个结构域参与结合
通常采用 GST pull-down 联合截短体 Co-IP。
A2.4 研究蛋白是否结合特定 DNA 区域或染色质位点
优先选择 ChIP。
A2.5 研究蛋白是否与特定 DNA 序列直接结合
优先选择 EMSA。
A2.6 研究启动子或顺式元件是否驱动转录活性变化
优先选择荧光素酶报告基因。
A2.7 研究某 RNA 能结合哪些蛋白
优先选择 RNA pull-down。
A2.8 研究某 RNA 结合蛋白结合了哪些 RNA
优先选择 RIP。
A2.9 研究某 RNA 或 DNA 在组织中的定位
优先选择原位杂交。
附录B 样本要求与项目执行说明
B1 样本要求
Co-IP 对样本质量和前处理条件要求高于常规 Western blot。由于实验过程中需尽可能保留天然蛋白复合物,裂解液成分、盐浓度、去污剂强度、抑制剂使用及全程温度控制均会直接影响结果。
B1.1 细胞沉淀样本
建议细胞量充足,并尽量保证目标蛋白表达水平。样本应液氮速冻或 -80℃ 保存,并采用干冰运输。适用于内源 Co-IP 与标签 Co-IP。
B1.2 新鲜组织样本
建议尽快取材并进行低温处理,采用液氮速冻并干冰运输。组织样本通常更依赖裂解条件优化。
B1.3 蛋白裂解液样本
如客户直接提供蛋白裂解液,需提前沟通裂解液体系是否适合 Co-IP。样本应 -80℃ 保存并避免反复冻融,强裂解液可能破坏蛋白复合物。
B1.4 转染样本
需提供转染信息、标签信息及表达时间,样本应低温运输或冻存。适用于 Flag、HA、Myc 等标签 Co-IP。
B1.5 修饰检测样本
需明确检测类型,如泛素化、磷酸化或乙酰化等,并在样本处理全程低温条件下加入相应抑制剂。此类项目对样本前处理要求更高。
B1.6 截短体或突变体样本
需提供构建体信息、标签信息、表达体系及分组说明,并采用低温运输或冻存。适用于结合区域及结构域功能分析。
B1.7 客户需同步提供的项目信息
包括目标蛋白、互作蛋白或修饰类型、物种、样本类型、处理条件及参考文献,以便制定抗体与裂解方案。
B2 样本处理与项目执行说明
B2.1 蛋白互作检测通常优先采用温和裂解条件
裂解条件过强可能导致天然蛋白复合物解离,从而影响实验结果。
B2.2 修饰检测需同步考虑抑制剂保护
对于泛素化、磷酸化、SUMO 化等项目,应在样本处理与裂解过程中加入相应抑制剂。
B2.3 弱互作或瞬时互作项目需提前说明
此类项目在方案设计阶段需优先评估实验可行性和优化路径。
B2.4 标签系统项目通常更容易建立方法
但其结果解释需结合研究背景,不能简单等同于内源条件下的生理互作状态。
B2.5 截短体项目需同步评估表达量与输入量
避免将表达差异误判为结合差异,提升结论可靠性。
附录C Co-IP结果解读
C1 Co-IP 结果怎么看与如何解读
C1.1 先看输入对照是否成立
输入对照首先用于确认起始样本中目标蛋白和待检测蛋白确实存在。如果输入样本中目标蛋白本身表达很低、处理组与对照组表达差异很大,或者待检测蛋白根本未检测到,那么后续 IP 结果就不能直接用来判断是否存在互作变化。判断 Co-IP 结果前,必须先确认输入条带真实、清晰且具备可比性。
C1.2 再看诱饵蛋白是否被成功拉下
无论是内源 Co-IP 还是标签 Co-IP,首先都要确认用于 IP 的目标蛋白是否被成功富集下来。如果 IP 孔中连诱饵蛋白都没有被明显拉下,后续检测不到互作蛋白,通常不能解释为二者没有结合,更可能提示抗体不适合 IP、裂解条件不合适、蛋白表达不足,或实验体系本身存在问题。
C1.3 重点看互作蛋白在 IP 组是否出现特异性条带
判断是否存在蛋白互作时,核心不在于单看有没有条带,而在于目标互作蛋白是否在实验 IP 组中出现,并且该信号是否明显区别于 IgG 对照组。如果实验 IP 组存在明确条带,而 IgG 对照无条带或仅有极弱背景,通常说明该互作具有较好的特异性支持。
C1.4 IgG 对照是判断特异性的关键
IgG 对照的作用并非仅用于形式上的对照设置,更重要的是帮助判断检测到的条带究竟来源于特异性结合,还是珠子吸附、抗体污染或非特异背景。如果 IgG 对照和实验 IP 组条带强度接近,则不宜轻易解释为存在特异互作;如果实验 IP 组明显强于 IgG 对照,结果才更具说服力。
C1.5 处理组与对照组比较时,不能只看条带深浅
当研究药物处理、刺激条件、突变体或截短体对互作的影响时,不能直接以条带深浅判断结合增强或减弱,而应结合输入对照、IP 效率和蛋白表达水平综合分析。如果处理组输入蛋白本身表达升高,导致 IP 后互作蛋白信号增强,这种结果未必代表结合能力真正增强,也可能与总蛋白增加有关。
C1.6 要区分表达变化与结合变化
这是 Co-IP 解读中的常见误区。若某组互作蛋白条带减弱,需先判断该蛋白在输入中的表达是否同步下降;若输入表达也下降,则不宜直接得出结合减弱的结论。只有在输入基本一致、IP 效率可比的前提下,IP 信号差异才更能说明互作强弱变化。
C1.7 截短体和突变体实验要结合表达量一起判断
在截短体、缺失体或点突变实验中,如果某构建体无法拉下互作蛋白,不能立刻认定该区域就是结合必需区,还要先看该构建体是否正常表达、是否稳定、是否被成功拉下。只有在表达正常、IP 成功的前提下,互作丢失才更有可能说明该结构域或位点参与了结合。
C1.8 修饰检测结果要区分修饰减少还是富集失败
在泛素化、磷酸化、乙酰化等翻译后修饰检测中,如果修饰信号减弱,需要先判断目标蛋白是否被等量拉下。如果目标蛋白本身 IP 富集量减少,则修饰信号减弱未必代表修饰水平下降,也可能与拉下来的目标蛋白总量不足有关。因此修饰型 Co-IP 的解读必须同时看目标蛋白富集量和修饰信号变化。
C1.9 背景高不等于结果一定无效,但必须谨慎解释
有些项目中 IgG 对照、珠子背景或抗体重链、轻链干扰较明显,这并不意味着实验完全失败,但结果解释必须更谨慎。如果目标条带位置与重链或轻链重叠,或背景普遍较高,应结合分子量位置、对照设置、重复实验及其他验证手段综合判断,不宜仅依据单张条带图下结论。
C1.10 单次阳性结果通常代表支持互作存在,不等于最终定论
Co-IP 本质上提供的是在特定样本、特定裂解条件和特定检测体系下对蛋白复合物存在性的证据。若结果阳性,通常可表述为支持两者存在结合,或提示二者在该条件下形成复合物;若要进一步证明为直接结合、明确结合区域或建立更完整机制,通常还需要结合 GST pull-down、截短体分析、功能实验或反向 Co-IP 等结果共同解释。
C1.11 规范结果解读通常遵循三个层次
第一个层次是判断实验是否成立,即输入是否合理、诱饵蛋白是否成功拉下、对照是否完整。第二个层次是判断是否存在特异互作,即实验 IP 组是否明显区别于 IgG 对照。第三个层次是判断互作是否发生变化,即在输入表达、IP 效率和背景水平可比的前提下,再分析处理因素、突变或截短是否影响结合强弱。
C1.12 更规范的结果表述方式
结果阳性时,可表述为“在本实验条件下,目标蛋白 A 可与蛋白 B 发生共沉淀,提示二者存在相互作用或处于同一蛋白复合物中”。结果比较型实验可表述为“与对照组相比,处理组中蛋白 A 与蛋白 B 的共沉淀信号增强或减弱,提示处理因素可能影响二者结合状态”。若结果不理想,则更适合表述为“当前实验条件下未获得明确互作证据,建议结合蛋白表达、抗体适配性、裂解条件及重复验证进一步评估”。
附录D 质量控制要点
D1 质量控制要点
D1.1 重视输入对照与 IgG 对照设置
输入对照用于证明目标蛋白在起始样本中存在,IgG 对照用于评估非特异结合,两者均是结果解释的重要依据。
D1.2 重视抗体适配性评估
并非所有可用于 Western blot 的抗体都适合 IP,应结合抗体特性与实验目标进行筛选。
D1.3 重视裂解与洗涤条件筛选
实验背景过高或复合物容易解离时,需要对裂解体系和洗涤强度进行针对性平衡与优化。
D1.4 重视表达水平与结果一致性判断
对于标签系统、截短体及突变体项目,应同时结合输入水平、表达稳定性及对照情况进行综合判断。
风险提示:丁香通仅作为第三方平台,为商家信息发布提供平台空间。用户咨询产品时请注意保护个人信息及财产安全,合理判断,谨慎选购商品,商家和用户对交易行为负责。对于医疗器械类产品,请先查证核实企业经营资质和医疗器械产品注册证情况。
- 作者
- 内容
- 询问日期
文献和实验Lin JS, Lai EM. Protein-Protein Interactions: Co-Immunoprecipitation. Methods Mol Biol. 2017;1615:211-219. doi: 10.1007/978-1-4939-7033-9_17. PMID: 28667615.
DeCaprio J, Kohl TO. Immunoprecipitation. Cold Spring Harb Protoc. 2020 Nov 2;2020(11). doi: 10.1101/pdb.top098509. PMID: 33139503.
Tan L, Yammani RR. Co-Immunoprecipitation-Blotting: Analysis of Protein-Protein Interactions. Methods Mol Biol. 2022;2413:145-154. doi: 10.1007/978-1-0716-1896-7_15. PMID: 35044662.
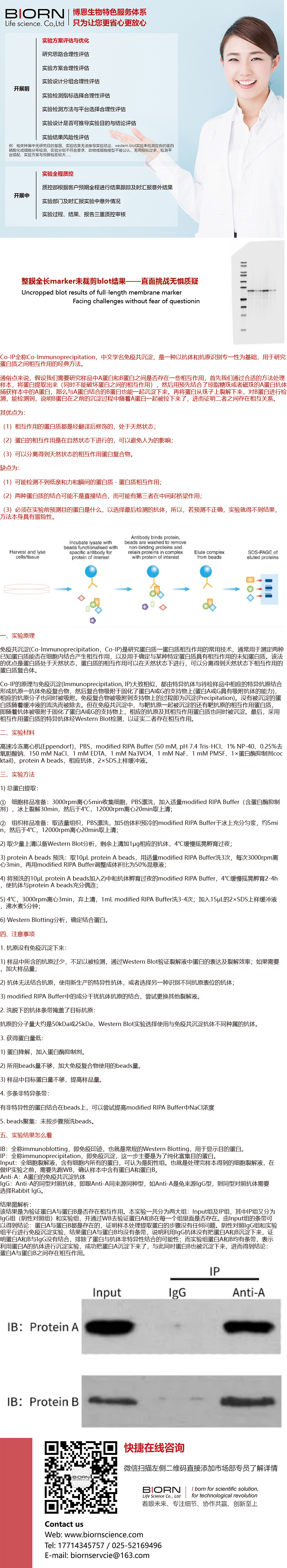
—— co-IP 检测 Hsp90 与 Cdc37 结合情况1、实验材料SKBR3 细胞,PMSF(Amresco,cat:329-98-6),cocktail(上海晶莱生物),脱脂奶粉(cat:66196131T),β-actin(上海晶莱生物)。Anti-Hsp90(santa,cat:sc-69703)、Anti-Cdc37(santa,cat:sc-13129)、Protein A+G agrose(Beyotime),细胞刮,4 度离心机(eppendorf,centrifuge
一、原理:免疫共沉淀(Co-Immunoprecipitation)是以抗体和抗原之间的专一性作用为基础的用于研究蛋白质相互作用的经典方法。是确定两种蛋白质在完整细胞内生理性相互作用的有效方法。其原理是:当细胞在非变性条件下被裂解时,完整细胞内存在的许多蛋白质-蛋白质间的相互作用被保留了下来。如果用蛋白质X的抗体免疫沉淀X,那么与X在体内结合的蛋白质Y也能沉淀下来。目前多用精制的prorein A预先结合固化在argarose的beads上,使之与含有抗原的溶液及抗体反应后,beads
-ChIP™染色质免疫共沉淀实验检测流程(Upstste Catalog # 17-371)1、Kit Description:试剂盒内含的RNA聚合酶II阳性对照抗体2、试剂盒组分: A. Provided Kit Components Store at 4℃: ChIP Blocked Protein G Agarose 1.5 ml ChIP Dilution Buffer, One vial











