相关产品推荐更多 >
万千商家帮你免费找货
0 人在求购买到急需产品
- 详细信息
- 询价记录
- 文献和实验
- 技术资料
- 提供商:
晶莱生物
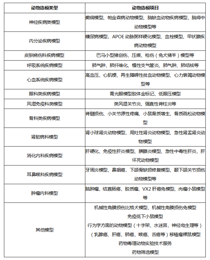
- 服务名称:
疾病模型
- 规格:
实验服务
收费标准/服务周期/提供结果:
欢迎咨询详谈,我们会根据您的方案及需求制定详细的服务协议。
更多实验技术服务请浏览网站其他内容,或来电咨询!
做实验,找晶莱!您的科研生涯,我们一路相伴!
【平台项目开展范围】慢病毒,腺病毒,RNAi类,分子生物实验,病理实验,免疫学实验,细胞实验,动物实验,蛋白组学实验,芯片类实验,并为广大客户朋友们提供课题设计指导、基金申请指导等服务。
【北京公司】北京经济技术开发区科创十三街12号院德为科技园1号楼5层
【长沙公司】长沙市高新区麓谷大道627号新长海中心A1-1203室
【晶莱生物】已开展了数千个实验外包项目。我们专注于医学课题研究,已从课题申请、方案设计、试剂采购、模型构造、标本检测、数据分析,各个环节积累了数千个成功案例经验,为数千个来自临床的科研工作者解决了大量的科研问题。更多相关实验服务信息请咨询晶莱生物
风险提示:丁香通仅作为第三方平台,为商家信息发布提供平台空间。用户咨询产品时请注意保护个人信息及财产安全,合理判断,谨慎选购商品,商家和用户对交易行为负责。对于医疗器械类产品,请先查证核实企业经营资质和医疗器械产品注册证情况。
- 作者
- 内容
- 询问日期
文献和实验HPV 并不是宫颈癌唯一的「元凶」?这种微生物化身「帮凶」,共同促进癌症发生
组织诱导、疾病模型构建、药物筛选等研究中。 2022 年 2 月 24 日,来自德国的 Cindrilla Chumduri 团队开发了一种模拟 HPV 和沙眼衣原体共感染的宫颈癌类器官模型,并阐明了 HPV 和沙眼衣原体(C. trachomatis)共感染诱导的独特转录和翻译后导致宿主细胞重编程的机制,揭示了宫颈癌的发生发展机制。该成果以 Modelling Chlamydia and HPV co-infection in patient-derived ectocervix
计算机断层成像技术(CT,Computed Tomography)作为一种无损成像技术,借助于 X 射线显微光学和 X 射线断层重构技术,可以在无创伤情况下提供被扫描对象的内部结构图像,其在临床医学上的应用是 20 世纪以来医疗技术进步的重要标志之一。而小动物模型在生物医学研究中有极为重要的地位,小动物、尤其是小型啮齿动物,已经成为生物和医学研究实验室用来建立人类疾病模型或者测试新药和治疗方法的动物选择。CT 技术在小动物成像中的应用,提供了小动物全身层面进行活体生物检测的有效
恩泽康泰进军家畜外泌体研究领域——全面解锁猪/牛/羊/鸡外泌体研究
于包括阿尔茨海默症、帕金森病、亨廷顿舞蹈症等神经退行性疾病的研究;由于猪在器官组织结构和生理特征与人接近,也经常被用来模拟人类囊性纤维化、杜氏肌营养不良症、癌症和其他一些遗传性疾病。(Hou N, Du X, Wu S. Advances in pig models of human diseases. Animal Model Exp Med. 2022 Apr;5(2):141-152.)因此,猪等大动物疾病模型外泌体研究对于人类疾病机制研究和治疗靶点发现至关重要。 作为人类疾病模型主要涉及
技术资料暂无技术资料 索取技术资料










