相关产品推荐更多 >
万千商家帮你免费找货
0 人在求购买到急需产品
- 详细信息
- 文献和实验
- 技术资料
- 免疫原:
Synthetic peptide: C-LREQGRGKDQPGRLK conjugated to KLH, corresponding to amino acids 203-217 of Human Golgi marker 58K protein.
- 亚型:
IgG
- 形态:
Liquid
- 保存条件:
Store as concentrated solution. Centrifuge briefly prior to opening vial. For short-term storage (1-2 weeks), store at 4ºC. For long-term storage, aliquot and store at -20ºC or below. Avoid multiple freeze-thaw cycles.
- 克隆性:
Polyclonal
- 标记物:
Unconjugated
- 适应物种:
Human, Mouse
- 保质期:
12 months from the shipping date of the product.
- 抗原来源:
Human
- 目录编号:
GTX25820
- 级别:
Primary Antibodies
- 库存:
Available
- 供应商:
GeneTex
- 宿主:
Rabbit
- 应用范围:
WB, FACS
- 浓度:
0.482 mg/ml (Please refer to the vial label for the specific concentration.)
- 靶点:
This antibody recognises a 58kD band in human liver lysate. The band is not seen when using the immunising peptide for blocking.
- 抗体英文名:
58K Golgi protein antibody
- 抗体名:
58K Golgi protein 抗体
- 规格:
100 μl
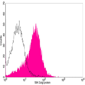
Flow cytometric analysis of HepG2 cells using 58K Golgi protein Antibody, pAb, Rabbit (GTX25820; shaded histogram) or with an isotype control antibody (open histogram), followed by R-PE conjugated anti-rabbit IgG.
Western blot analysis of cell and tissue lysates using 1 μg/ml Rabbit Anti-58K Golgi protein Polyclonal Antibody (GTX25820). The signal was developed with IRDyeTM 800 Conjugated Goat Anti-Rabbit IgG.
Predicted Size: 58 KD
Observed Size: 58 KD
风险提示:丁香通仅作为第三方平台,为商家信息发布提供平台空间。用户咨询产品时请注意保护个人信息及财产安全,合理判断,谨慎选购商品,商家和用户对交易行为负责。对于医疗器械类产品,请先查证核实企业经营资质和医疗器械产品注册证情况。
文献和实验Protein A Purification of Antibody
1. Reagents(1) Affi-gel Protein-A Agarose (BioRad #153-6153)(2) MAPS II Binding Buffer (BioRad # 153-6161)(3) 0.314 g/ml diH2O(4) MAPS II Elution Buffer (BioRad #153-6162)(5) 0.023 g/ml diH2O(6) MAPS II Regeneration Buffer (BioRad #153-6166(7) 1M
ANTIBODY BINDING TO PROTEIN A AND PROTEIN G
Protein A, derived from the cell wall of Staphylococcus aureus , and protein G, derived from the cell wall of certain strains of b -hemolytic Streptococcci , binds the Fc region
Antibody Purification: Affinity Chromatography Protein A and Protein G Sepharose
Affinity chromatography relies on the reversible interaction between a protein and a specific ligand immobilized in a chromatographic matrix. The sample is applied under conditions that favor specific binding to the ligand as the result
技术资料暂无技术资料 索取技术资料





![Apoptosis-enhancing nuclease antibody [C2C3], C-term](https://img1.dxycdn.com/2022/0328/753/3440709797319200453-14.jpg!wh200)


![Cytokeratin 5 antibody [10C11E6]](https://img1.dxycdn.com/2022/0328/067/5523511552413500453-14.jpg!wh200)


