相关产品推荐更多 >
万千商家帮你免费找货
0 人在求购买到急需产品
- 详细信息
- 询价记录
- 文献和实验
- 技术资料
- 服务名称:
质粒载体/病毒现货工具
- 提供商:
汉恒生物
自噬监测工具
| 产品编号 | 产品名称 | 产品规格 |
| HB-AP210 001 | 自噬双标腺病毒 | 1mL(1010PFU) |
| HB-LP210 0001 | 自噬双标慢病毒 | 1mL(108TU) |
| HB-AVP210 0001 | 自噬双标腺相关病毒 | 1mL(1012v.g) |
自噬简介:
自噬(Autophagy),是指溶酶体中的水解酶非特异地降解细胞质中蛋白质、细胞器等底物的过程,它同时还受复杂信号精细调控,研究比较清楚的自噬通路有PI3K-I和PI3K-III、mTOR等。 自噬过程一般分为三个阶段: 自噬起始阶段、自噬小体形成阶段、自噬溶酶体阶段。它参与着肿瘤、衰老、炎症、免疫应答、心脑血管疾病、氧化应激、神经退行性疾病、代谢、发育等重要生物学过程。 自噬研究的切入角度: 通常除了研究自噬本身,更多的是把自噬作为一个机制来研究,如自噬如何参与肿瘤的发生发展、自噬如何参与肿瘤的耐药性、自噬如何参与炎症反应、自噬如何参与氧化应激、甚至自噬如何参与自闭症、阿尔兹海默症的发生与治疗等。

调控自噬的主要信号通路和相关基因
自噬监测的黄金标准:
1、LC3剪切的变化
2、电镜直接观察到自噬囊泡
3、荧光蛋白标记的LC3监测自噬流
衡量自噬的三个“黄金标准”,分别是LC3的翻译后加工及脂化修饰(图A)、利用电镜直接观察自噬小体和自噬溶酶体的多少、荧光蛋白标记的LC3监测自噬流(图B)。
汉恒生物自噬监测工具
- 主流自噬示踪工具一:mRFP-GFP-LC3 自噬双标腺病毒(现为mCherry-eGFP-LC3)

双荧光指示体系原理
mRFP 用于标记及追踪LC3,GFP 的减弱可指示溶酶体与自噬小体的融合形成自噬溶酶体,即由于GFP 荧光蛋白对酸性敏感,当自噬体与溶酶体融合后GFP 荧光发生淬灭,此时只能检测到红色荧光。
我们在显微镜成像后红绿荧光merge后通过merge后出现的黄色斑点即只是自噬体.红色的斑点指示自噬溶酶体,通过不同颜色斑点的计数可以清晰的看出自噬流的强弱。
如下图:细胞转染mRFP-GFP-LC3病毒后给予氨基酸剥夺处理2小时后出现明显增强的自噬以及自噬流。

红色且没有绿色的斑点代表自噬溶酶体(mRFP),黄色斑点代表自噬小体(RFP+GFP),(由于GFP 荧光蛋白对酸性敏感,当自噬体与溶酶体融合后GFP 荧光发生淬灭,此时只能检测到红色荧光)
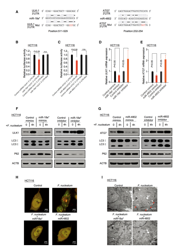
Fusobacterium nucleatum Promotes Chemoresistance to Colorectal Cancer by Modulating Autophagy.
汉恒客户2017年发表于CELL,IF>30.
LC3产品表
| 工具 | 产品类别 | 提供类型 |
| mcherry-GFP-LC3 | LC3自噬双标 | 慢病毒/腺病毒/AAV |
| GFP-LC3 | LC3自噬单标 | |
| mCherry-LC3 | 自噬单标 |
- 选择性自噬定位工具: Keima探针

Keima探针研究核糖体选择性自噬的基本原理
风险提示:丁香通仅作为第三方平台,为商家信息发布提供平台空间。用户咨询产品时请注意保护个人信息及财产安全,合理判断,谨慎选购商品,商家和用户对交易行为负责。对于医疗器械类产品,请先查证核实企业经营资质和医疗器械产品注册证情况。
- 作者
- 内容
- 询问日期
文献和实验[1]Zhang S, Li G, He L, Wang F, Gao M, Dai T, Su Y, Li L, Cao Y, Zheng M, Chen L, Cao J, Zhou H. Sphingosine kinase 2 deficiency impairs VLDL secretion by inhibiting mTORC2 phosphorylation and activating chaperone-mediated autophagy. Cell Death Differ. 2025 Oct;32(10):1886-1899.
[2]Yu T, Guo F, Yu Y, Sun T, Ma D, Han J, Qian Y, Kryczek I, Sun D, Nagarsheth N, Chen Y, Chen H, Hong J, Zou W, Fang JY. Fusobacterium nucleatum Promotes Chemoresistance to Colorectal Cancer by Modulating Autophagy. Cell. 2017 Jul 27;170(3):548-563.e16.
[3]Chen K, Chen J, Cong Y, He Q, Liu C, Chen J, Li H, Ju Y, Chen L, Song Y, Xing Y. TTK promotes mitophagy by regulating ULK1 phosphorylation and pre-mRNA splicing to inhibit mitochondrial apoptosis in bladder cancer. Cell Death Differ. 2025 Sep;32(9):1691-1706.
[4]Yang L, Guo C, Zheng Z, Dong Y, Xie Q, Lv Z, Li M, Lu Y, Guo X, Deng R, Liu Y, Feng Y, Mu R, Zhang X, Ma H, Chen Z, Zhang Z, Dong Z, Yang W, Zhang X, Cui Y. Stress dynamically modulates neuronal autophagy to gate depression onset. Nature. 2025 May;641(8062):427-437. doi: 10.1038/s41586-025-08807-4. Epub 2025 Apr 9. Erratum in: Nature. 2025 May;641(8065):E14.
[5]Huang WQ, You W, Zhu YQ, Gao F, Wu ZZ, Chen G, Xiao J, Shao Q, Wang LH, Nie X, Zhang Z, Hong CY, You YZ. Autophagosomes coated in situ with nanodots act as personalized cancer vaccines. Nat Nanotechnol. 2025 Mar;20(3):451-462.
[6]Zhang M, Wang P, Wu Y, Jin L, Liu J, Deng P, Luo R, Chen X, Zhao M, Zhang X, Guo Y, Yan Y, Di Y, Qin J. A microengineered 3D human neurovascular unit model to probe the neuropathogenesis of herpes simplex encephalitis. Nat Commun. 2025 Apr 18;16(1):3701.
[7]Liu X, Tang Y, Cui Y, Zhang H, Zhang D. Autophagy is associated with cell fate in the process of macrophage-derived foam cells formation and progress. J Biomed Sci. 2016 Jul 30;23(1):57.
[8]Huang T, Tang Y, Su Q, Su C, Wang J, Fu L, Tang Y. CARMN loss promotes VSMC-derived foam cell formation and atherosclerosis through transcriptional downregulation of autophagy. Cell Death Dis. 2025 Nov 10;16(1):815.
[9]Wang S, Wang X, Qin C, Liang C, Li W, Ran A, Ma Q, Pan X, Yang F, Ren J, Huang B, Liu Y, Zhang Y, Li H, Ning H, Jiang Y, Xiao B. PTBP1 knockdown impairs autophagy flux and inhibits gastric cancer progression through TXNIP-mediated oxidative stress. Cell Mol Biol Lett. 2024 Aug 17;29(1):110.
[10]Wang D, Li Y, Chang W, Feng M, Yang Y, Zhu X, Liu Z, Fu Y. CircSEC24B activates autophagy and induces chemoresistance of colorectal cancer via OTUB1-mediated deubiquitination of SRPX2. Cell Death Dis. 2024 Sep 27;15(9):693.
结合到分子伴侣后被转运到溶酶体腔中,然后被溶酶体酶消化。CMA 的底物是可溶的蛋白质分子,在清除蛋白质时有选择性,而前两者无明显的选择性。自噬的特性(1)自噬是细胞消化掉自身的一部分,初一看似乎对细胞不利。事实上,细胞正常情况下很少发生自噬,除非有诱发因素的存在。这些诱发因素很多,也是研究的热门。既有来自于细胞外的(如外界中的营养成分、缺血缺氧、生长因子的浓度等),也有细胞内的(代谢压力、衰老或破损的细胞器、折叠错误或聚集的蛋白质等)。由于这些因素的经常性存在,因此,细胞保持了一种很低的、基础的自噬活性
,自噬可以保护细胞损伤,而caspase依赖性的凋亡可以诱导细胞损伤。 如果是的话,怎么进行下面的研究呢? daiyongdxy 自噬是一个发生在真核细胞中由细胞初级溶酶体处理内源性底物的重要生理过程,生命体借此维持蛋白代谢平衡及细胞内环境稳定,这一过程在细胞清除废物、重建结构以及生长发育中起重要作用,并与疾病的发生密切相关。自噬性细胞死亡是坏死、凋亡以外的另一种细胞死亡形式。你首先要搞清楚你的药物是针对哪一种细胞死亡?你这个实验的目的是要区
重磅综述:年发文量近 10000,自噬领域第 4 版研究指南发布
,对自噬与疾病的发生的关联做了大量的探索和研究。7、David Rubinsztein英国剑桥大学教授,2004 年首次报道了 mTOR 与自噬的关系,抑制 mTOR 促进自噬。目前利用 rapamycin 诱导自噬成为经典模型之一。2010 年 Nature 的报道首次证实了自噬对 mTOR 的负反馈调节。8、Patrice Codogno法国科学家,2000 年首先证实了 PI3K 信号通路在自噬的作用,I 型抗自噬,III 型促自噬,是自噬信号通路的开拓者。9、Ana Maria Cuervo
技术资料暂无技术资料 索取技术资料






