万千商家帮你免费找货
0 人在求购买到急需产品
- 详细信息
- 文献和实验
- 技术资料
- 提供商:
北京百泰派克生物科技有限公司
- 服务名称:
百泰派克生物科技,蛋白胶条鉴定客户案例
- 规格:
询价

期刊:Molecular Cancer Research;影响因子:6.7502
研究对象:致癌受体HER2家族
研究目的:探究HER2细胞内运输的关键调节因子及其对癌症恶化的影响
研究手段:质谱技术、蛋白质组学等
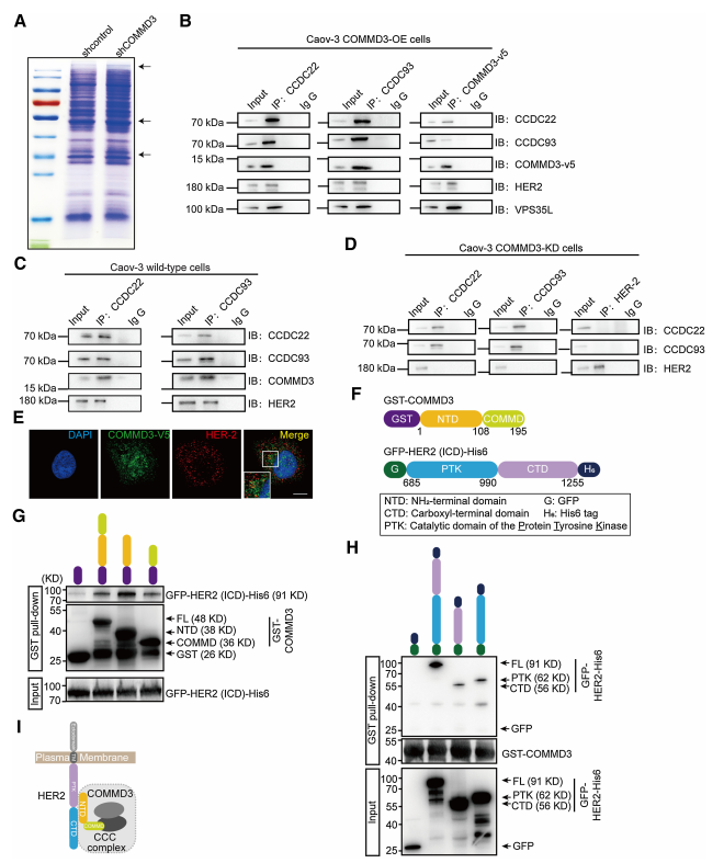
研究内容及结论:致癌受体的内吞运输失调,比如EGFR家族,尤其是HER2家族,有助于下游致癌信号不受控制的激活和各种癌症的恶化,包括90%的卵巢癌(OC)。然而,HER2细胞内运输的关键调节因子及其对癌症恶化的影响在很大程度上仍然未知。在这项研究中,通过全基因组CRISPR/Cas9筛选影响OC腹膜播散性转移的关键基因,作者确定了COMMD家族的成员,即COMMD3,作为HER2内体运输的关键调节因子。在高级别浆液性卵巢癌(HGSOC)患者中,与原代OC细胞相比,腹膜播散性OC细胞中COMMD3的表达显着降低。COMMD3极大地抑制了HGSOC细胞的增殖、迁移和上皮-间质转化(EMT),并显著抑制了HGSOC原位鼠模型中肿瘤生长、恶性腹水的形成和癌细胞的腹膜播散。进一步的转录组分析显示,沉默COMMD3可以促进HER2下游信号通路的激活。作为识别和循环膜受体的逆转录因子相关的COMMD/CCDC22/CCDC93复合体中的一个组分,COMMD3与HER2在物理上相互作用,引导其进入缓慢的循环途径,导致下游促肿瘤信号减弱。总的来说,这项研究揭示了一种新型HER2灭活机制,对新型OC的临床诊断和新治疗策略的设计具有很高的价值。

利用质谱技术鉴定HER2细胞内运输的关键调节因子,该服务由北京百泰派克生物科技提供。将沉默COMMD3导致染色更强烈的三条大小为170 KDa、55 kDa和35 KDa的蛋白条带用于质谱分析,结果显示,包括HER2在内的几种受体酪氨酸激酶能够受到COMMD3的影响,这与转录组分析的结果一致,这些结果强烈表明,COMMD3直接与HER2相互作用,以实现其内吞体运输。
参考文献:Wang S, Liu Y, Li S, et al. COMMD3-mediated endosomal trafficking of HER2 inhibits the progression of ovarian carcinoma[J]. Molecular Cancer Research, 2022.
百泰派克生物科技特色项目
一、蛋白测序
百泰派克生物科技使用Thermo公司新推出的Obitrap Fusion Lumos质谱仪及岛津公司埃德曼降解测序系统对蛋白质序列进行分析,提供基于质谱的蛋白测序分析服务,包括对蛋白质的氨基酸组成分析,N端测序,C端测序和全序列分析,以及基于埃德曼降解的蛋白质N端序列分析服务。对于未知理论序列的蛋白质,提供基于从头测序法的蛋白质从头测序服务,对蛋白序列进行分析。
※服务优势:
1.采用目前世界上先进的质谱仪器 Obitrap Fusion Lumos;
2.可实现对所测定靶蛋白序列 100% 的覆盖;
3.可测定蛋白N端多达 70个氨基酸序列;
4.可测定多种形式的样品: 蛋白溶液、PVDF 蛋白条带;
5.样品用量低: 蛋白样品仅需 5-10ug,即可完成检测;
6.测序不受N端封闭,PEC和和糖基化等N端修饰的影响。
二、蛋白质组学
百泰派克生物科技采用Thermo Fisher的Orbitrap Fusion Lumos质谱平台结合Nano-LC,提供定量蛋白质组学、靶向蛋白质组学、多肽组学、翻译后修饰蛋白组学等多种蛋白质组学分析服务。此外,百泰派克生物科技新推出基于timsTOF Pro的4D蛋白质组学服务,助力微量样本蛋白组学、大样本群医学及高通量修饰组学等研究工作。
※服务优势:
1 .高通量定量蛋白分析:多对照组大规模实验分析,发现新的生物标记物;
2.体内体外多种蛋白质标记方法,适用于分析组织、细胞、血液等多种样品;
3.质谱分析灵敏度高,实验结果重复度高;
4.可检测较低丰度蛋白,线性范围广;
5.专业生物信息学分析,分析更系统准确。
三、单细胞质谱流式技术分析
百泰派克生物科技采用Fluidigm质谱流式系统进行单细胞质谱流式技术分析,采用金属元素标记物(通常是金属元素标记的特异抗体)标记细胞表面和内部的分子,然后用流式细胞原理分离单个细胞,再用电感耦合等离子体质谱(ICP-MS)分析单个细胞的原子质量谱,最后将原子质量谱数据转换为细胞表面和内部的信号分子表达量。
※服务优势:
1.技术先进,填补技术空白
采用金属标记抗体技术,避免了传统流式荧光通道少且易相互影响的问题。可在单细胞层面上对多种指标同时进行表征,百泰派克生物科技可做到同时检测51个目标蛋白。
2.分析数量大,成本较低
单细胞RNAseq受成本等因素限制,所有样本细胞汇总的分析数目一般在2x10^4个左右,而流式质谱技术一次(单样本)就可分析至少10^5的细胞,实现了数量级的提高,且成本不高于单细胞RNAseq。
3.应用前景大
①流式质谱结果可以给出细胞亚群的变化,在临床诊断、疾病机制研究等方面具有极大的研究前景;
②将金属标签技术与其他技术结合会有新应用方向。除常规蛋白外,质谱流式细胞技术还可用于蛋白翻译后修饰;
③可检测细胞存活率、细胞大小、mRNA转录子表达量、DNA合成速率以及蛋白酶活性等。
四、基于高精度质谱的免疫多肽组学分析及新抗原发现
百泰派克生物科技的基于高精度质谱的免疫多肽组学分析及新抗原发现一站式解决方案包括我们专有的、高度敏感的免疫肽富集和鉴定方案。我们能够帮助您实现10,000个以上I型多肽和10,000个以上II型多肽的鉴定和识别。通过我们优化的高通量免疫多肽组学分析平台进行免疫肽组学分析,可从最小的样品材料中进行可重复的识别和定量。该服务可以应用于大规模的研究,旨在助力科研工作者寻找癌症、免疫疾病及传染病的解决方案,深入挖掘未知的靶标。
五、生物药物表征
百泰派克基于高分辨率质谱技术,MALDI TOF,高效色谱分离技术,提供一系列完善的生物药物分析方案,从蛋白质、多肽、抗体、疫苗等生物制品的氨基酸组成和一级结构分析,到产品变异性和纯度分析。旨在提供优质生物药物分析服务,帮助生物医药生产商提高生物药物品质。
百泰派克生物科技七大检测平台

百泰派克生物科技-生物制品表征,生物质谱多组学优质服务商
北京百泰派克生物科技有限公司致力于为生物/制药和医疗器械行业提供质量控制检测和项目验证等专业服务。公司实验室遵循NMPA、ICH、FDA和EMA等的法规和指导原则,通过CNAS/ISO9001双重质量体系认证,建立了完备的质量体系,数据冷热/异地备份,设备定期计量/期间核查,软件审计追踪,为客户提供一体化解决方案和技术服务,支持新药研发、药物申报注册和生产放行。
1.公司采用ISO9001质量控制体系,专业提供以质谱为基础的CRO检测分析服务;
2.获国家CNAS实验室认可,为客户提供符合全球药政法规的药物质量研究服务;
3.业务范围覆盖蛋白质组学、多肽组学、代谢组学、生物药物表征、单细胞分析、单细胞质谱流式、生信云分析以及多组学生物质谱整合分析等;
4.七大质量控制检测平台,满足您一站式服务需求;
5.服务3000+企业,10000+客户的选择;
6.致力于为您提供优质的生物质谱分析服务!
风险提示:丁香通仅作为第三方平台,为商家信息发布提供平台空间。用户咨询产品时请注意保护个人信息及财产安全,合理判断,谨慎选购商品,商家和用户对交易行为负责。对于医疗器械类产品,请先查证核实企业经营资质和医疗器械产品注册证情况。
文献和实验基于质谱的蛋白质鉴定,第6节:MALDI-TOF-MS蛋白和肽样品的制备
消化后,MALDI技术分析得到的肽指纹图谱。使用1-D SDS PAGE胶分离后的目标蛋白分别使用:无戊二醛的银染法(图左)和Zn2+-imidazol染色法(图右)进行染色。切胶后用胰蛋白酶进行消化,使用多孔 R2磁珠进行浓缩,DE-MALDI-RETOF-MS分析,得到胰蛋白酶肌动蛋白肽的质量及其S/N(斜体)比率。 本文由百泰派克生物科技整理编辑。未经许可,不得转载。 北京百泰派克公司采用高分辨率质谱平台技术,包括Thermo Fisher的Q Exactive质谱仪,LTQ Orbitrap
蛋白相互作用数量的增加,分析所需的蛋白质数量也随之增加。这一增长需要以一致的方式对蛋白质进行定量分析,而DIA方法提供了最佳的样本覆盖范围。DIA还允许在没有样本回注的情况下对数据集中的不同蛋白质进行分析,因此提供了在实验中促进对多种假设进行测试的潜力,并将有助于促进对蛋白质网络中蛋白质如何进行相互作用的理解。最后,虽然任何蛋白质定量方法都不是错误的,但所选择的方法必须平衡性能、开发时间和所提问题与所研究的生物样品所需的分析严谨性。 本文由百泰派克生物科技整理编辑,未经许可,不得转载。 百泰派克生物科技
蛋白抗体-proteinA/G小珠”复合物,纯化该复合物凝胶电泳分离蛋白,应用质谱分析鉴定靶蛋白的结合蛋白。 免疫共沉淀与质谱结合,不仅能验证已知蛋白的相互作用,而且还可以鉴定与目标蛋白互作的未知蛋白,为科学研究提供全新的实验思路。北京百泰派克生物科技有限公司提供蛋白互作,GST pull down,免疫共沉淀及IP-MS相关服务,欢迎垂询! 资料来源:网络资料 图片来源:百泰派克生物【biotech-pack】
技术资料暂无技术资料 索取技术资料










