相关产品推荐更多 >
万千商家帮你免费找货
0 人在求购买到急需产品
- 详细信息
- 文献和实验
- 技术资料
- 抗体名:
Anti-CD3 epsilon [145-2C11]抗体
- 抗体英文名:
Anti-CD3 epsilon [145-2C11]
- 靶点:
CD3 epsilon
- 浓度:
1 mg/ml
- 应用范围:
FC, IP, WB
- 宿主:
Hamster
- 适应物种:
Mouse
- 保质期:
6-12个月
- 抗原来源:
详询
- 目录编号:
orb348878
- 级别:
科研级
- 库存:
88
- 供应商:
biorbyt
- 标记物:
Unconjugated
- 克隆性:
Monoclonal
- 亚型:
IgG
- 免疫原:
H-2Kb-specific murine cytotoxic T-lymphocyte (CTL) clone.
- 规格:
0.2 mg
产品描述:Hamster monoclonal antibody to CD3E
别名:CD3e; T-cell surface glycoprotein CD3 epsilon chain; T-cell surface antigen T3/Leu-4 epsilon chain CD_antigen
免疫原:H-2Kb-specific murine cytotoxic T-lymphocyte (CTL) clone.
克隆性:145-2C11
纯度:Purified
防腐剂:PBS with 0.02% Proclin 300.
保存说明:Maintain refrigerated at 2-8°C for up to 2 weeks. For long term storage store at -20°C in small aliquots to prevent freeze-thaw cycles.
Pubmed:2950524
UniProt ID:P22646
Note:For research use only.
![Anti-CD3 epsilon [145-2C11]抗体,](https://img1.dxycdn.com/p/s14/2025/1203/131/0211491708331816991.png)
![Anti-CD3 epsilon [145-2C11]抗体,](https://img1.dxycdn.com/p/s14/2025/1203/666/6129445429331816991.png)
别名:CD3e; T-cell surface glycoprotein CD3 epsilon chain; T-cell surface antigen T3/Leu-4 epsilon chain CD_antigen
免疫原:H-2Kb-specific murine cytotoxic T-lymphocyte (CTL) clone.
克隆性:145-2C11
纯度:Purified
防腐剂:PBS with 0.02% Proclin 300.
保存说明:Maintain refrigerated at 2-8°C for up to 2 weeks. For long term storage store at -20°C in small aliquots to prevent freeze-thaw cycles.
Pubmed:2950524
UniProt ID:P22646
Note:For research use only.
![Anti-CD3 epsilon [145-2C11]抗体,](https://img1.dxycdn.com/p/s14/2025/1203/131/0211491708331816991.png)
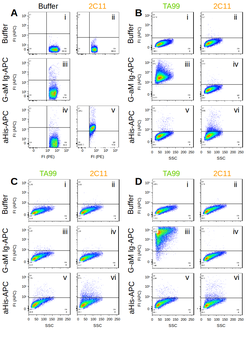
Flow-cytometry using anti-CD3 epsilon (2C11 scFv) and TRP1 (TA99) antibodies. Mouse splenocytes (A), B16F10 murine melanoma cells (B), KPC3 pacreas carcinoma cells (C) and KPC3 cells transfected with the Trp1 gene (D) were fixed using 2% PFA, permeabilised using 0.5% Triton and were subject to a primary treatment of either buffer, mouse-IgG1 chimeric 2C11 or mouse-IgG1 chimeric TA99 (indicated above plots) before a secondary treatment with buffer, goat anti-mouse Ig-allophycocyanin (G-aM Ig-APC) or anti-HisTag-APC (aHis-APC) antibodies (indicated beside plots). In panel A, splenocytes were also stained with a commercially available anti-CD3 (2C11) antibody conjugated to phycoerythrin (PE); all cells (i-v) were CD3 and thus PE positive. In subpanel ‘A v' an increase in APC fluorescence intensity (FI(APC)) indicates binding of aHis-APC to 2C11 bound to CD3 at the cell surface. Some Ig containing proteins expressed by the splenocytes may explain the increase in APC fluorescence in subpanel ‘A iii'. In panel B an increase in FI(APC) in subpanel ‘iii' indicates that TA99 binds to heavily expressed TRP1 at B16F10 cell surfaces and is then detectable using an G-aM Ig-APC antibody. Conversely, G-aM Ig-APC did not detect 2C11 at the cell surface, whereas a subset of cells with 2C11 bound to the surface were detectable using aHis-APC. Panel C shows that TRP1 is not detectable in KPC3 carcinoma cells (‘Ci, iii, v') as expected, and that again, aHis-APC is able to detect a small subset of CD3 expressing cells (‘C vi'). When transfected with the Trp1 gene, KPC3 cells then strongly express TRP1 and it becomes detectable (‘D iii'). A small subset of CD3 positive cells was again detectable in Trp1 transfected KPC3 cells (‘D vi'). All analyses were made using FACSCanto flow-cytometer.
![Anti-CD3 epsilon [145-2C11]抗体,](https://img1.dxycdn.com/p/s14/2025/1203/666/6129445429331816991.png)
Western Blot using anti-CD3 antibody. Rat lymph node (lane 1), rat rectum (lane 2), rat spleen (lane 3), mouse lung (lane 4)and mouse pancreas (lane 5).
风险提示:丁香通仅作为第三方平台,为商家信息发布提供平台空间。用户咨询产品时请注意保护个人信息及财产安全,合理判断,谨慎选购商品,商家和用户对交易行为负责。对于医疗器械类产品,请先查证核实企业经营资质和医疗器械产品注册证情况。
文献和实验该产品被引用文献
Leo, O. et al. Identification of a monoclonal antibody specific for a murine T3 polypeptide Proc Natl Acad Sci U S A, 84, 1374-1378 (1987)
技术资料暂无技术资料 索取技术资料
文献支持
Anti-CD3 epsilon [145-2C11]抗体,orb348878,biorbyt
¥6890


![Anti-CD3 epsilon [145-2C11]抗体,orb348878,biorbyt](https://img1.dxycdn.com/p/s14/2025/1203/171/0004241594798316991.jpg)







