相关产品推荐更多 >
万千商家帮你免费找货
0 人在求购买到急需产品
- 详细信息
- 文献和实验
- 技术资料

Epi™ HisMod CUT&Tag Library Fast Kit是基于CUT&Tag技术开发的建库试剂盒,专为高灵敏度、低背景、低成本的组蛋白修饰研究设计。该试剂盒采用优化的试剂与体系,一抗孵育中加入NanoTn5-M/R,即纳米抗体与Tn5转座酶进行融合再偶联纳米二抗,无需再进行二抗孵育与pAG-Tn5连接;同时在原位靶向切割DNA时接入接头序列。
试剂盒信息

实验流程

产品特点
1. 低细胞起始量、高信噪比、重复性好
2. 相较ChIP-seq,实验周期短,操作更便捷
3. 独家设计一抗结合增强剂、DNA片段释放增强剂,文库特异性强
产品应用
1. 组蛋白修饰和基因调控相关研究,揭示染色质状态和基因表达机制
2. 探索疾病相关表观遗传变化,支持药物筛选
3. 超级增强子分析,识别调控元件,链接目标基因
4. 多组学验证,构建多维度基因调控网络
实测数据

客户文章
1. Elife:超级增强子驱动ZFP36L1通过HDAC3 mRNA降解促进胃癌PD-L1介导的免疫逃逸(DOI: 10.7554/eLife.96445)

这项研究利用H3K27ac CUT&Tag测序分析,揭示了浸润型与膨胀型胃癌的超级增强子(SE)异质性,发现浸润型GC中ZFP36L1-SE显著富集,并通过SE抑制剂(JQ1/THZ1)验证了其驱动ZFP36L1转录的功能。进一步机制研究表明,SPI1作为SE结合的关键转录因子,与BRD4协同激活ZFP36L1表达;ZFP36L1通过降解HDAC3 mRNA解除其对PD-L1启动子的组蛋白去乙酰化抑制,从而促进IFN-γ诱导的PD-L1高表达,介导免疫逃逸。

图1. CUT&Tag鉴定SE结果

图8. CUT&Tag鉴定到SE驱动基因ZFP36L1
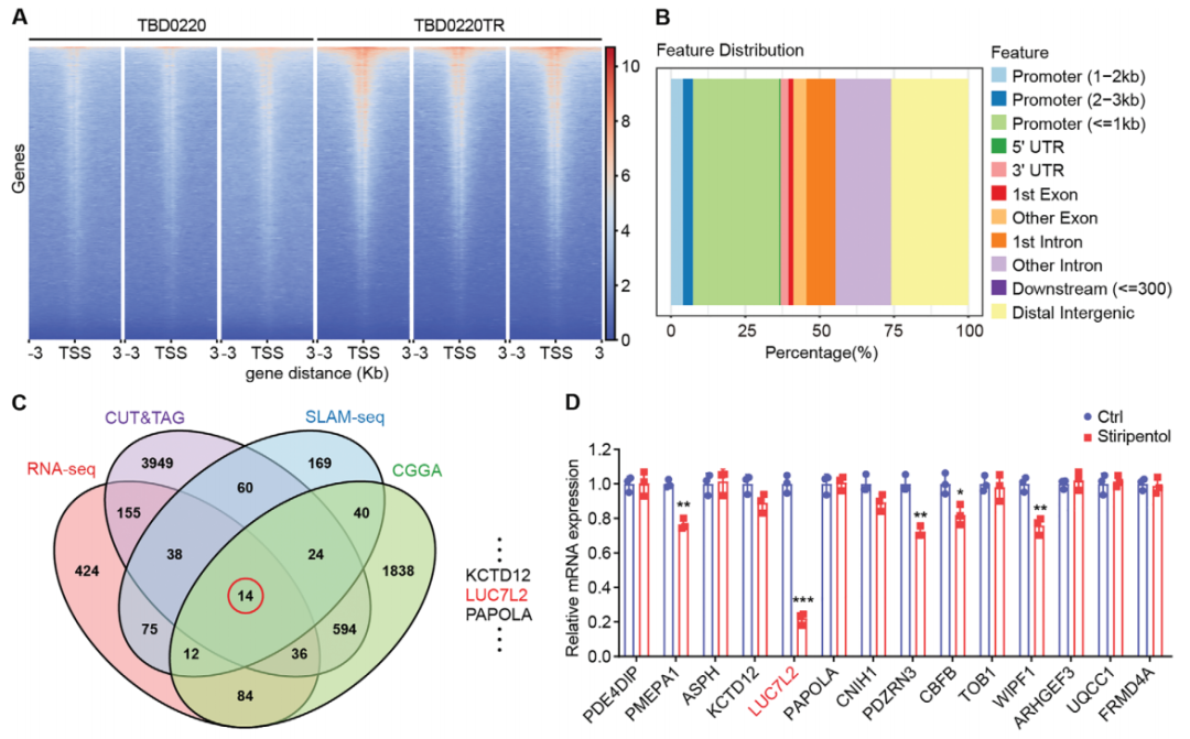
2. Adv Sci:组蛋白乳酸化修饰在胶质母细胞瘤耐药中的作用机制研究(DOI: 10.1002/advs.202309290)

这篇文章阐明了H3K9乳酸化通过表观转录调控导致GBM化疗耐药的分子通路,结合CUT&Tag、SLAM-seq和RNA-seq多组学分析揭示了LUC7L2-MLH1轴的关键作用。其中通过CUT&Tag分析得到H3K9la特异性富集于LUC7L2启动子区,激活其转录表达。

图3. H3K9la在TMZ耐药细胞中广泛富集于基因启动子区(LUC7L2)

图4. H3K9la在LUC7L2基因启动子区的特异性富集信号
风险提示:丁香通仅作为第三方平台,为商家信息发布提供平台空间。用户咨询产品时请注意保护个人信息及财产安全,合理判断,谨慎选购商品,商家和用户对交易行为负责。对于医疗器械类产品,请先查证核实企业经营资质和医疗器械产品注册证情况。
文献和实验Native Chromatin Preparation and Illumina/Solexa Library Construction
DNA Repair and Solexa Library Construction 39. Repair DNA ends to generate blunt-ended DNA using the DNA End-Repair Kit (Epicentre). Combine: 1-34 µL of DNA (0.3 µg) 5 µL of 10X End-Repair
Southern Hybridization Experiment Kit
This kit contains materials for six groups to perform Southern transfer and hybridization analysis using the included lambda DNA samples and biotinylated probe. The intellectual objective of the experiment is to determine the region
): Mix 5 mL of 20 X SSPE (0.1X), 5 mL of 20% SDS (0.1%), and dH2 O to 1 L PROCEDURE - Step 1 - Prepare Y1090-ZL cells 1. Pick a single colony of Y1090-ZL and grow an ON at 30o
技术资料暂无技术资料 索取技术资料










