万千商家帮你免费找货
0 人在求购买到急需产品
- 详细信息
- 文献和实验
- 技术资料
- 提供商:
晶莱生物
- 服务名称:
类器官全外显子组测序(WES)
- 规格:
元
全外显⼦组测序(Whole Exome Sequencing,WES)是指利⽤探针捕获技术将全基因组外显⼦区域DNA捕获并富集后进⾏⾼通量测序的基因组分析⽅法。由于外显⼦测序只需针对外显⼦区域的DNA即可(例如:⼈类外显⼦组只占⼈类基因组⻓度的约1%,但是⽬前由DNA变异引起的疾病估计有85%以上来⾃于外显⼦组区域的变异),因此远⽐进⾏全基因组序列测序更简便、经济、⾼效,其⽬标区域覆盖度也更⾼,便于变异检测。

样本要求:
细胞:≥5×106个
动物组织:≥0.2g
植物组织:≥2g
微生物:5×106个或≥300mg
应用方向
精神类疾病、心血管类疾病、代谢类疾病、免疫类疾病等多种疾病研究家系样本或散发样本研究单基因疾病或复杂疾病研究
肿瘤研究人群队列研究(GWAS、Burden等)多组学研究
案例展示




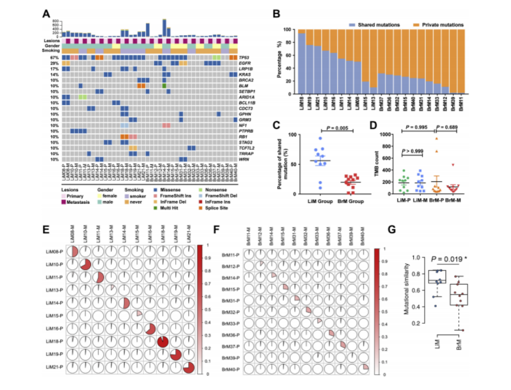
研究目的:利用外显子测序探索肺腺癌肝转移(LiM)或脑转移(BrM)的突变谱和进化模式
样本信息:26例肺腺癌患者[肝转移(N=10)或脑转移(N=16)]的84份组织和血液样本
测序策略:全外显子测序
结论: 常见的驱动基因突变TP53和EGFR,在配对的原发肿瘤和转移肿瘤之间高度一致。虽然各组之间的肿瘤突变负担相当,但LiM组在配对的原发病灶和转移灶之间的突变和拷贝数变异相似度明显高于BrM组(分别为p=0.019和p=0.035)。肺腺癌脑转移与肝转移进化模式完全不同,肝转移以线性进化模式为主,而脑转移则以平行进化模式为主。
分析流程

候选基因GO功能富集分析
以下为您展示GO功能富集的结果。GO功能富集分析,会分别生成CC(细胞组件)、BP(生物学途径)、MF(分子功能)三种结果。

候选基因KEGG通路富集分析
下图展示的是KEGG通路富集的散点图,横坐标表示富集在通路中的gene占总的富集基因的比例,纵坐标表示富集的KEGG通路名称。圆点大小表示富集到该通路的基因个数,颜色表示p-value。

基因-疾病表型关联性分析
依据基因与疾病的关联性强弱进行排序,如下:


晶莱生物服务流程
收费标准/服务周期/提供结果:
欢迎咨询详谈,我们会根据您的方案及需求制定详细的服务协议。
更多实验技术服务请浏览网站其他内容,或来电咨询!
做实验,找晶莱!您的科研生涯,我们一路相伴!
【平台项目开展范围】慢病毒,腺病毒,RNAi类,分子生物实验,病理实验,免疫学实验,细胞实验,动物实验,蛋白组学实验,芯片类实验,并为广大客户朋友们提供课题设计指导、基金申请指导等服务。
【北京公司】北京经济技术开发区科创十三街12号院德为科技园1号楼5层
【长沙公司】长沙市高新区麓谷大道627号新长海中心A1-1203室
【晶莱生物】已开展了数千个实验外包项目。我们专注于医学课题研究,已从课题申请、方案设计、试剂采购、模型构造、标本检测、数据分析,各个环节积累了数千个成功案例经验,为数千个来自临床的科研工作者解决了大量的科研问题。更多相关实验服务信息请咨询晶莱生物。
风险提示:丁香通仅作为第三方平台,为商家信息发布提供平台空间。用户咨询产品时请注意保护个人信息及财产安全,合理判断,谨慎选购商品,商家和用户对交易行为负责。对于医疗器械类产品,请先查证核实企业经营资质和医疗器械产品注册证情况。
文献和实验9 可能促进脱靶效应,这阻碍了其应用于需要高精确度的基因组编辑。而 IDLV 适合递送 Cas9 组分至静息细胞,更适合临床研究,目前已有相关研究成果发表。 作者设计了针对 GFP 的靶点,分别以 LV、IDLV 感染 HEK293T 细胞,在第 7 天提取细胞做全外显子组测序(WES)分析,鉴定出了 16 个基因存在脱靶 4: 载体构建示意图 WES 鉴定脱靶的基因 LV 诱导的插入缺失的频率在 3.4%-24%(深线),而 IDLV 显示出较弱的诱导脱靶插入缺失的能力 0%-6.5%(浅线
文献速递:全面液体分析循环肿瘤DNA和蛋白质生物标志物为评估预后带来新的可能
,可在2h内处理24个样品。 QIAseq cfDNA All-in-One Kit能够用于将任何液体活检样本的ccfDNA从血浆转换为NGS文库,让文库制备更加方便和高效,以满足外显子组或全基因组测序的需求。这个过程包括两个主要步骤:从血浆中提取ccfDNA,以及NGS的文库制备。提取出的ccfDNA通常约为170 bp,故文库制备之前不需要片段化。洗脱液可直接用于文库制备。 参考文献: [1] Zhixiong Cai, et al. Comprehensive liquid profiling
)包括溃疡性肠炎(UC),克罗恩疾病(CD)和未定型肠炎(IC)。研究表明炎症性肠疾病具有很大可能转化为结肠癌(CRC),并且越来越多研究者关注炎癌转变机制。然而,目前还没有分子标记能够将 IBD 患者按照高低患癌风险区分开,进行疾病的预防和治疗。研究取材31 位患有炎症性肠疾病和结肠癌患者的 FFPE 样本,包括 15 位溃疡性肠炎患者,14 位克罗恩疾病患者和 2 位未定型肠炎患者。全外显子组测序,平均测序深度 62×外显子捕获试剂盒:Agilent SureSelect v.5 kit研究
技术资料暂无技术资料 索取技术资料










