相关产品推荐更多 >
万千商家帮你免费找货
0 人在求购买到急需产品
- 详细信息
- 技术资料
- 保存条件:
-80 ℃
- 保质期:
6个月
- 英文名:
Rosetta 2(DE3)pLysS competent cells
- 库存:
9
- 供应商:
玺拓基因
- 规格:
10×100μl
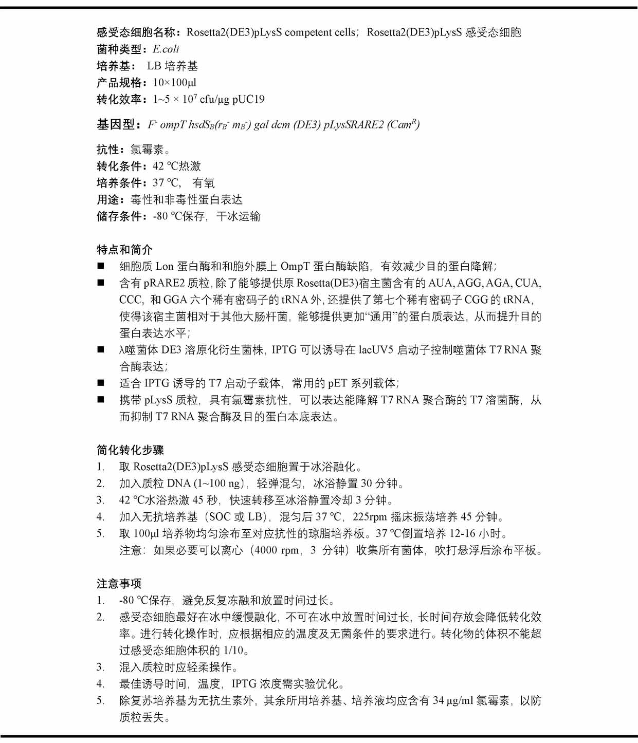
感受态细胞名称:Rosetta2(DE3)pLysS competent cells;Rosetta2(DE3)pLysS感受态细胞
转化效率:1~5 × 107 cfu/µg pUC19
基因型:F- ompT hsdSB(rB- mB-) gal dcm (DE3) pLysSRARE2 (CamR)
抗性:氯霉素
用途:毒性和非毒性蛋白表达
特点和简介
- 细胞质Lon蛋白酶和和胞外膜上OmpT蛋白酶缺陷,有效减少目的蛋白降解;
- 含有pRARE2质粒,除了能够提供原Rosetta(DE3)宿主菌含有的AUA, AGG, AGA, CUA, CCC, 和GGA六个稀有密码子的tRNA外,还提供了第七个稀有密码子CGG的tRNA,使得该宿主菌相对于其他大肠杆菌,能够提供更加“通用”的蛋白质表达,从而提升目的蛋白表达水平;
- λ噬菌体DE3溶原化衍生菌株,IPTG可以诱导在lacUV5启动子控制噬菌体T7 RNA聚合酶表达;
- 适合IPTG诱导的T7启动子载体,常用的pET系列载体;
- 携带pLysS质粒,具有氯霉素抗性,可以表达能降解T7 RNA聚合酶的T7溶菌酶,从而抑制T7 RNA聚合酶及目的蛋白本底表达。

风险提示:丁香通仅作为第三方平台,为商家信息发布提供平台空间。用户咨询产品时请注意保护个人信息及财产安全,合理判断,谨慎选购商品,商家和用户对交易行为负责。对于医疗器械类产品,请先查证核实企业经营资质和医疗器械产品注册证情况。
技术资料暂无技术资料 索取技术资料
Rosetta 2(DE3)pLysS化学感受态细胞
¥379






