万千商家帮你免费找货
0 人在求购买到急需产品
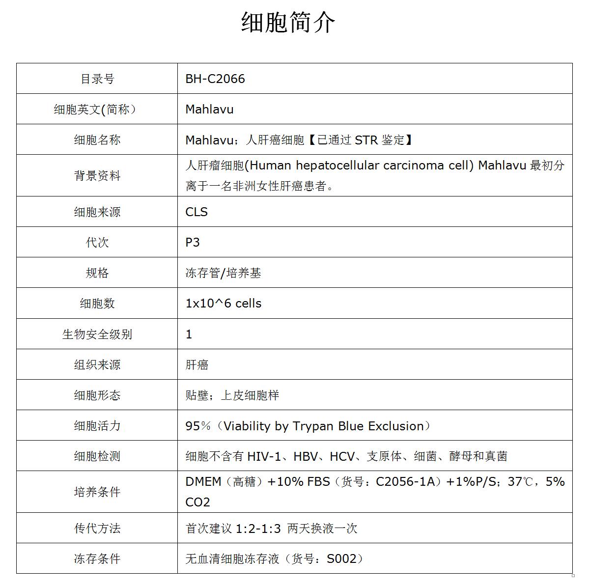
- 详细信息
- 文献和实验
- 技术资料
- 规格:
T25





风险提示:丁香通仅作为第三方平台,为商家信息发布提供平台空间。用户咨询产品时请注意保护个人信息及财产安全,合理判断,谨慎选购商品,商家和用户对交易行为负责。对于医疗器械类产品,请先查证核实企业经营资质和医疗器械产品注册证情况。
文献和实验【交流】阳性克隆筛选方法汇总——基于ZFN、TALEN、CRISPR/Cas9基因敲除方法
保证是必要的,防止产生假阳性的结果。 4、 选择高特异性的错配酶 目前用的比较多的是CEL I和T7E I 两种酶,CELI是植物来源的一种特异性识别碱基错配的酶,活性高,不会产生假阳性。目前市面上只有CruiserTM和Surveyor和两个品牌。其中Surveyor是进口代理产品, 价格较贵,货期较长;CruiserTM价格合适,同时货期短,国内可以2-3天内到货,做到真正质优价廉。 T7E I是NEB的产品,最早并不是为了做基因敲除筛选用的。其最主要的特点是除了识别错配外
的克隆,可以很容易观察到2条分开的条带。 Taq酶,建议是用NEB的Fusion或者Q5,毕竟敲除本身很大可能也就是2-3个碱基的缺失,所以,高保证是必要的,防止产生假阳性的结果。 4、选择高特异性的错配酶; 目前用的比较多的是CEL I和T7E I 两种酶,CEL I是植物来源的一种特异性识别碱基错配的酶,活性高,不会产生假阳性。目前市面上只有CruiserTM和Surveyor和两个品牌。其中Surveyor是进口代理产品, 价格较贵,货期较长
。如今市面上只有Cruiser™和Surveyor两个品牌。因为Cruiser™价格合适,且相比于进口代理产品拥有货期短的优点(国内可以2-3天内到货),做到真正质优价廉。 据了解,另一种被广泛应用于基因敲除筛选的X酶,其最早并不是为了做基因敲除筛选而生产的。它除了识别错配外,还可以识别十字型结构 DNA、Holliday 结构或交叉 DNA、异源双链 DNA,正是因为这个特点,很容易导致假阳性的现象。 图1. Holliday交叉(Holliday junction),无错配结构
技术资料暂无技术资料 索取技术资料






