相关产品推荐更多 >

大、小鼠原代细胞分离培养#肝星状细胞#EPCs细胞#皮层海马神经元#肺微血管周细胞#气管上皮细胞#肺成纤维细胞#肺巨噬细胞#食管上皮细胞#心肌成纤维细胞#冠状动脉平滑肌细胞#胃黏膜上皮细胞#肾小球内皮细胞#膀胱上皮细胞#卵巢颗粒细胞#子宫平滑肌细胞#脊髓神经细胞#胚胎滋养层细胞
询价
大鼠脊髓神经细胞原代培养
询价
原代细胞分离培养#稳定细胞株构建
询价
钠死亡(NECSO) #铁死亡 #铜死亡 #细胞凋亡 #坏死性凋亡
询价
细胞检测常规项目#LC3-GFP细胞自噬检测#原位末端凋亡法 (TUNEL)检测#MTT细胞活力检测#CCK-8细胞株增殖检测#Annexin V/PI 检测#Caspase系列检测#SA-β-gal染色细胞衰老检验#流式细胞术检测#细胞运动能力: 趋势/侵袭/划痕/粘附
询价
万千商家帮你免费找货
0 人在求购买到急需产品
- 详细信息
- 文献和实验
- 技术资料
- 提供商:
杭州铂赛生物科技有限公司
- 服务名称:
杭州铂赛生物科技有限公司数据库
- 规格:
询价
质谱流式细胞术CyTOF:
杭州铂赛生物实验中心配备质谱流式细胞仪,利用带有金属同位素标签的抗体对细胞进行标记,通过飞行时间质谱分析各细胞上的标签组成,进行细胞表型和功能的深入研究,可以在单细胞水平上同时监测多达 40 种不同的细胞标志物,与传统的批量测量和基于流式细胞术的测量相比,具有更高的准确性和可扩展性。

仪器型号:
Hyperion_2
研究案例:
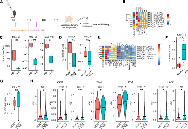
案例一:使用质谱流式细胞术评估药物对细胞类型丰度和功能变化的影响

研究项目:Phosphodiesterase-5 inhibition collaborates with vaccine-based immunotherapy to reprogram myeloid cells in pancreatic ductal adenocarcinoma(JCI Insight ( Q1:IF 6.3 ) )
案例二:基于质谱流式细胞技术对肝脏微环境的细胞亚群和功能分析

研究项目:Astaxanthin Alleviates Autoimmune Hepatitis by Modulating CD8+ T Cells: Insights From Mass Cytometry and Single‐Cell RNA Sequencing Analyses(Advanced Science ( Q1:IF 14.3 ) )
服务周期:
收到样品后平均3—10个工作日完成(具体检测周期需技术人员评估实验方案后提供)。
样品要求:
-
单细胞悬浮液:如不方便制样,可直接进行组织取样,后续制样方法还请提前沟通确认。备注:取样后,液氮冷冻后,-80保存,干冰运输 。
服务预约、检测流程:
1、在线咨询—发送名片—沟通需求—24小时内会有专门的技术老师和您联系详谈服务方案;
2、提交项目课题相关需求和资料,与我们的专业技术团队讨论项目细节;
3、根据讨论后的意见对实验方案进行修改,确定实验方案;
4、双方均满意并达成一致,签订技术服务合同;
5、开展实验,按期完成合同规定的内容;
6、结题,提供实验原始结果和分析结果、实验流程、实验条件等等。
风险提示:丁香通仅作为第三方平台,为商家信息发布提供平台空间。用户咨询产品时请注意保护个人信息及财产安全,合理判断,谨慎选购商品,商家和用户对交易行为负责。对于医疗器械类产品,请先查证核实企业经营资质和医疗器械产品注册证情况。
文献和实验随着分子诊断学的不断发展,有人认为膜将逐渐失宠。然而,事实绝非如此。在体外诊断(IVD)的发展过程中,膜材料和微孔材料一直长期占据中心地位。硝酸纤维、尼龙等材料制作成膜,这些膜的使用促进了以抗原抗体相互作用为基础的免疫检测的发展,并使这些测定获得了今天所拥有的市场优势地位。膜的使用也使免疫诊断学向侧流照护点检验的改进成为可能,比如今天人们所熟悉的家用孕检工具形式。但是,随着分子诊断学逐渐商业化发展,一些分析家认为膜的作用必将逐渐消失。他们认为,基于抗原抗体相互作用的免疫检测将会被新兴的以核酸
特发性血小板减少性紫癜(ITP)是由机体免疫系统功能紊乱引起血小板破坏增加而致数目减少的自身免疫性出血性疾病,主要以自身抗体介导的破坏性血小板减少为特征。近年来越来越多的证据表明,ITP是一种异质性疾病,其发病机制既包括体液免疫的紊乱,也包括细胞免疫的失调。本文就近年有关ITP发病机制的研究进展作一综述。 1 自身抗体的产生 在正常免疫状态下,机体只对外来抗原如细菌或病毒等产生免疫反应,而对自身组织产生免疫耐受。但在免疫紊乱状态
JCI Insight:中山大学苏文如教授团队在眼免疫性疾病的炎症控制和临床靶向防治领域取得新进展
gained from single-cell analysis of immune cells in tofacitinib treatment of Vogt-Koyanagi-Harada disease 的论文 [10]。 该研究收集 VKH 患者接受 JAKs 抑制剂,托法替尼(Tofacitinib, TOFA)治疗前后以及年龄匹配的健康人群外周血的单个核细胞进行单细胞转录组测序(scRNA-seq)和流式质谱(CyTOF)验证,此外,研究者对 VKH 疾病易感基因和遗传风险位点的潜在功能
技术资料暂无技术资料 索取技术资料




