万千商家帮你免费找货
0 人在求购买到急需产品
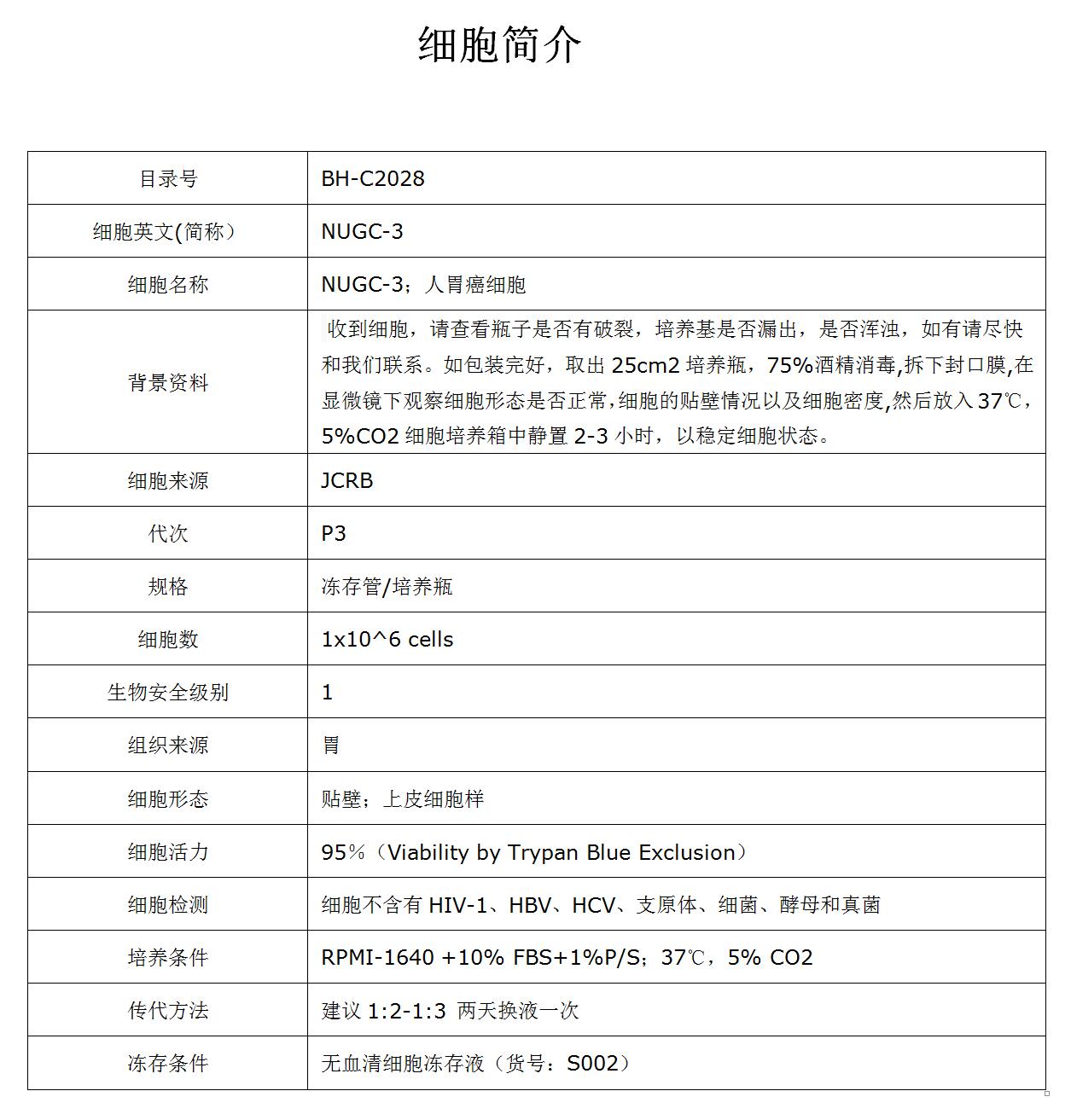
- 详细信息
- 文献和实验
- 技术资料
- 规格:
T25
NUGC-3人胃癌细胞(STR鉴定正确)NUGC-3人胃癌细胞(STR鉴定正确)NUGC-3人胃癌细胞(STR鉴定正确)









更多产品资料请登录www.bhcell.cn
风险提示:丁香通仅作为第三方平台,为商家信息发布提供平台空间。用户咨询产品时请注意保护个人信息及财产安全,合理判断,谨慎选购商品,商家和用户对交易行为负责。对于医疗器械类产品,请先查证核实企业经营资质和医疗器械产品注册证情况。
文献和实验该产品被引用文献
*发表【中文论文】请标注:由博辉生物科技(广州)有限公司提供;
*发表【英文论文】请标注:From Bohui Biological Technology (Guangzhou) Co., Ltd.
相关实验
0.3% TE13* 0.3% 胃癌 (1.45±0.84%) NUGC3 2.1% MKN1 2.2% MKN7 0.6% MKN28* 0.8% 结肠癌 (0.43±0.07%) WiDr 0.3% CCK81* 0.5% Colo201 0.3% Colo205 0.5% SW480** 0.7% HSC15 0.3% 肝癌 (0.90±0.90%) HuH7** 0.9% Hep3B* 1.8% HepG2 0.0 胰腺癌
技术资料暂无技术资料 索取技术资料
文献支持
NUGC-3
¥1800






