相关产品推荐更多 >
万千商家帮你免费找货
0 人在求购买到急需产品
- 详细信息
- 文献和实验
- 技术资料
- 免疫原:
A recombinant human CD3e protein fragment (around aa 23-119) (exact sequence is proprietary)
- 亚型:
IgG1
- 形态:
Liquid
- 保存条件:
Store as concentrated solution. Centrifuge briefly prior to opening vial. For short-term storage (1-2 weeks), store at 4ºC. For long-term storage, aliquot and store at -20ºC or below. Avoid multiple freeze-thaw cycles.
- 克隆性:
Monoclonal
- 标记物:
Unconjugated
- 适应物种:
Human
- 保质期:
12 months from the shipping date of the product.
- 抗原来源:
Human
- 目录编号:
GTX17861
- 级别:
Primary Antibodies
- 库存:
Available
- 供应商:
GeneTex
- 宿主:
Mouse
- 应用范围:
WB, IHC-P, FACS, ELISA
- 浓度:
0.2 mg/ml (Please refer to the vial label for the specific concentration.)
- 靶点:
CD3 epsilon
- 抗体英文名:
CD3 epsilon antibody [C3e/1931]
- 抗体名:
CD3 epsilon 抗体 [C3e/1931]
- 规格:
100 μg
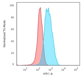
FACS analysis of Jurkat cells using GTX17861 CD3 epsilon antibody [C3e/1931].
Blue : Primary antibody
Red : Isotype control
WB analysis of Jurkat cell lysate using GTX17861 CD3 epsilon antibody [C3e/1931].
IHC-P analysis of human spleen tissue using GTX17861 CD3 epsilon antibody [C3e/1931].
风险提示:丁香通仅作为第三方平台,为商家信息发布提供平台空间。用户咨询产品时请注意保护个人信息及财产安全,合理判断,谨慎选购商品,商家和用户对交易行为负责。对于医疗器械类产品,请先查证核实企业经营资质和医疗器械产品注册证情况。
文献和实验cell receptors, most B cell lymphomas Micro images: CD3 epsilon-testicular NK/T cell lymphoma (figure 3D) Micro images (AJSP subscribers): achalasia, post-transplant lymphoproliferative disease in liver References: AJSP 2001;25:1413
T-Cell Activation Using mAb to CD3
splenic T-cells and human peripheral T cells stimulated via CD3. Critical parameters include cell density, antibody titer and activation kinetics. Materials 1X sterile PBS Anti-mouse CD3e, Clone 145-2C11 (Functional Grade, Cat. No. 16
分别利用 CD3 与 CD28 的功能学抗体,以及 CD3/CD28 Streptamer® 激活扩增 T 细胞的实验步骤与实验结果。 CD3/CD28抗体法 1、实验步骤: 1.1 抗体包被 用无菌 PBS 将 anti-mouse CD3 抗体(克隆号:145-2C11)稀释至 5μg/ml,稀释后的抗体加入到 24 孔板中,每孔 400μl,4°C 包被过夜。(注:板子在加入抗体之前,先用无菌 PBS 润洗 2-3 遍,避免干孔); 1.2 小鼠脾脏淋巴细胞分离(次日) 1. 将 70μm
技术资料暂无技术资料 索取技术资料






![MAGE 1 antibody [SPM282]](https://img1.dxycdn.com/2023/0711/451/6106825198874858761-14.jpg!wh200)
