相关产品推荐更多 >
万千商家帮你免费找货
0 人在求购买到急需产品
- 详细信息
- 询价记录
- 文献和实验
- 技术资料
- 提供商:
普瑞麦迪
- 服务名称:
CUT&Tag:全方位、全流程、一站式科研服务
CUT&Tag是针对ChIP-Seq的局限性而创建的研究基因组中组蛋白修饰以及染色质结合蛋白和DNA相互作用的高效新技术。尽管与ChIP-Seq原理相似,CUT&Tag可以在新鲜细胞原生的状态下,利用Tn5转座酶复合体转座的特性在获取片段化DNA的同时完成了末端添加建库测序所需的扩增引物及条形码序列。它具备了操作简单快速 (1-2天可完成建库),无需交联固定和超声片段化,起始细胞数少(通常至少降低十倍以上),测序量和成本大大减少(通常降低五到十倍以上),信噪比好,重复性高等优势。
目前,该技术正在取代ChIP-Seq并越来越广泛地应用到基因组学和生物医学研究的各个方面。
应用方向:CUT&Tag技术目前已经广泛应用于组蛋白修饰/染色质结合蛋白分析、开放染色质分析、单细胞组学、DNA甲基化分析、空间生物学和染色质构象捕获 (3C)等多种研究方向,并且适用于植物和动物的多种模式物种,在生物学中具有极其重要的研究意义。
技术优势:l 细胞起始量较低(单细胞-5*10^5),从百万级降低到单细胞水平
l 结果重复性较高,且信噪比较高
l 把繁琐的ChIP流程缩短至1-2天的时间
l 操作流程简单,无需甲醛交联、细胞破碎和超声片段化DNA
l 简化了文库构建流程,在转座子上添加了‘接头’,只需要简单的PCR即可获得高质量NGS文库
l 与ChIP相比,测序深度减少10倍左右

根据您不同的要求进行试验设计,具体价格欢迎您致电咨询:010-51668388。
项目周期:最快1-2周。
服务流程:

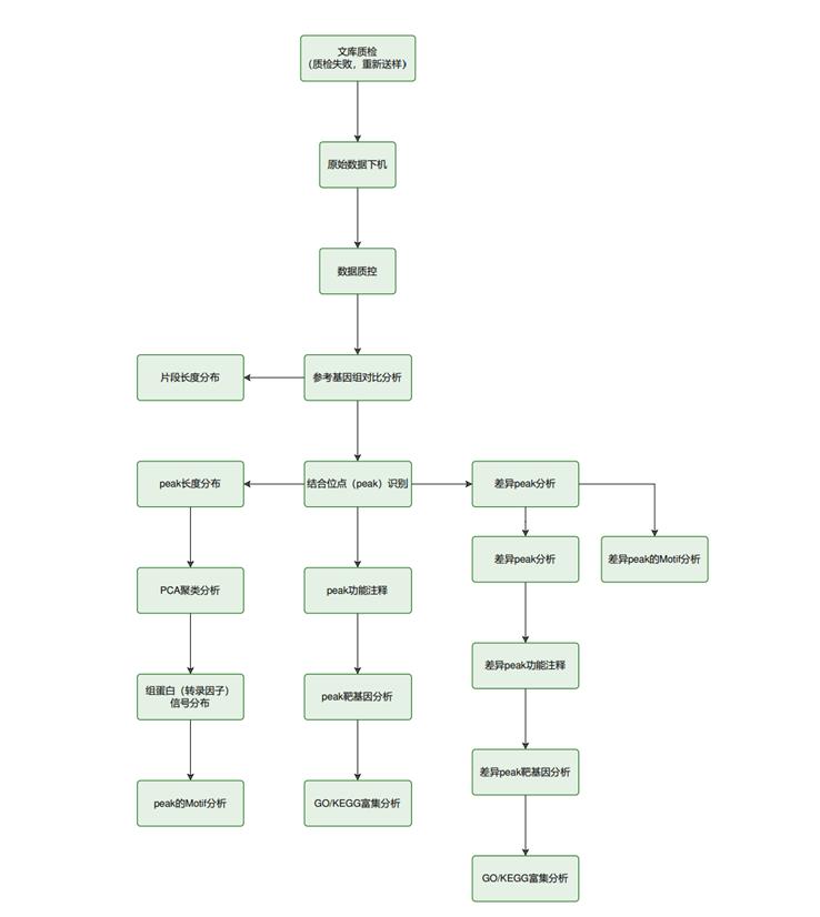
数据分析流程:
案例展示:
1.H3K4me1抗体的CUT&Tag数据显示,与IgG对照组相比,H3K4me1 CUT&Tag检测到了H3K4me1的信号峰,且信噪比较高。
送样要求:
1. 样品准备
所有寄送样本都需遵守国家相关规定,邮寄前在样品保存袋上清晰标注日期、样本类型、名称、与样本量,并填写样品详细信息表一起邮寄。
(1)细胞系:
细胞数10^10个左右,使用冻存管分装细胞数量 10 ^5-10^6个/管,一共准备 2 管,若有生物学重复样本需再准备样品
冻存前需检查细胞活率需>90%,有无支原体污染或其他污染;
(2)血液样本:
取血后加入到含有 EDTA 的抗凝管中,混匀后 4 ℃暂存。
若进行某种单一类型细胞实验,尽快进行流式分选,获取到目标类型细胞,再按细胞系准备样品。
若使用全血进行实验,则直接将抗凝管常温或 4 ℃运输,48h 内到达实验室。
(3)组织样本:
对组织样本进行清理后,速用预冷的 PBS 溶液或生理盐水将组织表面的残留血液与污物冲洗干净,放入无菌冻存管中,立即液氮速冻。需要两管样本,每管组织量>0.2g
(4)植物组织:
A.样本如需制备原生质体,需要寄送活体植物。
B.样本制备细胞核开展项目,植物组织只需要液氮速冻,干冰寄送。需要两管样本,每管组织量>0.2g
具体操作流程请联系我们的技术人员。
2. 抗体准备
(1)目前已整理在文献中验证的抗体与适配的靶点信息请点击下方链接下载进行参考。
链接:
(2)抗体(一抗和二抗)由客户提供。
(3)抗体需要原液,不要进行稀释,不要反复冻融,可以分装(体积不能小于 10ul),但我们建议寄送原管。公司会保存剩余抗体,客户需要时可返还。
(4)抗体需要严格按照抗体的说明书进行保存和运输。寄送时要注意抗体的保存温度。客户需填写清楚靶蛋白的信息。
(5)如果抗体供货商已经明确标注可以适用于所研究的物种材料,请提前提供抗体的网站链接(包括供 货商、货号、宿主来源、抗体浓度、已验证信息等产品介绍)或说明书。
(6)若抗体的适用物种不包含所研究的物种,客户需自行提前进行抗体特异性验证western blot
(WB条带单一,大小符合预期,无明显杂带,提供的WB图为全图)。
常见问题:CUT&Tag适用于什么物种?
CUT&Tag适用于哺乳动物细胞的蛋白-DNA互作研究,酵母、植物等细胞需要经过(破除细胞壁或者提取细胞核)来进行实验。CUT&Tag在哺乳动物细胞系上的应用比较成熟,动物组织经过处理得到悬浮单个细胞同样可以进行实验。
CUT&Tag适用于活细胞,对细胞状态有要求吗?CUT&Tag在活细胞上确实成功率比较高,在准备细胞时需要保证细胞处于高细胞活性状态,若细胞活性不佳,胞内蛋白质与核酸相互作用的状态会发生改变,对于死亡的细胞,目的蛋白有可能从染色质上脱落,进而影响实验数据。在准备细胞样本时使用台盼蓝进行细胞活性的检测,建议细胞活力大于90%以上。
如果样品为贴壁细胞如何处理?对于贴壁细胞来说,关键是不要用胰蛋白酶分离细胞,因为它会破坏细胞与刀豆球蛋白A结合的表位。使用无酶分离法收集细胞,如使用细胞刮刀。
CUT&Tag是否可以用于标签蛋白?理论上可以。目前已有文献在没有特异性抗体靶蛋白上通过连有Flag、GFP等标签进行CUT&Tag实验。
使用CUT&Tag建议使用什么对照?试剂和流程的技术性阳性对照推荐使用抗体H3K27me3。如果需要阴性对照我们建议仅使用二抗而不使用一抗,这将显示二抗和pA-Tn5在你的样本中的背景。
ChIP-Seq验证的抗体是否可以用于CUT&Tag ?CUT&Tag和ChIP Seq有不同的工作流程。如果一个抗体对ChIP-Seq有效,那并不一定意味着它适用于CUT&Tag。我们建议使用已经在文献中验证的抗体,或者尝试ChIP级别或者经过ChIP实验验证的抗体。
客户有动物组织,建议消化成原代细胞送样还是将组织冻存送样?建议寄送冻存组织。CUT&Tag对细胞的活性要求较高,原代细胞通常活性偏低,冻存复苏后的细胞活性很难达到送样要求,建议将新鲜组织清理冻存,及时送样。
细胞量很少时,应该怎么送样呢?细胞量低至1000个细胞以下时,其送样与常规细胞量项目有区别,原则在于避免样本损失,我们建议:将细胞悬在10μL PBS中即可(使用低吸附的PCR管),液氮速冻干冰运输。
试剂盒产品:我们公司同时提供CUT&Tag assay kit试剂盒,pATn5酶等产品,详情请点击下方链接了解。
风险提示:丁香通仅作为第三方平台,为商家信息发布提供平台空间。用户咨询产品时请注意保护个人信息及财产安全,合理判断,谨慎选购商品,商家和用户对交易行为负责。对于医疗器械类产品,请先查证核实企业经营资质和医疗器械产品注册证情况。
- 作者
- 内容
- 询问日期
文献和实验清除[1, 2]。 HBV 含4个部分重叠的开放读码框 (ORF),即前S/S 区、前C/C 区、P 区和X 区。前S/S 区编码大 (前S1、前S2 及S)、中 (前S2 及S)、小 (S) 3 种包膜蛋白;前C/C 区编码HBeAg 及HBcAg;P 区编码聚合酶;X 区编码X 蛋白。 前C 区和基本核心启动子 (BCP) 的变异可产生HBeAg 阴性变异株。前C 区最常见的变异为G1896A 点突变,形成终止密码子 (TAG) ,不表达HBeAg。BCP 区最常见的变异是A1762T/G
都没有办法去除,只能用沉淀的办法,而且是用酸性丙酮沉淀才能去除. 76) 那么,mPEG-maleimide的检测波长是多少? maleimide应该有紫外吸收的,你可以用紫外分光光度器去做全波长扫描,然后可以找到它的特征吸收峰,用这个波长做检测波长就可以,一般的HPLC带二极管列阵检测器也可以做全波长扫描,或者你选几个波长做HPLC也可以,只要没有干扰就可以了. 77) 我现在想纯化一种蛋白,我的蛋白是14kD的碱性蛋白质,流程是这样的:原核细胞内蛋白表达,裂解细胞,SP
结合,那用通常这些除盐,透析,超滤都没有办法去除,只能用沉淀的办法,而且是用酸性丙酮沉淀才能去除。 76)那么,mPEG-maleimide的检测波长是多少? maleimide应该有紫外吸收的,你可以用紫外分光光度器去做全波长扫描,然后可以找到它的特征吸收峰,用这个波长做检测波长就可以,一般的HPLC带二极管列阵检测器也可以做全波长扫描,或者你选几个波长做HPLC也可以,只要没有干扰就可以了。 77)我现在想纯化一种蛋白,我的蛋白是14kD的碱性蛋白质,流程是这样的:原核细胞内蛋白表达,裂解
技术资料暂无技术资料 索取技术资料









