万千商家帮你免费找货
0 人在求购买到急需产品
- 详细信息
- 询价记录
- 文献和实验
- 技术资料
- 提供商:
江苏艾菱菲生物科技有限公司
- 服务名称:
江苏艾菱菲生物科技有限公司
- 规格:
每只
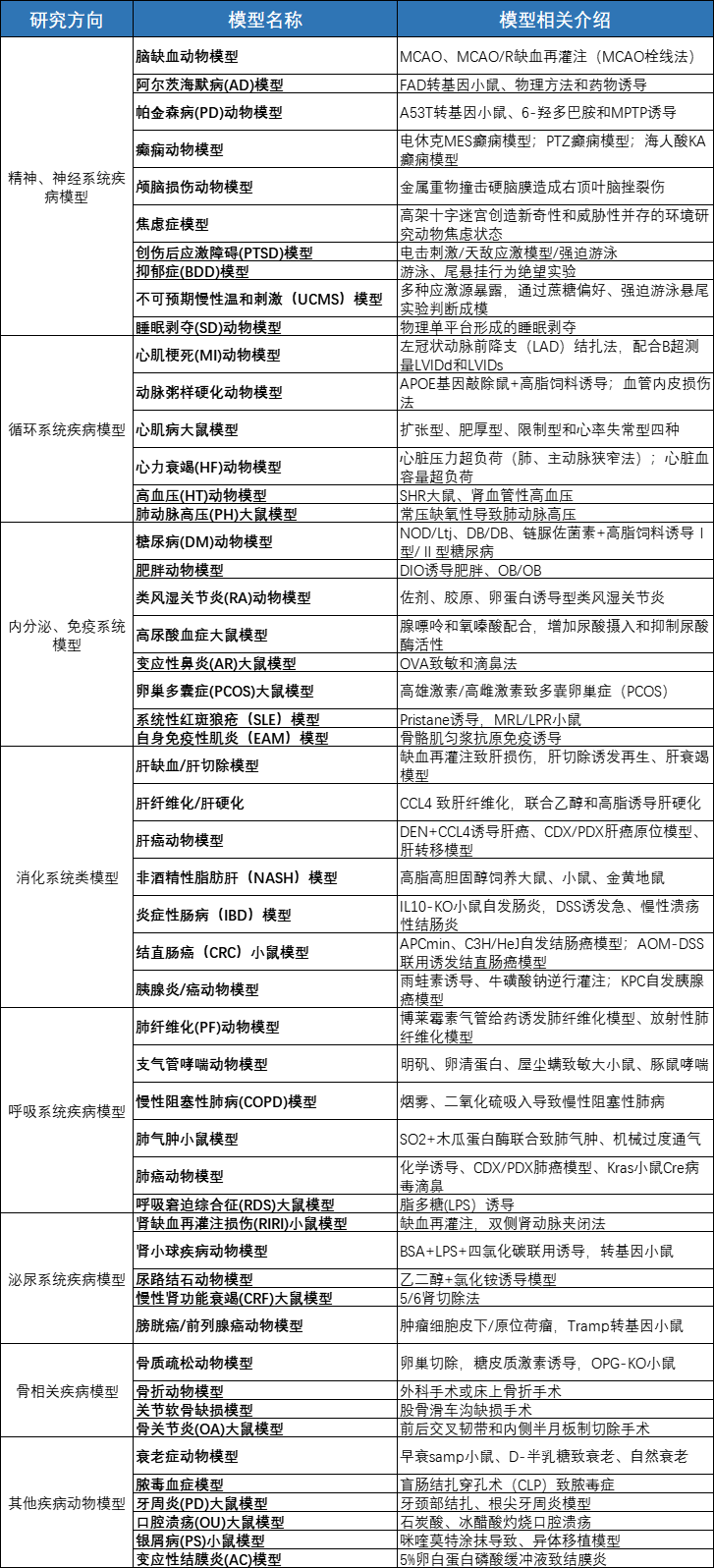
神经、精神系统疾病模型构建与检测
肿瘤动物模型构建与药效评价
循坏系统疾病模型构建与检测
内分泌、免疫系统疾病模型构建与检测
艾菱菲实验室疾病动物模型资源库(部分)
风险提示:丁香通仅作为第三方平台,为商家信息发布提供平台空间。用户咨询产品时请注意保护个人信息及财产安全,合理判断,谨慎选购商品,商家和用户对交易行为负责。对于医疗器械类产品,请先查证核实企业经营资质和医疗器械产品注册证情况。
- 作者
- 内容
- 询问日期
文献和实验学和实验治疗学(新药筛选亦属于实验治疗学范畴)。由于研究目的不同,对于疾病模型的要求也有所区别。如实验病理学,它着重于研究用某种特定方法复制出某些疾病。整个疾病复制过程,就是它的研究内容,目的是通过疾病的复制去探讨疾病的病因学和发病原。而实验治疗学则完全不同,疾病的复制仅是它研究的开始,因为它的主要目的是为了阐明在该病的发生发展过程中,某些治疗措施或药物的疗效如何。 诱发性动物模型的复制方法不外是用生物的、物理的、化学的和各种环境因子作用于动物而产生。 生物学因素包括细菌、病毒
病理学和实验治疗学(新药筛选亦属于实验治疗学范畴)。由于研究目的不同,对于疾病模型的要求也有所区别。如实验病理学,它着重于研究用某种特定方法复制出某些疾病。整个疾病复制过程,就是它的研究内容,目的是通过疾病的复制去探讨疾病的病因学和发病原。而实验治疗学则完全不同,疾病的复制仅是它研究的开始,因为它的主要目的是为了阐明在该病的发生发展过程中,某些治疗措施或药物的疗效如何。 诱发性动物模型的复制方法不外是用生物的、物理的、化学的和各种环境因子作用于动物而产生。 生物学因素包括细菌、病毒
第一节 概念及意义一、概念人类疾病的动物模型(animal model of human disease)是指各种医学科学研究中建立的具有人类疾病模拟表现的动物。动物疾病模型主要用于实验生理学、实验病理学和实验治疗学(包括新药筛选)研究。人类疾病的发展十分复杂,以人本身作为实验对象来深入探讨疾病发生机制,推动医药学的发展来之缓慢,临床积累的经验不仅在时间和空间上都存在局限性,而且许多实验在道义上和方法上也受到限制。而借助于动物模型的间接研究,可以有意识地改变那些在自然条件下不可能或不易排除











