1 年
手机商铺
公司新闻/正文
223 人阅读发布时间:2025-08-14 14:47
研究背景
人类衰老是一个复杂的过程,最初表现为从中年开始逐渐累积的亚临床和生物学变化。这些系统性生物学变化是常见年龄相关疾病和多种疾病的主要驱动因素,而这些疾病又是全球早逝的主要原因。尽管在理解年龄相关疾病的复杂遗传病因方面取得了重大进展,但遗传研究表明基因组对寿命的影响有限。相反,有强有力的证据表明,非遗传环境因素在衰老和早逝中起关键作用。全球人类寿命在过去200年中几乎翻了一番,而人类基因组预计在这段时间内保持稳定。总之,衰老受环境和遗传因素共同影响,但此前缺乏大规模研究系统识别与衰老生物学、死亡率和年龄相关疾病相关的环境暴露因素。
新文速递

牛津大学联合哈佛公卫学院等多家研究机构的科学家团队,近期在国际期刊Nature Medicine(IF = 49.2)上发表新研究结果:研究团队利用英国生物样本库(UK Biobank)数据,首先对全因死亡率(n=492,567)进行了暴露组范围分析,然后评估了这些暴露与蛋白组学年龄时钟(n=45,441)的关联,确定了25个与死亡率和蛋白组学衰老相关的独立暴露因素。这些暴露因素还与年龄相关的多种疾病发病率、衰老生物标志物和主要疾病风险因素相关。该研究结果提供了环境和遗传对死亡率和常见年龄相关疾病发病率贡献的综合图谱,表明暴露组形成了独特的疾病和死亡率风险模式,而不受多基因疾病风险的影响。
数据来源:UKB前瞻性队列研究数据,涉及492,567名参与者,被分为独立的发现集、复制集和验证集。
暴露因素:排除内部生化反应及疾病治疗相关因素,选取164个环境暴露因素。
分析流程:进行全暴露组关联研究(XWAS)、表型组关联研究(PheWAS),用蛋白组学年龄时钟评估暴露因素与衰老关系,通过聚类分析处理相关性,构建多变量模型评估环境和遗传因素贡献。

研究解读
英格兰地区参与者随访12.5年,有31,716例死亡,多数(75.5%)为过早死亡,女性死亡率低于男性(5.9% VS 9.4%)。常见年龄相关疾病发病例数各异。XWAS确定 110 个与死亡率相关暴露因素,经敏感性分析和PheWAS 筛选,25个暴露因素与过早死亡、蛋白组学衰老、多种疾病和生物标志物相关,其中 23个为潜在可改变因素。吸烟、公租房(与拥有住房相比)和汤森剥夺指数是最显著相关的暴露因素。与独居或与其他非伴侣同住相比,与伴侣同住、家庭车辆数量、就业和家庭收入是与死亡风险降低显著相关最主要的暴露因素。

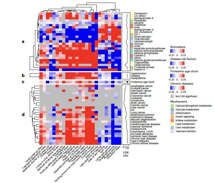
研究团队对每个暴露因素与蛋白组年龄差距(即血浆蛋白预测年龄与实际年龄之间的差值)之间的关联,采用横断面线性回归模型,并校正了性别、招募时年龄、评估中心、受教育年限和种族等协变量。在英国生物样本库(UKB)子集(n = 45,441)中,利用 204 种已鉴定的血浆蛋白,通过梯度提升机器学习模型开发了一种蛋白组年龄时钟,可高精度预测实际年龄(Pearson r = 0.94)。并在包括中国(n=3,977)和芬兰(n = 1,990)生物样本库验证队列研究中,该蛋白组年龄时钟的年龄预测准确度与在UKB中的表现相当(Pearson r 分别为0.92和0.94)。该蛋白组年龄时钟此前已被证实与18种主要慢性疾病(包括心脏、肝脏、肾脏和肺部疾病、糖尿病、神经退行性疾病和癌症)的发生风险、多病共存以及全因死亡风险相关。
● 年龄相关的生物学机制及疾病的环境架构
通过测试每种暴露因素与已建立的蛋白组衰老时钟的关联。最终确定了28种暴露因素与早逝和蛋白组衰老显著相关(FDR P<0.05),且效应方向相同。这28种暴露因素与25种年龄相关疾病发病率、25种年龄相关生物标志物和三种常见疾病风险因素(肥胖、高血压和血脂异常)的关联。每种暴露因素都与广泛的衰老生物标志物相关,这些标志物跨越不同的器官系统和机制。此外,每种暴露因素都与多种年龄相关疾病的并发率相关,表明环境组学是多病共存的潜在催化剂。

写在最后
研究团队确定了25 个与衰老和疾病相关的独立暴露因素,外暴露组在解释死亡率和年龄相关疾病变异方面作用显著。环境干预可能是改善过早死亡和年龄相关疾病的重要策略,但因果关系需进一步研究。该研究还表明,大型生物样本库(如UKB)为进一步的蛋白组学、代谢组学及多组学研究打开了大门,以理解环境组学的影响并阐明遗传和环境暴露在早逝和衰老中的相互作用。
在本研究中,Olink蛋白组学技术不仅是构建衰老时钟的工具,更是连接环境暴露与生物学机制的核心桥梁。其高灵敏度、高通量和标准化优势,使得大规模队列中环境暴露的分子效应得以精准量化,直接支撑了“环境因素主导衰老和死亡风险”这一突破性结论。未来,Olink平台在动态监测、多组学整合和精准干预策略开发中的价值将进一步释放,为衰老研究和转化医学提供持续动力。
参考文章